淘宝店铺实操教程扫除你所有直通车死角,手把手教你开出盈利车!
发布时间:2020-02-27 13:59:21    作者:淘小铺

大家好,。

今天这篇文章!只要你是有开直通车的或者以后会开直通车的,都应该看一下!

我在本文中将直接把直通车从开始到盈利的全部流程,翻译成最简短的文字,

给大家梳理自己的直通车操作思路,并且详细得教大家每一步应该怎么去做。

淘宝店铺实操教程扫除你所有直通车死角,手把手教你开出盈利车!

 

 

第一章:测试准备

一、测款

考核数据:收藏率、加购率

宝贝能不能做起来,测款和测图很重要。

特别是对于非标品来说,款式的好与坏至关重要。

所以我们要用测款,来检查一个宝贝的好与坏,再决定是否要投钱去推这个宝贝。

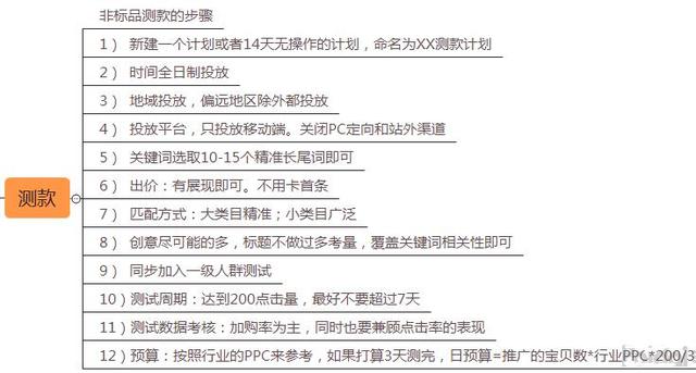
测款的全步骤:

1) 新建一个计划或者14天无操作的计划,命名为XX测款计划

2) 时间全日制投放

3) 地域投放,偏远地区除外都投放

4) 投放平台,只投放移动端。关闭PC定向和站外渠道

5) 关键词选取10-15个精准长尾词即可

6) 出价:有展现即可。不用卡首条

7) 匹配方式:大类目精准;小类目广泛

8) 创意尽可能的多,标题不做过多考量,覆盖关键词相关性即可

9) 同步加入一级人群测试

10)测试周期:达到200点击量,最好不要超过7天

11)测试数据考核:加购率为主,同时也要兼顾点击率的表现

12)预算:按照行业的PPC来参考,如果打算3天测完,日预算=推广的宝贝数*行业PPC*200/3

测款计划设置好后,让计划自然跑流量,

我们拿到200个点击量以后,首先看数据的点击率和加购率。

那么我们在看加购的率的时候可以从两个方面做判断标准。

一就是用经验值来判断。

我们在我们生意参谋里面商品效果中,整体加购率在7%以内,就不用考虑推了,直接放弃。

加购率在7%-10%左右,你可以看下竞争环境,可以考虑一下是否要推,后期会转ROI的方向。

加购率在10%以上的,这种产品是非常好的优质产品,这种产品就比较值得去砸钱推广,制定养分计划、冲销量计划、打爆款计划。

二是通过行业加购率来判断。

你可以直接按照行业加购率的60%作为标准线。

或在市场行情专业版的产品分析中,打开产品分析。找到你同行相近商品,并按照加购人数来估算出它的加购率即可。再根据他的加购率对比自己的加购率。

淘宝店铺实操教程扫除你所有直通车死角,手把手教你开出盈利车!

 

二、测图

考核数据:点击率

主图的好坏能决定宝贝的点击率高低

也就是同样展现的情况下,你能拿到流量的多少,所以图片直观重要

把图片做好就会影响点击率,点击率甚至会影响直通车后面的关键词质量分和计划PPC

所以,测图上一定不能马虎

测图操作步骤:

 

关键词不超过10个,必须是精准匹配

创意图用4张图,4个创意标题,轮播展现。

创意图开轮播展现跑展现量,每张图需要大概1000个展现

关键词系统推荐出价位置和数据要求:

1.非标品

出价位置:前三

你的点击率要求需要达到行业1.5倍以上,并且前提是要不开人群。

出价位置:前十

你的点击率要求需要达到行业均值以上,并且前提是要不开人群。

2.标品

出价位置:首条

你的点击率要求需要达到行业2倍以上,并且前提是不开人群。

出价位置:前三

你的点击率要求需要达到行业1.5倍以上,并且前提是不开人群。

淘宝店铺实操教程扫除你所有直通车死角,手把手教你开出盈利车!

 

三、测计划

考核数据:推荐出价

通常测款测图是大家听的比较多的,测计划可能大家很少有耳闻

我们先来看一张图:

淘宝店铺实操教程扫除你所有直通车死角,手把手教你开出盈利车!

 

关于开直通车,关键词有权重,人群有权重,创意图有权重,这些大家都知道。

但其实我们开的每一个计划都有基础权重

权重高的计划,关键词的出价就可以以更低的价格排到更高的排名。

说白了,就是测计划可以开车更省钱

操作步骤:

首先我们在直通车内选择两个计划,分别命名为“测试计划1”和“测试计划2”。

淘宝店铺实操教程扫除你所有直通车死角,手把手教你开出盈利车!

 

我们把同样的一批关键词,分别添加进“测试计划1”和“测试计划2”中

这样我们就做好了两个几乎一模一样的直通车计划

淘宝店铺实操教程扫除你所有直通车死角,手把手教你开出盈利车!

 

下面重点来了,

我们开始做权重对比。

我们随便点开两个计划的任何同一关键词的移动出价,比如:“踢脚线墙贴 自粘”这个关键词。

淘宝店铺实操教程扫除你所有直通车死角,手把手教你开出盈利车!

 

我们会发现什么问题?

两个计划想要达到同样位置的出价不一样!!!

也就是说一个计划我们出3.63元能上到首条,我们换另一个计划2.6就能上到首条了!

很简单的小测试,就证明了每个计划的权重是不一样的,权重又会影响价格。你用一个权重高的计划,顶个首条可可以在3块多上再便宜1块多钱。

现在很多朋友是不是突然发现自己之前在直通车上白白亏了很多钱?

我们用这样的方法,可以同时测试几个计划,把权重最高的那个计划找出来,这样开车会最省钱。

四、测人群

考核数据:收藏加购率、转化率

2018年是精准人群的一年,现在淘宝的改版让人群精准流量的重要性越来越高

可以说掌握了精准流量就掌握了权重

那么优化人群到底应该怎么去做呢?

最好的办法就是测人群!

实操步骤:

先测1级词,大类目后面直接加2级词,小类目覆盖人群较少可以直接用1级词测。

首先看性别。一般如果性别男和性别女的覆盖人群相差不大,那么我们这两个性别都需要去测试。

如果一级人群覆盖人群太少,只有几百,那么我们直接单独测一级人群就可以。

那么覆盖人群数量正常,在几千左右,那么我们就可以一级二级人群一起测。

例如:我选择了性别女、年龄18-24岁,覆盖人群在750人。这个人群就可以测试了。

如果加了二级人群后覆盖人群还是特别多,有大几千,那我们可以再加3级人群。

我们在保证覆盖人群数量足够的情况下,尽可能多选择人群去测试。

跑满200个点击量,大致就能测出人群的质量。

如果2级人群测出来一个好的,就再组合其他一级人群标签继续测。

另外。在测人群的时候,我们也可以对比一下自己的老客人群和行业人群是否匹配

老客人群可以从两个地方查看:

1、客户运营平台-客户分析

2、生意参谋-流量纵横-访客分析

行业人群就从市场洞察的行业客群和搜索人群查看。

第二篇:直通车优化

一、养分

关键词计划中的关键词质量分对直通车关键词的重要性大家应该都知道,

直通车点击扣费公式为:下一名的出价*下一名的质量分/你的质量分 +0.01元

仔细看就会发现单次点击扣多少钱跟你的出价没有太大关系

关系最大的就是质量分

所以想要直通车省钱必须要把质量分提到满分

淘宝店铺实操教程扫除你所有直通车死角,手把手教你开出盈利车!

 

操作方法有2种:

1、夜车上分法

 

关键词:选择5-10个关键词

匹配方式:精准匹配

操作时间:0-2点 分时折扣直接设置到顶

出价:关键词的全网均价的1.8倍

设置日限额:300-500,要确保两个小时能够烧完

2、人群上分法

关键词:加上你的宝贝的核心关键词及其下拉框词

匹配方式:精准匹配

出价:行业均价的1.8倍

人群:行业人群,组合3-5个。

用你的核心关键词在生意参谋市场行情专业版,搜索人群画像,组合3-5个人群

人群溢价:100%以上

日限额:500左右

使用这两种方法,3天必上分!

那么三天上10分目前主流的就是这两种上分的操作了。

目前这两种上分方法适用于绝大多数类目

不过现在关于人群上分法还有几种非常极端的拓展操作,拓展除了很多上分玩法。

养分的注意事项:

1、养车阶段,不要递增

2、保证关键词数量5-10个左右

3、点击量要求30-50个(所有关键词的总和)

4、地域性:我们需要通过这个版块来实现优化。前期优选8个左右的省份,是分局我们能获取的展现能力来,如果说,前期我们50个点击量,相对来说地域越少越容易。但是不得低于3个省份。

5、养分阶段ROI不会很好,做好准备

6、我们要求的点击率,必须在均值以上。点击率越好,养分周期越快

7、前期不要太纠结你的关键词质量分太低,要知道质量分是养出来的,不是选出来的,但是保底7分。

8、流量不要引入,不引进流量,质量得分也养得出来,50个左右点击量即可。养不好,别开大车

9、养词阶段,前期可以不带来转化,但一定要注意加购和点击率,同事分析不转化的原因。(前期低迷ROI阶段)

淘宝店铺实操教程扫除你所有直通车死角,手把手教你开出盈利车!

 

二、降低PPC(平均点击花费)

首先看效果图:

淘宝店铺实操教程扫除你所有直通车死角,手把手教你开出盈利车!

 

在优化PPC的过程中,可能一般类目至少也要10天左右才能把PPC降低到一定程度。

PPC有多重要大家应该都知道,我们做付费流量,单次的平均点击越低,对于直通车的成本越低

是一个很大程度上决定了直通车是否能盈利的基础条件

降低PPC主要分三个步骤:

1、养词。也就是上一段说的提高关键词质量得分

简单来说,把点击率提高到行业的1.5倍-2倍,然后维持几天,权重就会慢慢起来。

2、以正向数据反馈为导向,优化我们的关键词

这些正向数据反馈主要是:点击率。收藏和加购。

我们需要把数据反馈非正向的那些关键词逐渐剔除掉,换上数据反馈更好的关键词。

3、关键词的新陈代谢

也就是为了你有更稳定的PPC和稳定的展现,每个阶段都要更替新的不同类型的关键词

把这3步做好,你就可以把你直通车计划PPC降到非常低的标准并且维持下去。

降低PPC的操作要点:

1 满足要求 点击率高于行业 最好是1.5-2倍以上

2 点击量不要太少,建议单个关键词15个以上,单个计划45+

3 人群的点击率是否太低?需要测试并筛选自己的组合人群

4 核心操作是先养权重,质量分都到10分且随意加其他的词基本是10分即可

5 操作核心:低出价高溢价。通过提高精准人群的溢价和降低关键词的出价来达到降低PPC的目的

淘宝店铺实操教程扫除你所有直通车死角,手把手教你开出盈利车!

 

 

 

三、优化人群

人群的重要性在淘宝这两年的改版中变得越来越重要

未来阿里妈妈对淘宝人群购物的算法会越来越精准,不重视人群的卖家以后也将不再会有流量

那么想要优化人群其实不难,

优化人群标签最简单的方法,就是测人群

除了我们可以一步一步的通过跑数据,把人群标签测出来,

我们也要知道,人群的标签有几个地方可以直接看

1、客户运营平台-客户分析。这里可以看到成交客户的人群标签

2、生意参谋-流量纵横-访客分析。这里可以看到进店的访客的人群标签。

我们通过两个人群标签的偏差,就能大致判断出来

哪些是我们的目标人群,哪些人群的转化高,哪些人群的流量高,通过这些标签,我们就可以不断优化我们的人群标签

3、生意参谋-市场行情-行业客群。这里可以直接看到你所在类目的人群标签

4、生意参谋-搜索人群。在这里也就是可以看到你所搜索的关键词,人群标签情况,更精细,更精准。

利用这几个方面获取到关于自己类目精准的人群标签,再配合人群标签的组合测试跑数据

人群则会越来越精准,进来的流量转化原来越高。

四、做ROI(投入产出比)

淘宝店铺实操教程扫除你所有直通车死角,手把手教你开出盈利车!

 

 

大家都知道,做直通车的最终目的就是做ROI,投入产出比。

唯一和我们开直通车是否能盈利的直接指标也只有ROI。

那么如何把ROI做高?

首先看下ROI公式:ROI=客单价*转化率/PPC

从公式看,其实主要就是两个方面,降低PPC和提高转化率

降低PPC上段文字已经讲解了

那么关于提高转化率,一方面是提升产品本身的竞争力,另一方面则是提高流量的精准性

1、提升产品竞争力

产品的竞争力主要和哪些因素有关:

价格

款式

图片拍摄

详情页制作

买家秀

问大家

产品卖点

上面几点就不细说了,主要说一下“产品卖点”

主要是从自己的和top商家的宝贝评价中寻找

找到后把可以做到的补充在宝贝详情中

2、提高流量的精准性

首先关键词的精准性很重要,泛词大词精准性不高大家都知道。

另外在选择精准匹配和广泛匹配的时候也会影响关键词的精准性

并不是所有的词选择精准匹配,精准性就高

还有人群的精准,这个是非常重要的,那么如何让我们的人群最大限度的精准

也就是如何优化人群,这其实是一个长期的工作,

通过长期不断的测试人群,跑数据,再根据数据更新迭代人群,不断优化人群的精准性,从而提高流量的精准性。

第三篇:直通车计划

 

一、关键词计划

 

开直通车,最标准的计划就是关键词计划

可以说,只要是开了直通车的,基本都是要做关键词计划的。

上文讲的直通车操作步骤,主要也都是围绕直通车计划去讲的

也就是说

想要把一个关键词计划从创建做到盈利

就是把上问的几个步骤一步一步去操作

测款

测图

测计划

测人群

养分

降低PPC

精准人群

做ROI

在实际操作的过程中大家因为操作的不同、知识储备的不同、类目的不同,肯定会遇到很多具体的问题

侦探欢迎大家来问我,有问必答,我会热心地帮大家提供解决方案。

淘宝店铺实操教程扫除你所有直通车死角,手把手教你开出盈利车!

 

二、定向计划

 

定向计划其实就是想要获取手淘首页猜你喜欢流量的卖家

从关键词计划中分离出来单独做手淘首页定向的计划。

有一点必须要跟大家讲一下。、

如果你想要做手淘首页的定向,那就一定不能在关键词计划中做定向!

而是一定要单独做一个定向计划!

而是一定要单独做一个定向计划!

而是一定要单独做一个定向计划!

重要的事情讲3遍。

原因是什么?

1、定向的点击率要比关键词计划低很多,会拉低关键词计划的点击率

2、两个计划分开也方便控制两个方面的日限额

3、定向计划的操作过程中需要针对解决不同的问题调整各种溢价,会波及到关键词

原因大致就是这几点

定向计划的实操步骤:

1、先检查类目是否适合猜你喜欢。生意参谋,商品店铺榜。

2、建立一个新计划,先做关键词,把质量分做上来,并且稳定住,拉计划权重。

3、把关键词的流量独立出来。打开定向投放,但是关键词不用删除,出价降低

4、打人群标签-添加购物意图人群包。一开始可以先全部设置溢价1%-10%,先跑数据,后筛选

5、移动端手淘首页-猜你喜欢打开。溢价可以直接拉到300%。

6、调控价格,就是调投放人群的智能投放的出价,就是定向出价。

这个价格初期不要乱出。出价的时候也要时刻想着这个出价投放到猜你喜欢还有300%的溢价,所以不要太高。

7、定向抓取的创意图是第5张创意图,这张创意图上不要放太多文字文案

8、如果你开了一堆购物意图人群包之后,发现定向的点击率和转化率比较差

9、定向计划话费建议:1000元/天。

如果你想一天只花小几百块钱在一个计划上,那么定向不一定适合你,谨慎考虑。

三、低价引流计划

 

低价引流计划是直通车基于关键词计划衍生出的一个比较特殊的玩法

目的:获得更低价格的流量,不关注我们的的质量得分,不关注我们的收藏、销量、排名等等。

结果:普遍可以提升我们的ROI,这个ROI数值相对来说是非常可观的,

低价引流计划普遍可以提升我们的ROI,这个ROI数值相对来说是非常可观的,

很多中小商家前期不会操作的时候,或者无精力操作的时候,收益很高。

有些朋友甚至ROI可以做到1:10以上。

可以说是懒人福利计划,直通车前面漫长繁复而又烧钱的步骤都不用操作

只用建立一个低价引流计划,就可以直通重点获得ROI。

实操步骤:

计划:标准计划,不要开批量(所有类目通吃)

日限额:

我们可以做适当得加法,好的时候就加。100起步,投产好的话逐步往上加,达到上限即可。

必须选择智能均匀化投放(不是标准投放)

计划:所有低价引流的宝贝都放在同一计划下,建议不是主推产品,可以选择大批量的副推或者没有流量的产品。

 

投放设备:全开,站内站外、PC、无线,都开启

分时折扣:100% ,后期也可以压

地域:除了运费承担不起的远地方,都开。

创意:简单表达一下产品特点即可。

关键词:尽可能的200个。

匹配方式:全部广泛

人群:不设置

出价:按照默认出价加法的方式

比如你一开始统一出价为0.8元。和日限额一个道理,用加法的方式递增,可以按效果递增,前期不用过高。

用加法思维,在前期出价 和日限额上做设置。

关键词基本上都可以选用系统推荐的,推广词表下载的行业热词榜(相关搜索词的长尾词)来添加满200个词。

因为广泛的原因,不用特别细致。

为什么要投2-3个宝贝

因为现在宝贝有了点击,对另一个宝贝有权重,所以不要只投放一个。

淘宝店铺实操教程扫除你所有直通车死角,手把手教你开出盈利车!

 

四、起搜索流量

淘宝店铺实操教程扫除你所有直通车死角,手把手教你开出盈利车!

 

直通车是一个获取付费流量的工具,这点大家都知道

但是直通车有一个附加功能,就是利用付费流量给宝贝带来销量的同时,也可以带来免费的搜索流量

搜索流量提高后,效益更大,也是变相地提高了直通车的ROI

可以说开直通车如果没有起搜索流量,等于白开。

如何起搜索流量?

做递增。

利用5-10天的产值递增,就可以拉爆搜索流量。

跟平时你们懂的的那种起量方式一样。

那么关于如何从刚开直通车到一直把直通车开到盈利的所有步骤

我都已经详细地分解讲给大家了,建议大家可以收藏起来慢慢看。

把这些基础的内容都吸收后,遇到很多直通车的问题,大家都会知道怎么去解决。

如果今天这篇文章讲到的内容有都懂的,不过瘾没关系,后期我还有很多进阶操作贴。