文 恒大研究院 任泽平 连一席 谢嘉琪 甘源
来源:泽平宏观
编者注:原标题为《区块链研究报告》
第46届世界经济论坛达沃斯年会将区块链与人工智能、自动驾驶等一并列入“第四次工业革命”。《经济学人》曾在2015年10月的封面文章《信任的机器》中介绍区块链——“比特币背后的技术有可能改变经济运行的方式”。区块链为什么被称为“信任的机器”?为何近年如此火爆?它将如何改变经济运行的方式?如何产业化?发展前景如何?未来有哪些挑战?
正文:
一、 区块链如何创造信任:基本结构、关键机制与核心性质
近年来,区块链成为科技界和创业圈的一大热词。第46届世界经济论坛达沃斯年会将区块链与人工智能、自动驾驶等一并列入“第四次工业革命”,显示出区块链技术的重大意义和极为广阔的发展空间。IBM公司CEO罗睿兰女士有一句著名的论断:“区块链对于可信交易的意义正如互联网对于通讯的意义”(What the internet did for communications, I think blockchain will do for trusted transactions)。那么区块链是什么?为何它被称为“信任的机器”?
在本报告的第一部分中,我们用 “1”、“2”、“3”来总结区块链的特点,由此回答以上两个关键问题——
“1”句话概括区块链:可信的分布式数据库;
“2”个核心优势:分布式、不可篡改;
“3”个关键机制:密码学原理、数据存储结构、共识机制。
1. “1”句话概括区块链:可信的分布式数据库
狭义来说,区块链是一种将数据区块以时间顺序相连的方式组合成的、并以密码学方式保证不可篡改和不可伪造的分布式数据库(或者叫分布式账本技术,Distributed Ledger Technology,DLT)。分布式包含两层意思:
- 一是数据由系统的所有节点共同记录,所有节点既不需要属于同一组织,也不需要彼此相互信任;
- 二是数据由所有节点共同存储,每个参与的节点均可复制获得一份完整记录的拷贝。那么这个分布式数据库的基本结构如何?
区块链可以视作一个账本,每个区块可以视作一页账,其通过记录时间的先后顺序链接起来就形成了“账本”。一般来说,系统会设定每隔一个时间间隔就进行一次交易记录的更新和广播,这段时间内系统全部的数据信息、交易记录被放在一个新产生的区块中。如果所有收到广播的节点都认可了这个区块的合法性,这个区块将以链状的形式被各节点加到自己原先的链中,就像给旧账本里添加新一页。
区块可以大体分为块头(header)和块身(body)两部分。块头一般包括前一个区块的哈希值(父哈希)、时间戳以及其他信息。哈希是一类密码算法,将任意一段信息都可以通过某种加密算法表现为一串“乱码”,也就是哈希值。父哈希指向上一个区块的地址(头哈希),如此递推可以帮我们一直回溯到区块链的第一个头部区块,也就是创世区块(genesis block)。
每个特定区块的块头都具有唯一的识别符,即头哈希值。任何节点都可以简单地对区块头进行哈希计算独立地获取该区块的哈希值。区块高度是区块的另一个标识符,作用与区块头哈希类似。创世区块高度为0,然后依次类推。
以上图的比特币#515056区块为例,其块头中除了包含头哈希、父哈希及默克尔根以外,还包含了以下重要信息:
- 奖励(Block Reward):系统发放给发现正确哈希值并创建新区块的矿工的奖励,这部分为内置代币系统的区块链独有。目前比特币区块链奖励为12.5个比特币,该数字每四年减半(比特币总量设定为2100万个)。
- 难度(Difficulty):该区块工作量证明算法的难度目标。
- 随机数(Nonce):用于工作量证明算法的计数器。
块身包含经过验证的、块在创建过程中发生的所有价值交换的数据记录,通过一种特殊的数据结构存储起来,通常组织为树形式——比如默克尔树(Merkle Tree)。所有数据记录在这棵树的“叶子”节点里,一级一级往上追溯,最后归结到一个树根,反之通过树根就追溯到每一笔交易详情。
2. 区块链三大关键机制:密码学原理、数据存储结构、共识机制
密码学原理之一:哈希算法
哈希算法是一类加密算法的统称,是信息领域中非常基础也非常重要的技术。输入任意长度的字符串,哈希算法可以产生固定大小的输出。通俗地说,我们可以将哈希算法的输出(也就是哈希值)理解为区块链世界中的“家庭地址”。就像物理世界中我们总可以用一个特定且唯一的地址来标识一样,我们也可以用哈希特定且唯一地标识一个区块(如果不同区块的哈希总是不同的,那么我们称这类哈希函数具有“碰撞阻力”,这是对哈希函数的基本要求),而且就像我们无法从“家庭地址”倒推出房屋结构、家庭成员等内部信息一样,我们也无法从哈希值反推出区块的具体内容(哈希函数的隐秘性)。
密码学原理之二:非对称加密
非对称加密是指加密和解密使用不同密钥的加密算法,也称为公私钥加密。区块链网络中,每个节点都拥有唯一的一对私钥和公钥。公钥是密钥对中公开的部分,就像银行的账户可以被公开,私钥是非公开的部分,就像账户密码。使用这个密钥对时,如果用其中一个密钥加密一段数据,则必须用另一个密钥解密。
在比特币区块链中,私钥代表了对比特币的控制权。交易发起方用私钥对交易(包括转账金额和转账地址)签名并将签名后的交易和公钥广播,各节点接收到交易后可以用公钥验证交易是否合法。在这个过程中交易发起方无须暴露自己的私钥,从而实现保密目的。
数据存储结构:默克尔树
默克尔树(Merkle Tree)实际上是一种数据结构。这种树状数据结构在快速归纳和检验大规模数据完整性方面效率很高。在比特币网络中,默克尔树被用来归纳一个区块中的所有交易,其树根就是整个交易集合的哈希值,最底层的叶子节点是数据块的哈希值,非叶节点是其对应子节点串联字符串的哈希。我们只需要记住根节点哈希,只要树中的任何一个节点被篡改,根节点哈希就不会匹配,从而可以达到校验目的。
共识机制
共识机制是区块链网络最核心的秘密。简单来说,共识机制是区块链节点就区块信息达成全网一致共识的机制,可以保证最新区块被准确添加至区块链、节点存储的区块链信息一致不分叉甚至可以抵御恶意攻击。实践中要达到这样的效果需要满足两方面条件:一是选择一个独特的节点来产生一个区块,二是使分布式数据记录不可逆。
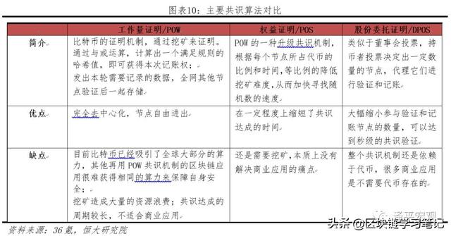
当前主流的共识机制包括:工作量证明/POW(Proof of Work)、权益证明/POS(Proof of Stake)、工作量证明与权益证明混合(POS+POW)、股份授权证明/DPOS(Delegated Proof-of-Stake)、实用拜占庭容错(PBFT)、瑞波共识协议等。其中比特币使用的是工作量证明机制。
- 工作量证明/POW
工作量证明机制的基本步骤如下:
1)节点监听全网数据记录,通过基本合法性验证的数据记录将进行暂存;
2)节点消耗自身算力尝试不同的随机数(nonce),进行指定的哈希计算,并不断重复该过程直到找到合理的随机数,这一过程也被称为“挖矿”;
3)找到合理的随机数后,生成区块信息(块头+块身);
4)节点对外部广播出新产生的区块,其他节点验证通过后,连接至区块链中,主链高度加一,然后所有节点切换至新区块后继续进行下一轮挖矿。
比特币区块链就是通过足够大的工作量来求解数学难题来就“谁有权记账”达成共识。“矿工”在挖矿过程中会得到两种类型的奖励:创建新区块的新币奖励,以及区块中所包含交易的交易费用(交易双方为了交易被区块链尽早记录会提供给矿工一笔交易费用作为激励)。这种算法的竞争机制以及获胜者有权在区块链上进行交易记录的机制实际上分别解决了分布式记账以及记账权归属的问题。在比特币区块链中,这一过程还起到了货币发行的作用——目前每隔10分钟,就会有挖到新区块的矿工收到12.5个比特币的奖励。
尽管工作量证明机制解决了记账权归属问题,那么获得记账权的矿工有没有可能“作弊”,在构造的新区块中添加一些并不存在的交易呢?实际上,比特币区块链共识机制的重要环节是网络中的每个节点都会独立校验新区块,其中最重要的就是校验新区块中每一笔交易是否合法。如果没有通过验证,那么这个新区块将被拒绝,该矿工也就白白浪费了所有的电力和努力。
- 权益证明
在工作量证明/POW机制中,所有参与POW竞赛的节点都将付出不小的经济成本(硬件、电力、维护等),而且每次只有一个节点“胜出”,也意味着其他节点的大量资源将被浪费。为了解决资源浪费问题,权益证明机制/POS在2013年被提出并最早在Peercoin系统中被实现。
权益证明类似现实生活中的股东机制,其出发点是:如果共识机制主要是用来证明谁在挖矿这件事情上投入最多,为何不简单直接地把挖矿“算力”按比例分配给当前所有的持币者?在工作量证明中,有更多算力的矿工会得到更多的投票权;在权益证明中,持有更多币(以及相应的时间)的矿工将获得更多的投票权。
- 股份授权证明/DPOS
在这种系统中,每个币就等于一张选票,持有币的人可以根据自己持有币的数量来投出自己信任的受托人,而受托人不一定需要拥有最多的系统资源。股份授权证明机制模仿了公司的董事会制度,能够让数字货币持有者将维护系统记账和安全的工作交给有能力有时间的人来专职从事该项工作。受托人也可以通过记账来获得新币的奖励。相对于权益证明机制,股份授权证明的优势在于记账人数量大大缩小,并且轮流记账,可以提高系统的整体效率,理想环境下,DPOS能够实现每秒数十万笔的交易数量。
共识机制的选择对区块链性能(资源占用、处理速度等)有着较大的影响,同时也会决定区块链“去中心化”的程度。一般来说,区块链去中心化程度越高,其性能越弱。去中心化程度和效率在多数情况下难以兼顾。
3. 区块链两大核心性质:分布式、不可篡改
分布式记账与存储
在记账方面,区块链不需要依赖一个中心机构来负责记账,节点之间通过算力或者权益公平地争夺记账权,这种竞争机制实际上是区块链与传统数据库最大的主要区别之一。通过“全网见证”,所有交易信息会被“如实地记录”,而且这个账本将是唯一的。在传统复式记账中,每个机构仅保存与自己相关的账目,但往往花费大量的中后台成本进行对账与清算,这种低效的方式将被区块链彻底变革。
在存储方面,由于网络中的每一个节点都有一份区块链的完整副本,即使部分节点被攻击或者出错,也不会影响整个网络的正常运转。这使得区块链相比传统数据库具有更高的容错性和更低的服务器崩溃风险,同时由于每个节点都有一份副本也意味着所有的账目和信息都是公开透明、可以追溯的。所有参与者都可以查看历史账本、追溯每一笔交易,也有权公平竞争下一个区块的记账权,这是传统数据库无法做到的。
不可篡改
在区块链中伪造、篡改账目基本是不可能的,不可篡改也意味着数据的高度一致性和安全性,这是区块链与传统数据库的另一主要区别。
为什么区块链中的交易无法被伪造?首先,合法的交易需要私钥签名,否则无法被其他节点验证;其次,每一笔交易都是可回溯的,也就杜绝了无中生有的可能。
为什么区块链是不可篡改的?假如我们要篡改区块链中第k个区块的数据,那么当前区块的头哈希就会发生改变,由于哈希函数具有碰撞阻力,改变后的头哈希将无法与k+1区块的父哈希相匹配,篡改者需要继续修改k+1区块的父哈希,并一直修改之后每个区块。这要求篡改者在同一时间同时入侵全球所有参与记录的节点并篡改数据,只有重新计算被更改区块后续的所有区块,并且追上网络中合法区块链的进度后,并把这个长的区块链分叉提交给网络中的其他节点,才有可能被认可。在很多情况下,产生一个新区块的难度不小,要连续产生多个区块组成新分叉的计算难度更是惊人。在全网巨大算力的背景下,一个恶意节点要做到这点需要拥有至少全网51%的算力基础,由于区块链是一个分布式系统,大部分节点都是相互独立的,“51%攻击”在现实中很难发生。
《经济学人》曾在2015年10月刊的封面文章《信任的机器》中这样介绍区块链——“比特币背后的技术有可能改变经济运行的方式”。在我们看来,分布式与不可篡改正是区块链被称为“信任机器”的原因所在——不可篡改意味着区块链总是“诚实”的,分布式意味着区块链总是“透明”的。而不论人与人之间的交往,抑或商业机构之间的交易,诚实和透明都是双方或多方互信的基石。区块链的“诚实”与“透明”,也让它被人们寄予厚望成为互联网的“信任机器”。
二、区块链如何为实体经济与金融市场“赋能”:范围广、跨主体、提效率、降成本
区块链技术能够广泛服务于支付清算、票据、保险等金融领域以及供应链管理、工业互联网、产品溯源、能源、版权等实体经济领域。几乎所有行业都涉及交易,都需要诚信可靠的交易环境作为行业健康发展的前提支撑。区块链通过数学原理而非第三方中介来创造信任,可以降低系统的维护成本。对于传统金融机构而言,对账、清算、审计等线上环节的运营与人力成本将得以降低;对于非金融行业,区块链能够减少价值链各环节的信息不对称,从而提升协作效率、降低整体交易成本;对于个体而言,陌生双方或多方能够跨越物理距离的限制,在网络上安全地传递价值,从而创造更多供给与需求。
与流行的观点认为区块链将冲击现有的商业逻辑和环境不同,我们认为,区块链技术目前更适合落地于价值链长、沟通环节复杂、节点间存在博弈行为的场景,将提升跨主体协作的效率、降低相应成本,是对传统信息技术的升级、对现有商业环境的优化而非颠覆。传统信息技术(例如OA、ERP系统)在目前企业内部的沟通协作中已经显示出足够便利与高效,区块链在这些已经建立或者可以通过线下建立信任的场景中并没有太大的应用必要。但是在跨企业、跨主体的场景中由于互信机制的缺失,目前仍然大量依赖人力物力进行沟通协作。例如当前不同机构间进行对账,往往需要从各自的信息系统中导出数据后电邮发送甚至打印后盖章邮寄,对方收到后再进行比对验证。在这种跨主体协作的场景下,区块链技术能够通过保持各主体间账本的安全、透明与一致,从而切实降低各参与方的信息不对称。
下文将以跨境支付、国际航运物流等四个区块链实际应用场景为例,来讨论区块链究竟如何为实体经济与金融市场“赋能”。
1. 区块链+跨境支付
区块链的分布式架构和信任机制可以简化金融机构电汇的流程,缩短3-5天的结算周期,同时降低SWIFT协议的高昂手续费。
SWIFT形式耗时长,手续费高
SWIFT主要为金融机构的结算提供金融交易的电文交换业务,提供规则统一的金融行业安全报文服务和接口服务。由于跨境金融机构间系统不相通,直接结算成本高昂,同时业务占比低以及对手方存在不确定性,很难构建直接合作关系。代理行的存在、协议的沟通以及交易信息的反复确认使得结算周期平均需要3-5天,其中通过SWIFT进行交易确认往往需要1-2天。
通过SWIFT支付成本高昂。支付成本包含银行手续费、SWIFT通道费、交易延迟损失和准备金等。由于流程涉及众多,中间参与方的手续费等居高不下,从收款方到付款方的单次交易需要25-35美金的交易费用,其中因交易时间过长造成的流动性损失占比达34%,资金运作成本占比达24%。
区块链+跨境支付:加速交易,降低成本
应用区块链技术于跨境支付领域相当于创建了一个跨国金融机构间的点对点网络,汇出行和汇入行的交易需求可以直接得到匹配,大大降低了SWIFT体系中的流动性损失、资金运作和换汇成本。
- Ripple:区块链技术应用于跨境支付领域的新势力
Ripple成立于2012年,采用联合共识机制并由金融机构扮演做市商,从而提供去中心化的跨境外汇转账。银行间的交易支付信息上传到节点服务器后经过投票确认即可完成交易,从而节约了银行通过SWIFT进行的对账和交易信息确认时间,将原本1-3天左右的交易确认时间缩短到几秒钟,整体的跨境电汇时间缩短到1-2天。Ripple目前已经有90家金融机构成员,包括加拿大皇家银行、渣打银行、西太平洋银行等,还有75家在协商中。
流程的简化大幅降低跨境支付的成本。目前Ripple体系可以降低涉及到代理行和SWIFT所产生的流动性损失、支付费用、换汇费用以及资金运作费用。根据Ripple估算,银行间每笔交易的成本将从5.56美元下降到2.21美元,降低60%,以2016年通过SWIFT完成的30多亿次支付类报文数量计算,2016年可以节约大约100亿美元的费用。
2. 区块链+全球贸易物流
面临痛点:涉及主体多、消耗时间长、信息不流畅、交易成本高
全球贸易由包括出口商、进口商、受货商、承揽商、运输商、监管机关等多主体构成。其中,全球贸易90%经过海域运输,应用消费品80%通过海域运输。
以马士基一项运输案例为例,2014年,马士基从非洲肯亚运输牛油果和玫瑰至欧洲荷兰,耗时1个月的跨国运输涉及超过30个主体200多次沟通交互。每个主体每次交互都有各自文件流程,整体流程结束签署文件厚度高达25厘米。
主体之间信息离散程度高且各自存在各个自有环节中,大量的纸质作业使供应链缺乏透明度、协同效率低下。交易环节中大量协作与低透明度造成各主体难以及时了解货物运输实时状态,容易出现资源利用率降低、运输时间延长、货物潜在损坏度提高、成本提高的风险。
区块链使贸易更简单、更快、更透明、更安全
区块链去中心化、可追溯、信息对称、安全可视等特点天然的适用于全球贸易的物流环节,以IBM区块链开放物流平台为例。
对于信息流通透明方面,IBM平台对各个参与主体开放,关于物流相关的任何详细信息,通过双方以及多方数字签名和凭证(Token)进行全网验证。五大管理系统包括物流、港口、海关、供应链、运输交通同时协作管理,保证所有信息电子化实时共享。实时共享的信息保证物流全流程每个环节的效率和效益,有效降低人力物力支出。
对进口商、出口商、制造商来说,端到端的信息透明可以实时监管物流全流程,增加各个环节沟通效率;对港口和集装箱集中地管理来说,提高空箱利用率和资源错配率;对海关等检查机关来说,信息正确提高批审效率;对运输管理商来说,优化货物运输路线和日程安排。
IBM与马士基合作从鹿特丹港到新泽西纽瓦克港的运输,期间也经过美国海关和其他机构的检查和许可,任务总共花费两个星期。事实上,航运公司在港口靠泊时间节省一个小时,便可节省约8万美元成本。此次合作,马士基时间上节省超40%,成本降低超20%。IBM区块链技术提高各个环节数字化管理效率,大幅度降低纸质文件、集装箱错配或空置、中间环节欺诈等问题,提高资源利用率的同时优化管理结构。
3. 区块链+供应链金融
供应链金融:十万亿市场
供应链金融一般是指利用供应链上核心企业的信用支持为上下游中小企业提供相关的金融信贷服务。与传统对公信贷侧重大中型企业不同,供应链金融能够在掌握整条供应链上的商流、信息流、物流和资金流的全局图景后为中小企业提供更快捷方便的资金融通支持。根据前瞻产业研究院的测算,到2020年我国供应链金融的市场规模将达15万亿左右。
传统供应链金融:中小企业融资难、成本高
传统供应链金融模式下,信息不够透明导致中小企业融资难,成本高。
首先,当前模式下,银行主要依赖供应链核心企业的控货和销售能力,而由于其他环节的信息不够透明,银行出于风控考虑往往仅愿意对上游供应商(一级供应商)提供应收账款保理业务,或对其下游经销商(一级经销商)提供预付款或存货融资。这导致了二三级等供应商和经销商的巨大融资需求无法得到满足,不仅使得供应链金融的整体市场受限,更可能使得供应链上的中小企业因为融资受限影响生产进度和产品质量,从而伤害整个供应链。
根据制造业巨头富士康的测算,其一级供应商的融资成本可能是5%,二级供应商的融资成本为10%,三级供应商成本则达25%甚至更高,而且链条越往两端,融资金额也会越小。
其次,现阶段商业汇票、银行汇票作为供应链金融的主要融资工具,使用场景受限且转让难度较大。在实际操作中,银行对于签署类似应收账款债权“转让通知”的法律效应往往非常谨慎,甚至要求核心企业的法人代表去银行当面签署,造成操作难度极大。
区块链+供应链金融:更加高效、更低成本
2017年3月,互联网金融平台点融网和富士康集团旗下金融平台富金通合作推出区块链金融平台“Chained Finance”。Chained Finance首先将核心企业的应付账款转化为区块链上的线上资产eAP,eAP可以在各级供应商之间流通(用于支付或用于融资取现)。当核心企业与一级供应商L1形成应付账款并写入区块链后,L1可以任意分拆eAP并用于支付自己的供应商L2,以此类推至L3、L4等,最终eAP成为区块链平台上的“商票银票”。而线上资产eAP通过密码学加密具有不可篡改、不可被重复支付的特性,这将有助于增进供应链上下游之间的互信;区块链的可追溯性也保证了所有交易和流通过程的透明可见。
Chained Finance目前为私有链模式,为富士康的核心企业提供相关融资服务,已经覆盖供应商150家、金额已达5亿人民币,并且最深层服务至第五级供应商,未来还会进一步拓展到汽车业和服装业。对于供应链上的中小企业而言,传统模式下融资成本高达25%以上,而在Chained Finance平台下可以核心企业资信的应收账款融资,融资成本可以降低至10%以下。
4. 区块链+征信
征信系统可以提高经济运行效率
征信是依法收集、加工自然人及其他组织的信用信息,并对外提供信用报告、信用评估、信用信息咨询等服务。征信系统的建设对信用风险的防范和信用交易的扩大有着重要作用,从而提高整个经济的运行效率。早在2014年,清华课题组发布的报告中就曾测算,2012年征信系统改善了4986亿元的消费贷款质量,为银行带来801.6亿元的收益,拉动了约0.33%的GDP增长。
当前征信体系“信息孤岛”问题严重,信息归属错位
个人和企业的征信市场主要由政府背景的信用信息服务机构和社会征信机构主导,截至2017年5月份,我国征信市场有138家企业征信机构,9家个人征信机构,其中由其余八家持股的“百行征信”已获得经营牌照。
随着数据量和征信维度的增加,各个征信机构只能在某一方面做到专业,例如芝麻信用有着较多的支付数据,但缺乏腾讯征信的社交数据,在公共部门的数据也略显不足。导致同一个客户可能在多个征信机构有着不同的征信数据,存在着严重的“信息孤岛”问题,单靠某一个征信机构的数据无法将某一个客户的征信完全展现出来,导致片面的决策和风险。
当前征信体系的数据归属错位。个人和企业的信用信息应归个人和企业所有,现行的征信体系,相关信息都在征信机构手中,由此带来数据安全和隐私问题。
区块链+征信:促进共享,数据确权
通过系统各节点的信息共享,区块链可以构建一个完整的“信用分评价体系”,根据个人行为对信用的影响程度高低(例如信贷数据影响较高、非信贷数据影响较低)来评估个人的整体信用水平,并根据联盟机构对信用评价的贡献分配信用使用方查询数据产生的收益,解决“信息孤岛”问题。
- LinkEye:区块链+征信的初步尝试
LinkEye是一套基于区块链技术的征信共享联盟链解决方案,通过区块链技术和信贷经济模型的整合,来构建联盟成员(金融公司)之间的征信数据共享和服务平台。联盟成员在借贷行为发生前,与借款人达成协议,发生失信行为将在平台公示,区块链的签名机制保证了数据的不可篡改,从而完成失信人名单共享,同时开放对外查询接口,向社会共享数据。自2017年8月份上线以来,已有包括快惠金服,钱袋宝等在内的13家机构参与其中。
区块链技术的应用有助于进一步厘清征信数据的归属问题。当前的征信体系下,信用数据全部掌握在机构手中。区块链模式下,个人所产生的信用行为记录由机构向区块链进行反馈,并在个人的“账簿”上进行记录,向全网广播,通过共识机制进行记录,信用查询时,则需要经用户许可才能查询个人信息。
三、区块链产业发展迅速,政策支持并且逐步规范
从区块链发展阶段分析,大致可分为探索、准备、接受、落地、成熟这五大阶段。探索、准备和接受期都处于周期的早期阶段,需要大量的资本和人才支持。经过探索、准备前期铺垫,目前主要为扩大受众群体和场景,协力制定基础框架和标准。随着关注度持续增加,多次实验试错修正后,适合的应用场景加快落地。
行业方面,预计未来3-5年将以金融行业为主,逐渐向其他实体行业辐射,更多切合实际的场景加速落地,行业从“1到N”发展出包括娱乐、商品溯源、征信等。
技术方面,目前联盟链的共识算法、技术性能相较于大型公链可以更好地满足企业对实际商业场景的落地需求,预计未来三年将大规模发展。
政策方面,区块链可以增加执法透明度,探测行业信用情况,加快实体经济革新,预计未来各国将根据自身情况不同力度地辅以政策支持。
1. 产业依旧处于早期,以金融为主逐渐从“1到N”发展
技术发展离不开资本支持,资本投资也可以很好地反映产业发展状况。目前从全球区块链融资项目方式来看,主要有两种方式:ICO(Initial Coin Offerings)和风险投资(VC)。ICO与传统的股票IPO概念类似,都是首次公开发行出售股份来获得融资,只是把股票标的物改成加密数字货币。
从整体规模来看,区块链项目的VC融资规模增速逐渐变缓。截至2018年3月,VC累计融资约24.63亿美金,同比增速降低28.5%。经历过2013年与2014年的爆发,VC项目开始减缓。
从融资事件的数量来看,VC投资者趋向理性,更重质量投资。早期的投资偏向于数字货币,但是经历了一系列技术危机——例如以太坊上的“The DAO”组织加密货币被盗事件,投资者开始将投资目光逐渐从数字货币转移到嵌入实际应用场景的区块链项目。
从全球区块链相关公司融资轮次分布情况来看,超95%以上融资事件处于种子轮、天使轮及A轮阶段,B轮及以后只占3%,这说明目前产业依旧处于早期阶段。而2014年后VC融资轮投数量逐步减少,平均轮投规模逐渐增加,说明产业已经逐渐进入早期阶段的尾声。
从行业角度来看,2018年VC所投行业排名前三的是金融服务、基础设施建设和通讯,占比分别为37%、18%和13%。其原因在于区块链可以提高金融机构间数据传递效率和价值,从而获得执行时间、成本上优势,因此在金融行业应用的潜力巨大。正因如此,更多投资机构愿意投入未来商业模式相对更明晰的金融领域等行业。
虽然金融行业依旧是发展重点,但其他行业也快速发展,逐渐从“1到N”。据CoinDesk和CoinSchedule投融资数据统计显示,截止到2018年3月,全球区块链在金融行业投资占比(包括VC和ICO)为17.2%,较2017年上升2.6个百分点,排为第二,通讯行业超越金融行业跃至第一。较明显增长的还有博彩&VR、交易投资、广告服务、供应链和深度学习等行业。数据说明在金融行业取得经验后,行业开始考虑与其他应用场景结合的可能性。
2. 技术联盟和企业
随着应用场景的需求更复杂,区块链技术也变得越来越复杂。以个人、联盟和企业为主体而开展的公有链、私有链和联盟链形式,向各大应用场景辐射。其中联盟指多机构跨区域跨行业共同协作,企业包括投资企业、科技企业、监管企业等。
对比个人与开源社区,联盟的迅速发展引人注目,目前大多联盟以开发联盟链为主要形式。联盟链可以结合公有链和私有链的优点,根据权限的不同来区分系统内所有节点,由多个中心控制。展开来说,联盟链上,作者不需要展示节点的全部信息,只需要根据合约和权限展示部分可以公开的信息,在低成本、一定私密性、快速交易、良好扩展性的情况下实现部分去中心化和资源共享。
联盟:目前以科普教育、制定行业标准为主
区块链的发展离不开人才支撑,区块链联盟主要是给行业机构和不同背景的人员提供了专业领域交流分享的平台,推进区块链技术长期发展。除了教育科普之外,联盟更多是为了制定规范行业标准。对于目前监管法规还不规范和全面的区块链行业来说,这更急需和重要。综合已成立的联盟,可以发现,当联盟的触角越多,涉及的合作者越多,对其底层技术的通用性要求就会越高。超过50%的区块链联盟都涉及底层规则搭建。
中国联盟:据中国区块链应用研究中心发布的《中国区块链行业发展报告2018》显示,2015年至2017年,国际间成立的区块链相关联盟、论坛近200个,中国方面有ChinaLedger(中国分布式总账基础协议联盟)、金链盟、CBRA(中国区块链研究联盟)等近20个联盟。
从应用行业角度来看,目前行业场景多数与传统金融、银行、互联网金融结合。从国内三个最为著名的联盟:ChinaLedger、CBRA、金链盟来看,也可以很好的说明这一点。以金链盟为例,今年3月,广州仲裁委基于金链盟的“仲裁链”出具了业内首个裁决书,标志着区块链在金融放发贷款的司法应用真正落地。
国际联盟:从国际联盟来看,以最为著名的R3和Hyperledger(超级账本)为例,参与成员过半来自全球著名大型银行和金融机构。但是两个联盟主攻方向有所不同,R3主攻区块链在金融领域的应用,Hyperledger侧重技术层面的拓展。
R3是为数不多执行多次实验操作验证的联盟之一,目前已测试超过5种不同的区块链技术,实验对象即是参与成员,来评估分析每次智能合约对金融产品的发行、交易和赎回等过程产生的影响。主要工作为推出为金融领域打造的区块链分布式账本平台—Corda,实现跨境支付等方面的应用;实施监督观察者节点机制(Observer Node Functionality)保证节点工作高效透明,有利监管。
Hyperledger超六成成员为科技公司,以技术为驱动开发应用场景更广,包含金融、医疗、制造业、物联网等。目前已经研发了5类分布式账本平台,共通特点是创建开源、分布式账本框架和代码库,以支持各个企业商业交易降低实际操作成本。包括SWTOOTH(以PoET为共识算法的模块化平台)、IROHA(简单基础架构平台)、FABRIC(模块化架构,允许即插即用)、BURROW(支持许可的智能合约机)、INDY(创建和使用独立数字身份的工具、代码库和可以重用的组件)。
企业:以科技公司与金融机构为主
积极布局的企业来自世界各大银行、资管公司、咨询公司、IT公司、投资公司等,包括富国银行、花旗银行、埃森哲、IBM、野村证券等。这些企业希望通过区块链技术解决相关应用场景面临的痛点。
国际方面,以IBM为例,早在2014年开始布局研发Open Blockchain框架,也是Hyperledger早期代码源。目前,IBM在食品安全全流程追溯和供应链物流管理都有应用平台落地。
国内方面,以BAT为代表企业:阿里巴巴涉及商品溯源、公益、金融等场景;腾讯涉及游戏、供应链金融、电子存证、BaaS等;百度涉及支付、资产证券化、BaaS、信贷等。尽管行业侧重略有不同,但是BAT都对金融领域有区块链布局,加快区块链金融行业应用场景落地可能性。
3. 政策与态度
总体而言,各国对区块链技术高度重视,一方面保持鼓励支持、积极探索的态度;另一方面加快制定规范准则,作为有效监管依据。
中国:我国对区块链技术保持学习发展态度。国家层面,2016年12月,《中国区块链技术和应用发展白皮书》发布,同时国务院在《“十三五”国家信息化规划》中提及,加强大数据、人工智能、区块链等新技术基础研发和前沿布局;2017年5月份,工信部发布了我国首个区块链标准《区块链参考架构》,包括数据层、网络层、共识层、应用层和激励层。地方政府也响应号召,包括北京、贵州、广州、浙江、香港等十八个地区逐步出台了区块链政策,在人才教育、金融支持、办公场地等给予大力扶持。以广州为例,2017年12月,广州出台第一部关于区块链产业的政府扶植政策《广州市黄埔区广州开发区促进区块链产业发展办法》,整个政策共10条,核心条款包括7个方面,涵盖成长奖励、平台奖励、应用奖励、技术奖励、金融支持等,预计每年将增加2亿元左右的财政投入。
美国:美国除了拥有最多区块链项目,总的来说,美国关于区块链的监管主要体现在货币监管、投资活动等方面。货币监管方面:美国监管机构将比特币界定为“可转化虚拟货币”,受《银行安全法》监管;同时,对于比特币可能涉及的洗钱问题则由美国金融犯罪执法网络(the Financial Crimes Enforcement Network)执法监督。在投资活动方面:比特币中的“挖矿”合同则属于投资合同,属于美国证券交易委员会(Securities and Exchange Commission)的监管范畴。另外,美国各个州对于货币服务的法律解释差异较大,因此各州具有不同的监管态度。
韩国:韩国对区块链目前持鼓励的态度,多方位尝试探索。2016年2月,韩国央行在报告中提出鼓励探索区块链技术。2016年2月,韩国央行在报告中提出鼓励探索区块链技术。同月,政府支持韩国唯一的证券交易所Korea Exchange(KRX)开发基于区块链技术的交易平台。
日本:日本是全球态度最为积极的国家之一,在多行业推行区块链场景结合。2017年4月1日,日本实施了《支付服务法案》,正式承认比特币是一种合法的支付方式,对数字资产交易所提出了明确的监管要求。2017年6月,日本政府准备开启所有地区房地产区块链项目,将城镇、农田和森林地区所有房地产登记到一个单一区块链账本,除此之外还包括附带的详细信息和房地产出售价格。日本金融服务管理局(FSA )正在开发一种由区块链推动的平台,将使日本客户能够在多家银行和金融机构之间即时共享个人信息。
四、区块链前景展望
1. 技术、商业与监管挑战
尽管区块链技术能够广泛应用于多样化的场景,然而目前对于大型公链来说由于技术性能、安全性隐患、政策监管等问题仍然无法大范围落地。这些局限在不同区块链技术体系中也或多或少存在,只是程度差别。
1)交易性能偏低、资源消耗过大:像比特币之类基于工作证明机制的区块链技术目前平均每10分钟才能有一个新区块、1个小时后才能确认交易,很难满足高频小额金融交易每秒万笔以上的交易要求。
以工作量证明机制为代表的共识机制需要消耗大量的算力来产生新区块,英国电力资费对比公司PowerCompare的研究表明,比特币挖矿年平均耗电量已经超过159个国家的年均用电量。
2)安全性隐患:对于大型公链来说,越来越多的矿工为了平滑收益曲线选择加入矿池,从而导致算力的进一步集中。目前比特币的前四大矿池算力之和占比已经超过50%,使得网络受到“51%攻击”的威胁日益加大。对于联盟链和私有链而言,弱中心化架构的安全性尚未得到时间的验证。
此外,业内已经发生若干起黑客攻击事故,给用户造成了很大损失。例如,2016年6月,基于以太坊建立的、创造了众筹世界记录的区块链项目The DAO遭遇了黑客攻击,黑客利用其上智能合约的一个漏洞偷走了360万以太币(当时市值约5亿人民币),造成市场大面积被抛压,引发整个区块链产业的最大危机。
3)合适场景仍有限:与传统商业基础设施相比,区块链技术的优点在于凭借去中心化获得的高效稳健、数据记录的高度可靠、引入智能合约后的灵活和自动化。但是,许多传统商业基础设施在效率、稳定性、可靠性、自动化等方面目前显示出难以克服的缺陷与故障。例如国家的支付和清结算系统、证券交易所、商业银行等关键金融基础设施的运转稳定、良好、安全,也具有异地灾备方案来保障系统的稳健性,那么相比于要付出的改造成本,进化为区块链技术系统所能提升的效益究竟有多大,即“成本-效益”分析是区块链在场景落地时必须要考虑的重要因素,区块链必须要找到真正具有显著成本收益的场景。
4)标准尚未统一、监管政策不够完备:目前国内外在区块链领域还没有通用、统一的标准,将产生后续的各种应用兼容性和互联互通问题,不利于整体效益的提高。国内外的重要联盟如Hyperledger、R3、ChinaLedger、BCOS等等都致力于开发统一的标准,我国工信部在2016年10月制定了国家区块链技术标准技术路线图,国际标准化组织也正在努力协调制定有关标准。这项工作的推进还有待时日。
区块链技术对现有法律法规和监管框架带来挑战。形形色色的数字货币创造了一个触角遍及全球每个角落的、史无前例的人造市场,遭遇了广泛质疑。数字货币体系中服务提供商和用户均为匿名,使得不法分子易于掩盖其资金来源和投向,这为洗钱、恐怖融资及逃避制裁提供了便利。需加强国际监管协调,形成一致的监管政策。区块链应用到其他商业场景上也有一系列法律和监管问题,例如如何界定智能合约的法律主体性质、如何解决金融交易的最终确认时点(finality)等等。
2. 前景展望:技术融合、智能合约将是未来趋势
区块链作为对传统信息技术的升级与补充,其发展将与其他新兴信息技术相互融合、相互促进。当前区块链仍处于发展初期,不仅需要政府、行业联盟、企业合作制定技术标准和共识机制,更离不开5G、物联网、人工智能、大数据等技术的支持。
- 5G:大型公链的每秒交易吞吐量有限、交易确认时间长(比特币目前仅支持每秒7笔交易,一笔交易一般需要1个小时后确认),除了以太坊、Blockstream主导的侧链和闪电网络技术外,未来5G网络大范围商业化应用后可以大幅提升数据传输速度、减少网络拥堵,大型公链的性能将得以提升并逐渐适用于每秒上万笔交易的商业应用场景。
- 物联网:当前区块链技术仅能解决链上的信任问题,但对于链下数据的真实性与准确性几乎无能为力。物联网技术进一步发展后,链下数据的观测、采集、处理、传输、更新都将实现自动化,真实性和准确性得到有力保证,区块链的应用场景也将得到扩展。
- 人工智能:工作量证明机制被诟病浪费了大量电力与硬件资源,目前比特大陆等矿机生产商已经和比原链合作开发应用于人工智能算法的共识机制与芯片,将哈希计算转化为应用于深度学习的矩阵计算,创造更大的经济与社会价值。
上一篇:最近火爆的“区块链”究竟是个什么链?这篇文章终于说清楚了
下一篇:什么是区块链

2020-04-21