
最具价值学习资料
下载
部门职责
组织形态确定之后,组织设计的下一个任务是部门职责界定。这里的部门是广义的,和机构基本同义。既包括职能管理部门,如人力资源管理部、总裁办等,也包括一线的生产经营机构,如生产部、营销公司、工厂、车间等。在企业的组织结构图上,部门可能有多种称谓,如“部”“室”“中心”等。
抽象地说,部门是介乎职位(最小组织单元)和整个企业(最大组织单元)之间的组织单元。有的部门是较大的俄罗斯套娃:里面还有小套娃,即内部还有部门。有的部门直接是职位的集合。后者即比职位高一个层级的组织单元,是我们的分析对象。
部门之所以被设立,是因为它有相对独立的活动和职责。换句话说,因企业价值创造活动多种多样,将它们组织化之后必然形成各类(种)部门。因此,部门是组织分工的产物和载体。部门的职责是由其从事的活动、完成的任务决定的。企业的流程一旦细分,组织分工一旦完成,部门职责自然而然会被界定。这里体现了流程决定组织的原则。
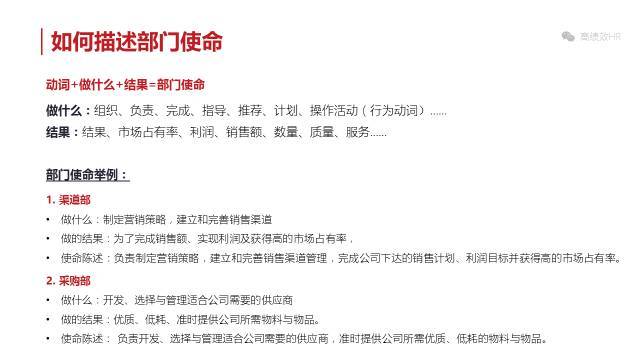
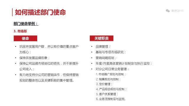
部门职责分析及撰写有两种基本方法。
第一种方法比较简单:直接提炼部门的中心任务,或者直接描绘部门的核心职责。
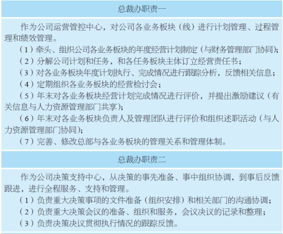
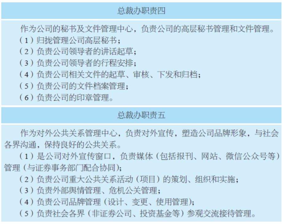
下面我们以某企业总裁办为例来做说明(见表1)。
表1 某企业总裁办的职责



当然,不同的企业,总裁办的职责定位有所不同。比如有的企业将企业文化管理职责归入总裁办(有的企业则将其归入人力资源管理部门或独立设置部门)。职责的些许差异并不妨碍我们对这种方法的理解。
第二种方法是:将所有部门的全部职责,概括成若干个关键要素和模块。每个部门定义职责时,分别从这些要素和模块的角度进行说明。本书第2章曾经把企业所有价值创造活动分为四类:牵引性活动(战略、计划、预算等)、增值性活动(研、产、销)、要素性活动(人力、技术、资金三要素)、支持性活动(信息系统、财务管理等)。借鉴这种分析框架,我们可以将企业职责同样分为四类:
1)牵引性活动:战略关切。即部门主要关注的战略主题、任务以及主要承担的战略管理工作。
2)流程性活动:关键任务。即部门所从事的主要活动,所需完成的专业性工作。
3)资源性活动:能力建设。即部门在能力积累、提升上的举措和动作。
4)平台性活动:服务支持。即部门的服务支持功能以及平台功能。
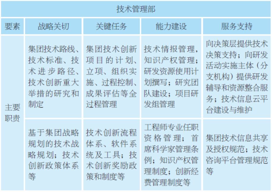
下面,我们以某集团企业技术管理部门为例说明(见表2)。
表2 某集团企业技术管理部职责说明

表2中,四个要素框内横线以下部分是相关体系文件的示例。
总的来说,分析和编写部门职责时首先需要以企业战略为导向,凸显战略性任务、举措和战略性流程,不能出现战略性职责的缺失;其次,部门之间的职责边界需明确、清晰。我们强调打破部门边界,意指部门之间的协同和配合,并不意味着部门职责交叉、重叠和模糊。面临不确定活动问题,可通过大部门设置、并行(单元)组织设置、自组织设置等方式来处理和解决。最后,应发挥部门专长,培育核心竞争力。面对未来更加激烈的竞争,企业一方面需以目标、任务为导向,按照价值流逻辑整体运行;另一方面需着眼于长期竞争力,在相关专业领域构筑坚实、稳固的基础。
部门职责说明书
部门职责说明书是部门职责分析之后形成的组织结构设计基础文件。作为企业管理体系中的基础性规范,它是有一定意义的。但在我国企业实践中,部门职责说明书往往编写之后就束之高阁,这既有编写方面的原因(比如有效信息太少),也有管理精细化、规范化程度低的原因。下面我们提供一个部门职责说明书模板(见下图),供读者参考。

图 部门职责说明书模板
本文节选自《管理架构师:如何构建企业管理体系》作者:施炜,经中国人民大学出版社授权原创发布。
为了让大家更加详细地了解如何有效地编制部门职责,大伟再分享一份之前制作的PPT,里面详细解析了部门职责编制的具体操作细节,并附有参考案例,希望对大家有所帮助。
点击图片查看更清晰哦~
公众号对话框输入“部门职责”
还可以免费下载PDF版本















版权说明:本PPT内容来源于网络,版权归原作者所有;
PPT由大伟原创制作,如需转载,请在公众号后台申请授权。
分享最具价值最实战的OD及HR学习资源一直是大伟坚持不变的初心与定位。为了持续提供最新的优质学习资源,大伟去年8月启动了最具价值的HR学习资料服务计划,在千聊平台上通过云盘链接的形式,发布匠心精选的人力资源学习资料(原创&汇编),力求全面覆盖人力资源与组织管理关键实践!
经过1年的努力,从超过10000份海量资料中精心挑选出24辑最有学习价值的优质资料(含原创制作),现已全部更新完毕,并有超过1000人加入本期服务!
购买资料的朋友不仅可以一次性下载大伟用了1年时间精心挑选的24辑专题资料(列表如下),还可以免费获赠《HR全模块优质资料》!
购买方式
早鸟价199元,先到先得!
欢迎想成长晋升的HR朋友立即扫码抢购
购买即赠送《HR全模块优质资料》
下载建议
进入课程后即可查看资料下载链接(百度网盘)
用微信点击链接,输入密码后永久保存至网盘
用电脑登录百度网盘客户端下载至本地电脑
近期组织发展与领导力公开课

上一篇:一篇文章,搞懂什么是社交电商

2019-10-19 14:02:32