【亿邦动力讯】薇娅直播流量腰斩!狂欢节观看量同比下降50%;张一鸣英年早退;左晖英年早逝;抖音快手遭网信办通报;拼多多内测大视频。
大公司!大事件!
阿里巴巴
1、薇娅521狂欢节淘宝直播观看量破5400万,去年曾破亿
521薇娅狂欢节淘宝直播,观看量最高超过5400万。
明星阵容中,除了林俊杰和黄子韬以外,韩红、腾格尔、张哲瀚、汪苏泷、薛之谦、胡夏、张惠妹和孙燕姿前来助阵。德云社的尚九熙和杨九郎,久未露面的宋小宝也来亮相。
值得注意的是,今年薇娅狂欢节并未打破去年所曾创造的单场直播观看量1亿的记录。该记录也是淘宝直播历史上的单场直播最高记录。

2021年薇娅521狂欢节直播23点左右的观看数据

2020年薇娅521狂欢节凌晨直播数据
2、薇娅回应带货山寨Supreme联名
有用户质疑,薇娅在直播间内售卖山寨潮牌Supreme联名商品。5月17日晚薇娅在直播间内进行了回应:“该产品由天猫国际官方小二推荐,它确实是那个美国Supreme的联名,但不是我理想中的Supreme,希望商家能够对所有买的人进行全额退款,不退货。”
古姿在官方微博上发布致歉声明表示,已经立即下架该联名款挂脖风扇,购买该产品的消费者“可申请全额退款且无需退回产品”。同时,古姿称已立刻停止与Supreme中国区品牌方的合作。
3、淘宝天猫宣布下调运费险费用 商家一年可减25%支出
淘宝天猫官方宣布:从5月24日(下周一)起,平台商家的“退货运费险”费用全面下调。降费后,预计商家全年的运费险成本平均下降25%。具体而言,商家的“退货运费险”单笔订单保费:最低由0.15元降低至0.01元(降幅高达93%),最高由3.3元降低至3元,且对所有保费标准均进行了不同程度下调。此次调整,受益最多的将是中小商家及退货运费险支出较高的商家。公开信息显示,今年有25万个品牌参与天猫618,是去年的2.5倍。
4、“生意参谋”正式免费
天猫淘宝商家必备的运营工具“生意参谋”免费终于落下实锤。据官方消息,流量纵横、品类罗盘这两项于5月19日正式面向商家开放。
5、淘宝上线商家免费权益中心
5月18日的2021淘宝商家大会上,淘宝上线商家成长层级,上线统一的商家免费权益中心,商家可以获得包括免费版生意参谋、大促活动报名保障、淘宝大学免费培训课程、商家工具折扣、物流寄件优惠等共9项免费权益。
6、淘宝特价版宣布品牌升级:App正式更名为“淘特”
淘宝特价版App今天迎来4.0版本更新,“淘宝特价版”正式宣布品牌升级,更名为“淘特”。去年3 月,淘宝推出特价版,官方称其是“一款购物不仅省钱,还会送钱的特价版App”。
7、阿里销售农产品3037亿
阿里巴巴公布两项数据:2020年,阿里巴巴平台县域商品销售额达1.2万亿元,农产品销售额为3037亿元,继续保持全国最大县域商品和农产品销售平台地位。
张勇宣布,面向整个乡村振兴事业,阿里巴巴推出“热土计划”,同时,阿里巴巴脱贫基金也正式升级为阿里巴巴乡村振兴基金。蚂蚁集团CEO井贤栋:3年助力打造100个县域生态农产品品牌。日前辞去蚂蚁集团CEO一职的胡晓明,以阿里巴巴脱贫基金执行秘书长、阿里巴巴集团公益事业群总裁的身份亮相发表演讲。
8、阿里推出美食种草产品“吃货笔记”
近期,阿里上线了一款名为“吃货笔记”的新产品,该产品是阿里创新事业群的新作。吃货笔记是一款美食种草类产品,核心玩法是分享日常种草的美食内容,内容形式上包含图文、短视频等,实现了内容的多样化呈现,满足了吃货们获取和甄别美食知识的需求。
腾讯
1、腾讯电商App“小鹅拼拼”上线
去年4月29日,腾讯上线了一款名为“小鹅拼拼”的微信小程序和微信公众号。小鹅拼拼的购物模式类似于拼多多,是一个社交电商平台。“小鹅拼拼”小程序推出一年之际,在其周年庆的前夕,上线了独立App,小鹅拼拼App的Slogan已更改为“享受每一分”。
2、微信视频号开店再升级 创作者可通过微盟小商店直播带货
视频号再次服务升级,即视频号开店接入了第三方服务商。作为首批入驻的小程序服务商,微盟可为视频号作者提供便捷的全链路直播带货服务。此次开店服务的升级,意味着视频号作者在视频号带货时可以自由选择微信小商店或成熟完善的第三方小程序商城两种路径。通过微信搜一搜关键词“视频号开店”,点击“立即开店”进入页面,选取“微盟小商店”便可试用相关功能和服务。
3、微信“拍一拍”新增“炸一炸”功能
微信发布了iOS8.0.6正式版,在“拍一拍”基础上新增了“炸一炸”功能。用户升级至微信最新版本后,只要在“朋友拍了拍我______”加入会动表情,就能实现“炸一炸”的效果。
4、微信iOS 8.0.6正式版发布:状态新增时效提醒、朋友圈可转发视频号
微信在AppStore悄悄上线了最新的8.0.6正式版。本次更新包括:视频号发布新增朋友圈精选视频来源;通过朋友验证界面微调,新增 “ 添加标签 ” 功能,可直接将新扩好友添加到某一标签分类中;微信在订阅号消息的右上角 “ ... ” 中新增了一项 “ 我的付费内容 ” 入口,但目前来看没买过付费内容的小伙伴是看不到这个入口的;微信 “ 我的状态 ” 新增时效提醒,自状态发表起进行24小时倒计时,提醒你当前状态还剩多长时间过期,包括取消状态界面也是同样的设计。
拼多多
1、拼多多百亿补贴开始抽佣
拼多多“百亿补贴”今年1月向商家宣布对其将开始抽佣,3月正式施行,抽佣比例为1%-3%。有知情人士称各类目抽佣比例基本是天猫的一半。生鲜等部分类目现已先行实施。而此前,拼多多商家全站入驻实行“0佣金”。
2、拼多多内测大视频
最晚在今年4月底,拼多多开始在首页一级入口第二个tag内测“大视频”功能,未被内测到的用户,该位置功能仍为“直播”。大视频主打现金激励,即用户浏览视频达到一定时长后,会获得相应金币,金币可兑换现金。大约每五条内容向视频后,会出现一条带货向视频。拼多多大视频内容更偏向两性关系、生活日常。
京东
1、京东年度活跃用户数为4.998亿
京东发布2021年第一季度财报。第一季度净营收2,032亿元人民币,同比增长39%;净服务收入增长至279亿元人民币,同比大增73%。一季度京东库存周转天数同比下降4.2天,进一步降至31.2天。截至3月底,年度活跃用户数为4.998亿,同比增长29%。较2020年第一季度末大幅净增了1.12亿。徐雷在电话会议中表示,下沉市场贡献了用户增长的81%。
2、京东物流港交所公开招股
京东物流是京东旗下物流业务公司,是一家拥有中小件、大件、冷链、B2B、跨境和众包(达达)六大物流网络的企业,京东于2017年4月宣布成立京东物流集团,致力于将过去十余年积累的基础设施、管理经验、专业技术向社会全面开放。京东物流港交所公开招股。
3、京喜开便利店
5月17日,京东在济南开出首家自营版京喜便利店,面积100平米左右,售卖商品包含生鲜果蔬、快消日百等品类,并设置了儿童游乐区。京喜便利店还接入京东APP、京东到家,提供1小时达的前置仓业务;接入京喜拼拼小程序,将门店作为京喜拼拼社区团购自提点;提供家政服务、衣服清洗以及“线上问诊,线下京东健康仪检测”等各类生活便利服务。
抖音
1、张一鸣卸任字节跳动CEO:将聚焦远景战略、企业文化和社会责任
字节跳动创始人张一鸣发布内部全员信,宣布卸任CEO一职。字节跳动联合创始人梁汝波将接任成为新CEO。张一鸣决定放下公司日常管理,聚焦远景战略、企业文化和社会责任等长期重要事项,计划“相对专注学习知识,系统思考,研究新事物,动手尝试和体验,以十年为期,为公司创造更多可能”。
2、抖音、滴滴内测OTA平台
抖音近期内测了名为“山竹旅行”的业务,产品以抖音内独立的小程序形式呈现,“山竹旅行”平台包含门票预订、酒店预订等功能,支持从视频种草到交易都在抖音App内闭环完成。此外,滴滴也在不久前测试了一个名为“小桔旅行社”的网站,包含国内旅游、国外旅游等业务,但还不支持购买,应该是一个简单的旅游网站模板。
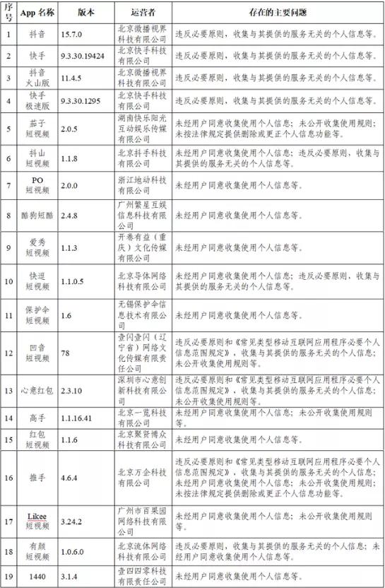
3、网信办通报抖音等105款App违法违规收集使用个人信息
国家网信办官网5月21日发布《关于抖音等105款App违法违规收集使用个人信息情况的通报》:
近期,针对人民群众反映强烈的App非法获取、超范围收集、过度索权等侵害个人信息的现象,国家互联网信息办公室依据《中华人民共和国网络安全法》《App违法违规收集使用个人信息行为认定方法》《常见类型移动互联网应用程序必要个人信息范围规定》等法律和有关规定,组织对短视频、浏览器、求职招聘等常见类型公众大量使用的部分App的个人信息收集使用情况进行了检测。

▼
你可能关心的故事
1、贝壳公司创始人兼董事长左晖因疾病去世
5月20日消息,贝壳发布公告,公司创始人兼董事长左晖先生因疾病意外恶化于2021年5月20日去世。
2、李佳琦否认“售卖山寨Supreme联名气垫”
据李佳琦工作室官方发布的声明称,经核实,美腕及李佳琦从未在任何渠道对所谓“Supreme联名气垫”、“Supreme眼窝多肽牛奶面膜”进行销售推广,不实信息中使用的图片是虚假图片,已涉嫌诽谤、姓名权及肖像权侵权等违法行为。我司将与有关部门保持沟通,保留依法追究相关谣言发布者的法律责任的权利。
3、苏宁国际跨境电商即将正式登陆抖音
苏宁国际宣布,苏宁国际跨境电商即将正式登陆抖音,并上线苏宁国际抖音电商“超级星抖扶持计划”,现正式开放首批入驻品牌申请通道。苏宁国际“搜藏家新品牌LAB计划”将全面助力品牌品效合一达成,并于抖音实现新增量爆发。据介绍,苏宁国际跨境电商将推出自有独家资源、抖音官方合作、一站式定制化、领先ROL保底、保税仓共享体五大战略级扶持赋能,自有人设型IP账号,头部达人、艺人矩阵覆盖;原创带货视频平均播放量80万+,种草引导销售千万级。
4、华润万家计划2022年IPO
彭博消息称华润考虑让华润万家在2022年IPO,或筹资20亿美元。华润表示“不评论市场消息”。2020年华润万家全国自营门店实现销售近900亿元,自营门店总数超过3240家。
5、美团优选城市合作商招募:平台提供亿万级流量及资源支持
亿邦独家获悉,美团优选正在进行城市合作商招募。美团优选城市合作商负责当地业务拓展、客群维护、配送业务为团长和客户提供优质服务。美团优选平台,将对城市合作商提供亿万级用户流量导入,智能运营系统的技术支持,美团官方资源投入及对运营模式进行指导。
作为美团旗下的社区电商业务,美团优选于2020年7月上线采取“预购+自提”的模式,为社区家庭用户精选高性价比的蔬果、肉禽蛋、乳制品、酒水饮料、家居厨卫等品类商品。目前美团优选已覆盖华东、华中、华南、西南、西北、华北等地区二十余个重点省份。
6、自嗨锅卖调料
自嗨锅即将推出新品牌“小七厨房”,主要以炒菜酱和拌饭酱为主的各式调味品,将于6月底发售。自嗨锅瞄准的“家庭厨房”场景。
7、钟薛高联名水星家纺推出雪糕被
水星家纺和雪糕品牌钟薛高联合打造雪糕被,并以“22℃ 的夏天”为主题,发起夏日新品营销。两者发布了一支宣传片,通过讲述儿童、伴侣、职场人等三类不同人群与雪糕被的故事。

8、蚂蚁集团原副总裁尹铭回归,负责战略发展部兼管金融机构战略合作部
离开蚂蚁4个月后,原蚂蚁集团副总裁、蚂蚁集团保险事业群总裁尹铭(花名:应团长)于5月中旬再度回归,重新入职蚂蚁集团。此次回归,尹铭将带领蚂蚁集团战略发展部,并兼管金融机构战略合作部,并非是他此前负责的保险事业群,而保险事业已交由蚂蚁集团副总裁邵文澜执掌。公开资料显示,邵文澜比尹铭早一个月加入当时的蚂蚁金服,邵文澜于2002年入职阿里巴巴集团,2015年8月加入蚂蚁担任副总裁。
9、三全食品增持锅圈
三全食品宣布其控股子公司成都全益食品有限公司(简称“成都全益”)拟以0元价格受让魏坤持有的锅圈供应链(上海)有限公司0.976%的股权,转让完成后持股比例将增加至6.9076%。
10、美妆集合店品牌WOW COLOUR官宣代言人欧阳娜娜
5月21日,美妆集合店品牌WOW COLOUR官宣欧阳娜娜成为代言人,并邀请消费者参与互动,获得奇妙盲盒。

WOW COLOUR成立于2020年,主要面向18-28岁年轻大学生和白领女性构成的美妆主力消费人群,产品品类包括美妆工具、美容护肤、男士护理、香水香氛、洗护用品等。致力于打造“国货彩妆+国际护肤+海外小众”的全新美妆集合店业态。
11、奈雪的茶创始人彭心:未来一两个月或完成IPO
在Foodaily FBIC2021全球食品饮料创新大会上,奈雪的茶创始人彭心接受采访时透露:“IPO应该会很快完成,马上就要过聆讯,也就是未来一两个月内的事情,目前我们跟投资人沟通下来,大家对新式茶饮这个赛道都很认可。”
12、健康食品品牌ffit8联名故宫观唐出荔枝味蛋白棒
5月15日,健康食品品牌ffit8联名故宫观唐推出新品荔枝味蛋白棒。新品以“朕很棒”为包装盒主视觉,串联两者间的共性。品牌还运用荔枝谐音“励志”的梗,希望深入年轻人语境,与年轻人消费者建立更深层次连接。
13、饿了么因虚假或误解价格被罚50万元
天眼查App显示,上海拉扎斯信息科技有限公司新增一条行政处罚,处罚事由为“利用虚假的或者使人误解的价格手段,诱骗消费者或者其他经营者与其进行交易的”,处罚结果为罚款50万元,决定文书号为沪市监普处〔2021〕072020000477号,处罚单位为上海市普陀区市场监督管理局。
14、华为最新人事调整:余承东任智能汽车解决方案BU CEO
华为内部发文进行多项人事调整。免去余承东华为云CEO职位,张平安任命为华为云CEO。此外,余承东仍为消费者BG CEO以及新增智能汽车解决方案BU CEO,王军为智能汽车解决方案BU总裁。
15、盒马、阿里数农、大润发、MMC农产品供应链全面打通
阿里旗下盒马鲜生、阿里数字农业和大润发的农产品供应链,已和今年3月成立MMC的供应链全面打通,MMC将成为阿里农业布局的末端渠道。昨日阿里宣布,2020年,阿里平台农产品销售额达到3037亿元,蝉联中国最大农产品上行平台。
此外,菜鸟宣布启动“两个一公里”数字计划,对农产品物流中心、共同配送点进行数字化升级,今年内在农产品核心产区加开20个以上物流中心。
16、中通快递推出社区团购平台“有蜜优选”
中通快递旗下中快传媒举行“有蜜优选”启动大会,“有蜜优选”的前身是中通在2019年推出的社群拼团产品“有蜜团购”。据了解,2019年,中通推出“有蜜团购”,以微信社群为载体,每日向群内投放8至9款商品,满足购买人数并成团后,消费者即可买到低价商品。
17、字节跳动旗下办公软件飞书推4.0版,暂不考虑盈利也不透露用户规模
字节跳动旗下办公软件飞书正式发布4.0版本,重点升级包括飞书招聘、飞书绩效、飞书知识库等功能,主要为弥补其作为企业协同办公产品此前在公司管理功能上的不足。飞书称,随着4.0版本发布,飞书已从协同办公产品演变成协作与管理平台。
18、5年商标之争落幕,货拉拉夺回“货拉拉”商标
近期,货拉拉公司领取到“货拉拉”的第39类商标注册证书。从2016年开始,货拉拉与石家庄尼沃复合材料商贸有限公司就“货拉拉”商标进行了历时五年的商标权拉锯战。最终北京市高级人民法院判货拉拉胜诉,货拉拉成功注册“货拉拉”第39类货运相关服务商标。
19、美的官宣旗下新能源汽车新品将于5 月18日发布
据美的官方消息,美的威灵汽车部件三大产品线现已投产,美的新能源汽车新品将于5 月18日发布。
官方表示,在的发布会上,美的将公布其机电战略布局、旗下Welling汽车部件产品,例如源动力能量仓,激光雷达。
20、Shein在美成为安装最多的购物应用
据外媒报道,快时尚电子商务应用Shein取代亚马逊成为美国iOS和Android平台下载量最多的购物应用。截至Shein在54个国家的iOS购物应用中排名第一,在13个国家的Android设备中排名第一。Shein估值超150亿美元。
▼
“全域长红”618平台攻略
1、天猫618启动:5月24日晚8点预售
天猫宣布今年618预售不用熬夜,5月24日晚8点正式开抢,6月1日开始付尾款,折扣持续20天。天猫事业群副总裁吹雪在发布会上透露,今年618将共有25万品牌参与,品牌数量是去年的2.5倍,共有1300万商品参加活动,其中140万新品选在天猫618首发。
2、首次推出“天猫榜单”
据天猫事业群副总裁吹雪透露,“天猫榜单”将包含小二推荐榜、销售数据榜、热搜榜等在内的上百份榜单。天猫618期间,消费者在搜索、选购商品时都可以看到各种商品在“天猫榜单”上的排名。
3、140万新品选在天猫618首发
天猫事业群副总裁吹雪在天猫618发布会上透露,今年共有25万品牌参与今年天猫618,是去年的2.5倍;共有1300万商品参加活动,其中140万新品选在天猫618首发。
据介绍,今年天猫商家几乎“全员”开启618官方直播。初步统计,已经有100位明星锁定淘宝直播与粉丝互动;500多位总裁将参与天猫618直播。
4、8200个新品牌在天猫618期间集体亮相
在天猫618启动会上,官方介绍,今年天猫618期间,会有8200个新品牌集体亮相,例如,逐本、薄荷健康、马力吨吨、摇滚动物园、奶糖派等等。除了这新品牌外,爱马仕、GUCCI、茶颜悦色、乐乐茶等也赶在618前入驻天猫。

5、宜家天猫旗舰店将首次参与天猫618购物节
宜家中国区总裁安娜·库丽佳宣布,自5月25日起,宜家天猫旗舰店将开启全国各大城市试运营,此外,宜家天猫旗舰店将首次参与天猫618购物节。
6、京东618大促将于5月24日开启
京东618大促将于5月24日开启,将联合品牌、商家共同推出“百亿购物金”。此外,将有超9成核心品牌参与今年京东618大促的预售。
7、达达集团将提供618全品类“1小时达”消费体验
达达集团宣布,将在6月1日至20日期间,联合京东到家平台上包括超市便利、生鲜果蔬、手机数码、医药健康、家居时尚、鲜花蛋糕、母婴等各品类超过10万家实体门店,以及伊利集团、蒙牛集团、益海嘉里、宝洁中国等一线快消品牌,线上线下全渠道打通,并基于达达快送的即时配送能力保障,为全国约1400个县区市的消费者,提供618也能全品类1小时送达的即时消费体验。
8、快手电商品牌合伙人计划:提供616会场流量 主播专场带货
快手电商推出“品牌合伙人计划”。快手616品质购物节期间,快手电商将拿出千万级流量和千万级补贴额度扶持品牌自播。目前该计划已有小米、OPPO、美的超过一百个头部品牌报名参与。快手电商将为参与活动品牌提供616主会场公域流量强曝光、官方对投流量、以及主播专场带货、好物联盟分销等多种优惠政策帮助品牌在快手616品质购物节期间更好发展。
9、苏宁618启动:5月24日开抢 预售可用购物补贴
苏宁易购618预售将于5月24日0点正式开启。据悉,6月1日被锁定为第一轮爆发。6月12日-17日,第二轮预售开启。除此之外,苏宁618将推出形式多样的直播活动,苏宁内部人士透露:苏宁正在酝酿直播“王炸”,并将于近日公布。
上一篇:网站百度移动适配的问题?

2021-05-23 15:28:06