
今天下午2点30分,二七区陇海社区卫生服务中心预防接种门诊,河南省第一针九价HPV疫苗被打出。
接种河南第一针九价HPV疫苗的是一名24岁郑州女孩儿,她的妈妈专程陪她来接种。“一直想让她接种九价疫苗,想着能预防得全面一些。”女孩儿母亲说。


据了解,截至今天下午3点40分,前来该社区卫生服务中心接种九价HPV疫苗的共有16人。24岁女孩周周(化名)昨天晚上看朋友圈得知今天的接种消息,“还以为是假的,结果到接种门诊才知道是真的。”周周原本一直计划到香港或者国外打九价HPV疫苗,但因工作原因一直没去成,“没去还好了,现在在咱家门口就能打,还能便宜这么多。”周周说,她的朋友在香港打九价HPV疫苗是5000多元,但还不包括三次疫苗接种的往返路费,而去韩国三针4000多元,但路费也是不便宜。
【答疑解惑】
01
九价HPV疫苗是什么?为何要接种九价HPV疫苗?
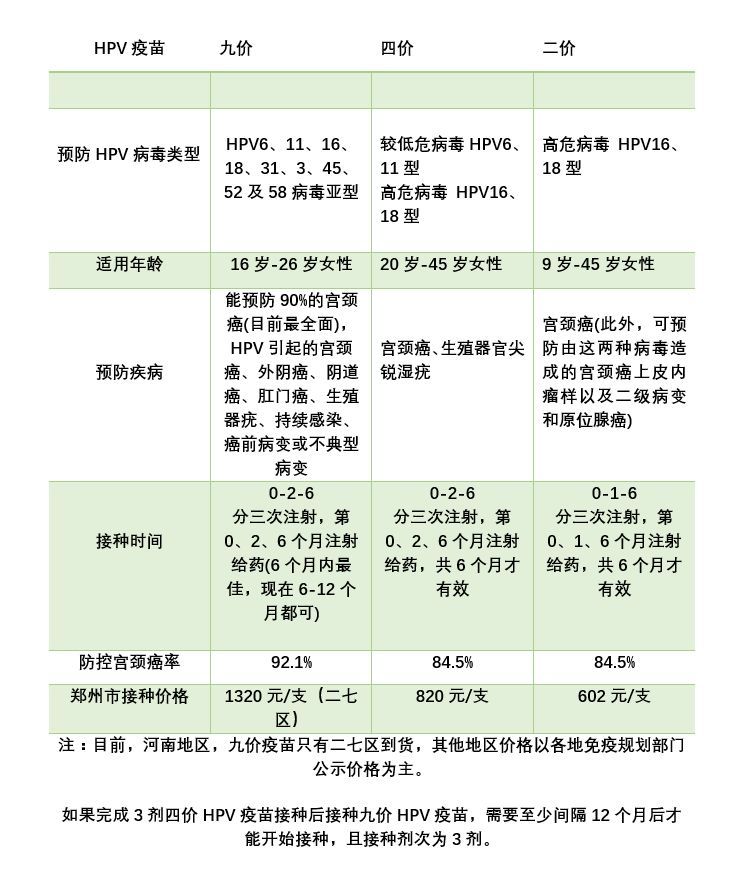
据郑州市二七区疾控中心免疫规划科科长王衡介绍,目前,我国许可上市预防宫颈癌的HPV疫苗有三种,分别是二价、四价和九价HPV疫苗。
“这些HPV疫苗是利用病毒上的一种特别的蛋白质外壳,来引发人体的免疫力,它本身没有病毒的功能,不具有病毒感染性。”他告诉河南商报宝舅,HPV疫苗仅用于预防用途,不适用于治疗已经发生的HPV相关病变,不能防止病变的进展。

02
九价与四价等其他HPV疫苗相比,不同之处是什么?
王衡称,二价HPV疫苗可以预防由HPV16、18型的HPV感染引起的宫颈癌,理论上,70%的宫颈癌是由这两种病毒引起的,推荐接种的年龄为9~45岁,按照0、1、6的免疫程序接种3剂次,价格602元/支。
而四价HPV疫苗可以预防由HPV6、11、16、18型的HPV感染引起的宫颈癌,可以预防70%的宫颈癌,以及相关型别的病毒所引起的尖锐湿疣,推荐接种的年龄为20~45岁,按照0、2、6的免疫程序接种3剂次,价格820元/支。
九价HPV疫苗则可以预防由HPV6、11、16、18、31、33、45、52、58型的HPV感染引起的宫颈癌,可以预防90%的宫颈癌,以及相关型别的病毒所引起的尖锐湿疣,只不过,其只适用于16~26岁女性接种。

03
九价HPV疫苗一针多少钱?要打多少针?
王衡称,本次九价HPV疫苗价格为1320元/支,全程3剂价格为3960元。
“接种九价HPV疫苗前不需要进行HPV或HIV检测,这个疫苗属于第二类疫苗,属于市民自愿自费接种的。”他说。

04
河南首次投入市场的有多少支九价HPV疫苗?哪些地方可以接种?
在二价、四价疫苗上市后,就有市民开始来电咨询关于九价HPV疫苗上市的时间。
据了解,河南省首批600支九价HPV疫苗已配送到二七区,“数量不多,而且只有二七区一家可以接种,这也是由于九价HPV疫苗的全球产量不足所造成。”王衡说,如果有市民想接种,可以携带本人身份证(医保卡、驾驶证),到淮河路陇海社区卫生服务中心进行接种。

05
哪些人可以接种?哪些人不能接种?
九价疫苗也不是谁都能打。
据王衡称,如果已经确诊为宫颈癌前病变,实施了相应的手术治疗,是可以接种九价HPV疫苗的,因为九价HPV疫苗可以在一定程度上预防宫颈癌的复发。此外,感染过HPV的16~26岁女性也可以接种,因为一个人不太可能感染某种HPV疫苗里包括的所有HPV型别,接种二价和四价HPV疫苗可以对部分其他HPV型别进行交叉保护,也可以预防相同HPV型别的再次感染。
需要特别注意的是,计划怀孕的女性需要在怀孕半年前,按照疫苗接种方案完成接种,如果孕期无意注射了九价HPV疫苗,无须干预,等哺乳期后再进行补种,而女性在月经期也是可以接种九价HPV疫苗的。
目前,不建议妊娠女性和哺乳期女性接种九价HPV疫苗。
此外,严重免疫缺陷病的急性期或有严重感染的感冒、发烧期间不可以接种;对本品或四价HPV疫苗的活性成分或任何辅料成分有超敏反应者禁用。

06
接种疫苗后需要注意些啥?
接种后,需要注意的是24小时之内尽量不要洗澡,另外不要吃一些刺激的、辛辣的、发性的食物。
个别人接种后可能会出现发热(一般为38℃以下)、局部疼痛、疲劳、头痛、肌肉痛、轻度恶心、呕吐,比较少见的还有荨麻疹,这些症状持续时间较短,不用过分担心,也不需要特殊处理,一般会自行缓解。
请在注射后留观30分钟,如果出现其他异常反应,应及时到医院就诊。
07
男性是否可以接种?
有报道称,宫颈癌疫苗在国外也是可以给男性接种的。这就让国内的一些男性们不淡定了,那我国的男性能接种吗?
王衡说,目前中国批准的宫颈癌疫苗全部是女性用于预防宫颈癌的,包括二价、四价和九价,此类疫苗尚未在国内为男性接种。
08
打过了二价、四价疫苗,是否还要打九价疫苗?
宝舅打听到,如果完成3剂四价HPV疫苗接种后,想要再接种九价HPV疫苗,那就需要至少间隔12个月后才能开始接种,且接种剂次为3剂。
“但从经济成本来说,如果刚接种过二价或四价疫苗,那就不太建议再接种九价HPV疫苗了。”王衡说。

2019-10-18 19:21:37