在传火的世界里,如果遇到一个比膝盖高的台阶,我们就只能绝望的看着,而无法曲腿跨上去,这个时候,我们就会吐槽一句:“不死人没有膝盖”,用以表达对于鸡肋的跳跃机制的不满情绪,久而久之,膝盖梗也成了魂系列游戏的经典梗之一,在游戏圈广泛流传。


如果是其他游戏的问题,往往会被玩家狂怼,对于魂系列的跳跃机制,玩家似乎多了一丝宽容,我们并没有如何深究和讨伐,类似于“老子做游戏都能有更好的跳跃”之类的言论也没有广泛出现,游戏的销量和评分也没有受到一丝的影响,甚至于说到这一点,还会微微一笑,颇有调侃玩笑之意。
不死人没有膝盖,垃圾游戏!
嗯,真香!!!
或许,这个看似鸡肋的跳跃机制,有某种特殊的味道,值得我们思考一下。

宫崎英高:喵喵??
一、什么是魂系列的跳跃
在整个广义魂系列(包含血源等一系列FS社的作品)中,跳跃机制只有一些细微的不同,几乎可以说是同一个模子出来的,所以我们基本上以最经典的《黑暗之魂一》作为研究对象。(毕竟重置版来了,总要给葛温老大爷一个面子)魂系列的跳跃有以下几个特殊的点:
1.需要前置动作
跳跃需要在奔跑状态才能使用,而奔跑状态会消耗精力。我们在探索地图的时候,要保持精力满格,以应付随时危险,不可能长时间奔跑。
从普通移动到跳跃有两步:
1)长按奔跑键,在一定前摇后进入跳跃状态。
2)在奔跑下按跳跃键,在一定前摇后开始跳跃。
两个前置动作加起来,是接近一秒的漫长时间,这一点使得跳跃不能再应急情况下使用。
其次,助跑动作需要一定的场地,至少需要四五个身位的长度(除非学会了转圈起跑的动作,但这个动作有点难度,反正我这个菜鸡就算通关了几遍也没有学会)。这段距离的移动,让玩家视角处于运动状态,且角色位置不易控制,想在理想位置起跳,需要熟悉其时机掌握的节奏。
以上两点,让玩家几乎无法在战斗中使用跳跃这一动作。
在最新的作品中,跳跃落地之后没有强制动作,但在魂一等作品中,跳跃强制接一个翻滚,使得跳跃的灵活性、自主性进一步受到限制。
2.消耗精力
在奔跑状态下,会持续消耗精力值,使用跳跃需要一次性消耗大量精力值,两者相加的量相当不少。而在魂系列中,精力值重要性甚至超过血量,是其战斗系统的核心机制所在,这使得跳跃的使用代价相当不菲。
3.跳跃的状态为体态不正
魂系列中有一套体态判定系统,随着人物的身形体态,会得到不同的伤害变化。跳跃过程中就处于体态不正状态,此时被攻击,就会收到额外百分四十的伤害加成。
相比于翻滚有无敌帧,跳跃简直就是后妈生的。简单说,你最好不要乱跳,否则——

4.跳跃的按键较为独特
在魂系列中,跳跃按键要么与翻滚整合在一起,要么是按下摇杆,都不是最常用键位。
最过分的是:新手引导中没有关于跳跃的教学,新手根本连跳跃的概念还没有。初见时候,我一路打到了不死教会,还没有试出跳跃按键,一度以为这个游戏没有跳跃。直到被我拉入坑的舍友不经意间按出来。

宫崎老贼:忍住不笑
以上几点都表明了,跳跃并非是为战斗准备的,甚至制作组刻意将其踢出战斗体系,让玩家在战斗中避免做出这个动作。
这也使得整个游戏流程中,跳跃的存在感极低,
其他游戏中大多是将跳跃机制放在重要位置,最明显的自然是被称为“平台跳跃”的游戏类型。而在黑暗之魂一,你不使用跳跃也能通关。
既然大部分地方不需要使用跳跃,那这个动作在什么时候展现作用呢?
二、跳跃与寻宝
1.跳跃的使用场景
在正常流程中,第一个需要跳跃的地方,是在火鸡场前往不死镇的桥下,那里有一个藏着牺牲戒指的魂光。此处又两个细节:
1)这是第二关,并非新手关。也就是说,新手关中,你想要跳跃,也没有任何跳跃的意义。
2)这里是纯粹的寻宝场景,而非流程正路。需要用到跳跃的地方,几乎都是寻宝场景。主线流程中,让玩家比较需要跳跃的地方是混沌温床boss战,仅此一处(混沌温床还有火焰壶打法,简直是散步)。
2.跳跃与寻宝的互动
普通的RPG游戏,总是将宝物藏在某个地方,通过NPC提示或者地图雷达一类的辅助工具,来引导玩家寻找。而在魂系列中,玩家想要捡到物品,并没有那么轻松。

魂系列中,宝物统一以魂光的形式体现,玩家需要得到魂光,才能得知其中包含了什么东西,这种类似于开奖的形式,给玩家赋予了更多期待。
那么,看到魂光的情形可以分为以下几类:
1)就在眼前:人物与魂光之间一片坦途
2)有怪物守着:玩家通过击杀怪物获得魂光,或者在怪物攻击下偷得魂光
3)路线上有危险地形(岩浆、空洞、)
4)在高处的平台

第四条明显是最特殊的情况,因为其他游戏的平台往往容易整合,一个屏幕之内的平台之间,基本能够整合成一个平台。因为,他们有膝盖。比如:刺客信条。


但魂系列不同,只要制作者想,玩家一定会看到物品,他就在你的眼前,平常人宝物弯一下膝盖就能跨上去,甚至伸手就能捡到。但是,在魂系列中,你就是上不去!!!

明明有路都跳不上去
这也不怪网友疯狂吐槽恶搞了。



如此一来,玩家就会产生全然不同的游戏体验:
首先,玩家遇到这种情况,自然是要找路登上平台,而这个找路的过程,就非常有意思了,期间,不同的玩家将得到不同的结果,从而带来不同的游玩体验:


我们可以将玩家的体验罗列下来:
轻松愉快~~~
强烈成就感!!!
巨大的惊喜!?!?
悬而无果……
这四种体验对于玩家的整体游玩欲望,都有不错的促进作用。哪一种情况,都会促使玩家沉浸到游戏中,期待探索路上的新事物。
3.特殊的解密
细心的玩家已经发现了,制作组其实是在设置谜题,让玩家去参与到一个谜题之中:
1)如何登上平台,拿到宝物?这是谜题。
2)四处探索想登上平台,这是解密过程。
3)找到的登上平台的路,这是谜底。
或许有人会说,其他游戏的寻宝过程,也会有类似的解密,也会有类似的效果,得之则喜,失之则疑,但是,玩家获得宝物讯息的方式却大有不同。



总结一下,其他游戏与魂系列的区别。
其他游戏的谜题的问题,可以概括为:刻意,明显,复杂,挫败感严重。
而魂系列正好弥补了这些缺陷:自然,简明,难而不卡,处罚低。
其他游戏的谜面基本有开启之感,或通过npc或者任务系统来提示,有强烈的刻意干涉效果,就是违和感。
罗列在眼前的道具机关,就像是一张考卷摆在桌上,玩家有考试的危机感,如果考试通过,则获得原有的成就感,但若解密失败,挫败感就会冒出头,影响接下来的游戏心情。但与此同时,因为玩家的活动能力较为强大,简单的走迷宫很难直接满足谜题的难度,需要另外设置解密点,这使得游戏成本提高,而解密难度起伏明显,简单的显而易见,难的容易卡思维。
魂系列的解密则像是大自然的探索,看到一个宝物是所有游戏中最平常不过的事情了,而寻找路径也是自然生成的逻辑,一切如顺水推舟,水到渠成。解密过程说难不难,当局者迷的情境让高手也难以一眼看穿,而胡乱转悠熟悉地图之后,又让路痴也能撞见正路,只要细心耐心,基本不会错过路线。
奖励直接鲜明,谜题自然而生,解密不易卡关,寻找失败了也可以顺路开始新探索,不会只留下挫败感。
如此一看,黑魂的寻宝解密就有了相当大的优势。
这些谜题,都建立一个前提之下:
单个游戏界面内,容纳多个地形平台。
一般游戏的机制,很难做到这点,可以说,魂系列跳跃机制的不合理,正是达成这一点的关键。

三、其他
1:流畅自然的解密设置是极具特色与优势的,但我们也不能无脑捧吹
利弊相生是世间不变的真理,黑魂的解密自然也有缺点,那即是:单调。不借助机关和特殊能力来解密,自然也就无法设置花样各异的谜题,限制了多样性和深度。说是谜题,但基本上,只能叫做迷宫。只是魂系列的世界观中,角色能力偏向朴实,所以适合这样的方法。
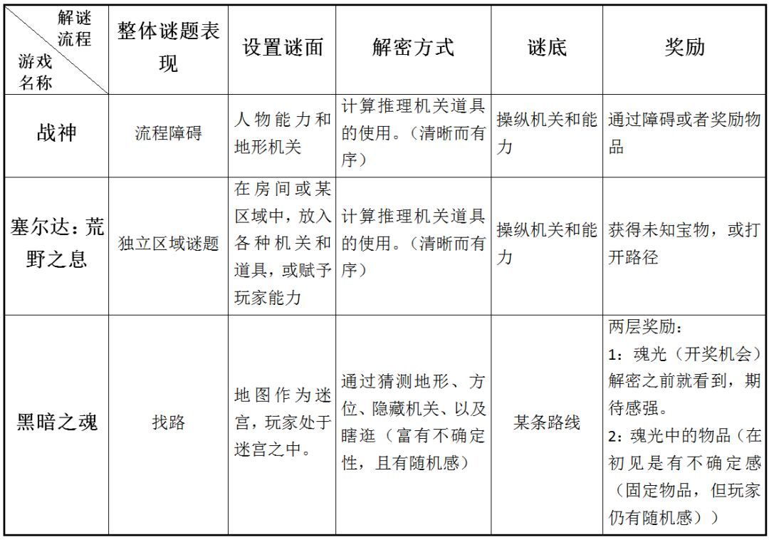
塞尔达中各种能力和地形的配合,创造出丰富多样的迷宫谜题,玩起来更具趣味性;战神中则是充分利用斧子的能力,让玩家能更喜欢战神的“船新武器”。说起来,这些也是黑魂难以达到的。
其次,跳跃机制被牺牲了一大半,除了要被调侃,也产生了不小的违和感。幸好,在新手关的劝退之旅中,没有耐心的玩家已经被筛选掉了。并且,制作组已经刻意隐藏这个跳跃机制,没有出现跳跃这两个字,也没有在新手关放置需要跳跃的点。
2:如果直接扔掉跳跃机制会怎样?
跳跃在一般游戏中有什么用处呢?可以跳过障碍、登上高台、跨过危险地形,跳跃的过程,也是玩家在达成一个目标的过程,这样的小考验,也能让玩家紧张、认真,并获得成就感。
其次,断裂的地形,是游戏中难以避免的,如果一路都是平坦的,各种地形建筑也难以表现,游玩起来也会显得怪异。
第三点,跳跃机制是绝大部分游戏都有的,也是拟真的重要一步,没有跳跃的游戏将是挑战玩家的游玩习惯,风险不小。
砍掉了跳跃的高度,创造出一个单视野多平台的层次感,保留了跳跃的跨越性和距离,保留住跨过危险的能力和相关的游戏体验,更保留了玩家的游玩习惯。
这是一个明智的取舍。

3:听说宫崎老贼的新作《只狼》有膝盖!?
现在,我们都知道,魂系列的地图是依靠跳跃机制,实现多平台解密。
那问题来了?
打开《只狼》的宣传片,主角竟然有钩锁,跳的贼高。而且听说这个游戏是将传承魂一的立体开放式地图!
宫崎老贼怎么想的呢?难道要放弃那种自然流畅的解密吗?
我想不会的,对于新作,或许我们只能这样给出几个猜测:
1)膝盖和钩锁只能在特定地形使用,比如宣传片中高处的树枝和较高的敌人。而遇到光滑的地形,则膝盖僵硬,还是上不去——即使只有半米高。
2)拥有完整的跳跃能力,但是地图设计的精彩程度做出一定牺牲!
3)宫崎老贼的法力岂是你我凡夫俗子能猜测的?

《只狼》让你跳的欢乐,找路同样欢乐!
最后
这个世界需要薪王!

上一篇:马云创业详细经历全在这里

2019-10-20 14:22:11