你,听说过权健吗?
在沈阳,你能搜索到88个权健火疗、养生馆。
你是否曾经去过其中的一个?

如此庞大规模
感觉已经可以堪比X果不动产了
小酱试着拨打了其中几个电话
均无人接听

还有网站
页面做得也算是“有声有色“了
看起来也是相当有规模也很正规了

点开这些标题,多数都是网站首页
还有微博、论坛等等页面
声势浩大堪比安利
而下面小酱所讲述的,
会让你对权健有进一步的了解~

2018 年 12 月 12 日,是周洋的三周年忌日。
三年来,周洋的父亲无时无刻不在后悔——他要是让女儿留在北京儿童医院治疗,而不是服用天津权健公司的产品,她是不是还能活着?
曾经介入周洋生前的治疗并带给周家痛苦的权健公司,刚在前一天拿到「亚太直销大健康推广功勋企业」的称号。
女孩的死,丝毫无损于权健的高速成长。
他的创始人甚至放言,要在 5 年内让权健的营业额达到 5000 个亿。
这家凭借天价保健鞋垫和负离子卫生巾起家的公司,在令人瞠目的 7000 多家加盟火疗店的掩护下,花了 14 年,在中国构建起一个年销售额接近 200 亿的保健帝国。
它许以千千万万参与者关于健康和财富的梦想,但梦想更像是一场泡影。
在帝国的食物链里,参与者不仅搭上钱财,更有人烧伤、致残,甚至丢了性命。

魏则西式的悲剧
人性最大的「恶」是什么?
魏则西在他人生最后时刻答道:
是他在重病垂危之际被欺骗,花费了家人东拼西凑的数十万元,躺在一家被莆田系承包的医疗机构里,进行一项骗人的「高科技疗法」。
是啊,人性最大的恶是什么?
如果小周洋还活着,她会怎么回答这个问题呢?
大概是,父亲为了救患有骶尾部恶性生殖细胞瘤的女儿,几乎卖掉了包括房子在内的全部家当。
治疗不算顺利,几次极为痛苦的手术——切除肿瘤、肠穿孔、复发、再切除之后,肿瘤标志物一度接近正常水平。
但病情并不稳定,北京儿童医院的医生建议继续化疗。
然而,一家叫权健的公司介入了小女儿的治疗。
一家人都是农民,不忍心看当时才 4 岁的女儿如此痛苦,暂时中断了医院的化疗,让女儿吃了两个多月这家公司的「抗癌」产品。
然而,女儿的病情却恶化了。
奄奄一息的时候,女儿的照片、头像离奇地出现在各大视频网站、论坛、社交媒体上,说她已经在权健重获新生。
气不过的父亲把这家价值百亿的保健帝国告上法庭。
你猜结果是什么?
官司输了。
8 个月后,越来越大的肿瘤瘤体把她的皮肤顶破,伤口溃烂不堪,她在痛苦中离世。
死前,连一个道歉都没有得到。
周洋遗照,旁边有她喜欢的玩具和零食
▼

图片来源于《健康时报》,同时经周洋父亲授权
周洋的父亲周二力这辈子最后悔的,就是带女儿去了权健公司。
周洋本来在北京儿童医院治疗,进行了 4 次手术, 23 次化疗。
她的主治医生后来告诉我们,过程很痛苦,治疗不算顺利。
但她的肿瘤标志物(甲胎蛋白)一度降到了 20 多(正常数值是 0~20 )。
当周洋的故事被央视报道之后,一位权健的联络人找到周二力,将他带到了权健公司的创始人兼董事长束昱辉的面前。
周二力现在想来,权健看起来不像个医疗机构——金碧辉煌的大厅和办公室,来参观考察的人络绎不绝,束昱辉和各种领导的合影挂在办公室墙上。
在周二力这辈子见过最豪华的办公楼里,他获赠了一本束昱辉的传记——《生命的代价——民间秘方瑰宝铸就当代神医》。
周二力相信了「他们花 8000 万买的抗癌秘方」。
他付了 5000 元现金(权健后来辩称是免费赠送),得到了一款紫草体用精油、一款粉末状固体饮料、一袋没有配方说明的中药制剂(束昱辉开的)。
这就是权健公司给周洋的抗癌药。
周洋使用过的权健公司的部分产品
▼

据周二力说,他被告知,这期间不要吃西药也不要化疗。
周二力做了一个让他痛悔终生的决定,带着周洋出院了。
周洋的主治医生试图劝阻过。
根据医生的说法,虽然周洋的肿瘤标志物下降了,但她没有正常到可以停药的阶段。那个时候中断治疗,极大地增加了复发的可能性。
周二力说他前前后后去权健公司拿过五次药。
服用权健「药物」两个多月后,周洋病情恶化了。
周二力又把周洋送回了医院,肿瘤复发并转移了。
正在周二力焦灼之际,更离奇的事情发生了。
在周洋病情持续恶化的这段时间,他接到了无数个电话的狂轰滥炸:
周洋的病是不是被权健公司的产品治好了?
原来,网上开始流传着一个标题为「周洋生殖细胞瘤被权健秘方治愈」的视频。
在其他的网页、博客和论坛里,类似「 4 岁患癌女孩小周洋在权健自然医学重获新生!」这样的标题广为传播,配图是周洋一家和公司创始人束昱辉的一张合影。
在一本标示权健出品的宣传材料上,也印刷了一页周洋的照片——「内蒙 4 岁女孩小周洋患癌症在权健自然医学重获新生」。

然而躺在周二力身边真实的周洋,正承受着癌症复发和转移的痛苦。
内蒙的主治医生找不到好的化疗方案,此时北京的医院也没有办法了。
为了让权健公司删除网络相关信息并致歉,周二力把权健告上了法庭。
2015 年 4 月,赤峰市松山区人民法院的判决显示,无法证实这些互联网上的侵权行为(虚假宣传周洋病情,使用周洋的肖像和姓名)出自权健公司官方,因此判决周二力败诉。
周二力没有出席庭审,他陪在虚弱的周洋身边。
最后一段时间,周洋用成人剂量十倍的止痛药维持生命。
肚子上一个口子,背后还有一个大窟窿,越来越大的肿瘤瘤体把皮肤顶破,伤口溃烂不堪,连里面肠子都能看见。
这些全部刻在周二力的脑子里。
2015 年 12 月 12 日,周洋去世了。
在她生前,甚至没能得到一个道歉。
在法庭上,权健公司将周洋的病情的加重归咎于,接受媒体采访、过度劳累和不适当的饮食。
天价鞋垫、负离子卫生巾和火疗
鞋垫能治病你相信么?
小酱做梦也想不到,
鞋垫能治疗前列腺疾病...

周二力说,在跟权健公司周旋期间,他接到过一个威胁电话。
做权健的有几百万人,如果你再这么说,那你就是几百万人共同的敌人。
权健到底有多大,是一个谜。
在天津,有一条道路以「权健」二字命名。
在中超赛场上,有一支以「权健」命名的足球队。
权健公司的一个宣传片称,有数千万人在使用权健公司的产品。
还有遍布在全国各地,大街小巷的权健加盟火疗店。
权健的据点从北上广深和省会城市,一路铺到全国多个县市。
根据新京报的报道,新京报记者获取的一份权健内部资料显示,权健集团旗下现有 7000 多家火疗养生馆。
权健公司创始人束昱辉的传记中说:
束昱辉肩负历史使命和责任,衷心系苍生,殷福泽万民。
束昱辉将权健的成功归功于他搜集的 600 多张中药「秘方」, 他一直宣称权健是一家 「自然医学」公司,而不是保健品公司。
从 2004 年开始起家的权健公司,在短短 14 年的时间内, 迅速成长为一个横跨保健品、医疗、化妆品、金融、体育、房地产多个行业的商业帝国。
根据直销行业杂志《知识经济 · 中国直销》的估算,权健公司的销售业绩从 2013 到 2017 年分别是:
50 亿元、135 亿元、190 亿元、192 亿元、176 亿元。
束昱辉的传记《生命的代价》中提到过秘方最初是如何配制成产品的:
在天津市区的某个小作坊中,只有一台陈旧的小电扇,酷热难耐;
束昱辉和老大爷们组合成了火龙液秘方的生产三人组,他们全天通过手工搅动来复活这个火龙液秘方;
束昱辉的体力几乎每天都濒临透支;
终于在 2004 年的某一天,世界上第一桶用于火疗的火龙液诞生了。
权健的商业帝国,就是从这一项项「撼动世界」的发明开始。
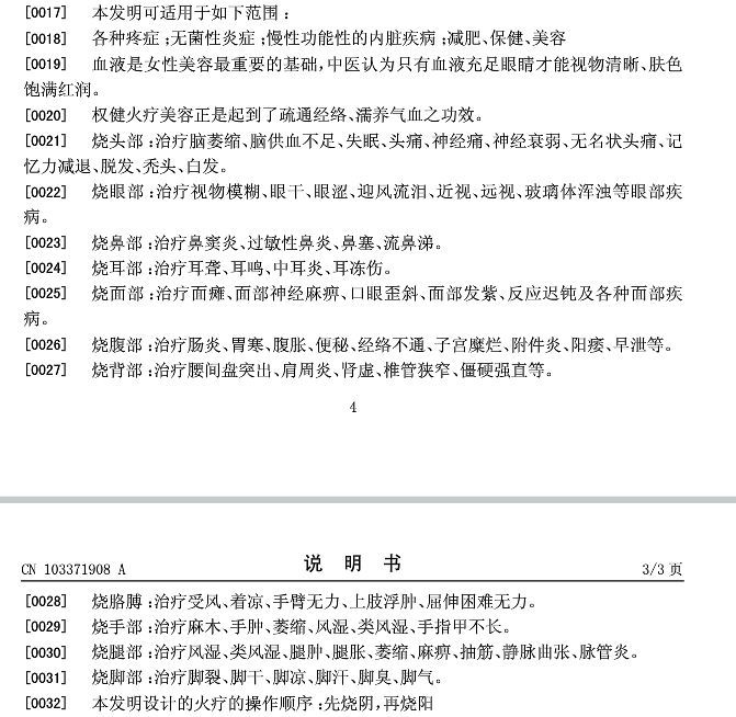
2005 年,权健的招牌火疗问世,束昱辉注册了三项发明专利。
其中「一种用于火疗的实施流程」发明专利写道:
火疗能让脂肪有效转化、分解,有效减肥……
按照发明细节的描述:全身哪里都能烧——
烧眼;烧鼻部;烧耳部;烧腹部;烧背部;烧胳膊;烧手部;烧腿部;烧脚部…….
治疗的疾病从脑部萎缩到到秃头,从耳聋到子宫糜烂,从肾虚阳痿早泄到面瘫便秘肩周炎。
火疗的专利说明书
▼

图片来源:说明书截图
如此厉害,权健公司官方的大事记里写道:
火疗一经问世,便呈燎原之势。
权健火疗店,
一位店员正在给客人做火疗
▼

图片来源:经拍摄者授权
除了火疗,束昱辉同时期的另外两项发明也被写进了权健的大事记—— 骨正基(售价上千元的一双保健鞋垫)和负离子卫生巾。
十多年以后,权健公司尽管已经开发了更加丰富的产品线,但保健鞋垫和卫生巾这些早期的发家产品还是被推崇。
2014 年,权健的经销商曾把央视的记者带进库房参观,展示这双形似鞋垫的「骨正基」,介绍这种产品对 O 型腿、睡眠不好、心脏病的奇效。

图片来源:央视截图
这款鞋垫的发明专利里叫做「按摩鞋垫」,没有医疗器械的资质,却卖到 1068 元一双,经销商们自如地宣称各种疗效。
「权健自然医学之父」束昱辉,同时也是「负离子卫生巾」的发明人。
根据权健官网的大事记,2007 年,他们的负离子磁卫生巾问世。
采用了负离子磁 CPU 芯片,能平衡人体、该产品按食品级卫生标准生产。
束昱辉在当年的专利里写道,这款负离子卫生巾有「消灭厌氧菌」「活血化淤」「增强免疫力」的作用。
权健的经销商当初在央视的报道里说,这款卫生巾能治疗前列腺疾病。

图片来源:央视报道截图
时隔 4 年,权健经销商仍告诉我们这款卫生巾可以治疗妇科疾病;卫生巾内还带有芯片,可以防手机辐射。
一位经销商甚至当面吃下了卫生巾内的吸水珠,说「这安全到可以吃」。
10 多年后,权健公司的产品布局更加多元,有多款产品拿到了保健品的标识。
当然,不变的是对产品的包装话术。
比如「本草清液」,这是一款以食品生产许可为标准生产的饮品,售价为 1068 元。
像不像一罐酸梅汤?
▼

图片来源:权健官方网站
根据配料表,一家三甲医院消化内科的主治医生告诉我们:
这款产品本质上就是普通果汁。
在药监局的网站上,我们根据生产许可证编号搜索到该产品。
登记信息显示:
它是一款风味饮料。
但权健的官方客服的电话回复说:
这款产品可以排毒。
服用这款产品后腹泻排出的五颜六色物质,经销商们说:
这些代表人体不同部位排出的毒素。
就在很多人觉得荒诞的时候,权健公司已经以全国各地的火疗加盟店为基点,将它的产品源源不断兜售给了全国人民。
他们将顾客包裹在塑料膜和毛巾里,点燃酒精的熊熊火焰,劝诫说「湿气很重,多做火疗」。
他们卖出了一双双的天价鞋垫,一包包的负离子卫生巾,一瓶瓶的保健排毒饮料。
我们很想知道,数千万使用权健产品的人里面,有多少危重病人?权健的经销商是如何向他们推销这些保健品和食品?
他们有没有像小周洋一家一样因相信权健公司的产品而中断了医院的正规治疗?有没有耽误了病情?

百亿帝国是怎么炼成的?
如果只是鼓吹某种民间疗法,束昱辉的成就可能不会超过各种「神医」。
但束昱辉不仅是「神医」,更是铸造了一个商业帝国的亿万富翁。
我们参加了一场在天津权健总部的招商会,感受到这种商业模式的巨大吸引力,理解了权健经销商们的狂热。
权健位于江苏盐城的另一个会议中心
▼

图片来源:权健官网
2018 年 11 月,在一场名为权健自然医学昱盛体系的创业说明会中,会场塞满了超过千人,参加者都是权健经销商和他们带来希望发展的新人。
会议是各种环节的洗脑。
经销商们噙着眼泪,分享权健产品保健治病的传奇,高喊:
我们不是白衣天使,却胜似天使,因为我们让更多人远离病痛和苦难、中华医学的史册上将有我们浓重的一笔。
经销商们在演说时鼓动观众:「未来的千万富豪亿万富豪一方霸主」。
她们分享通过加盟权健致富的故事。
她们家庭经济状况曾经不佳,但加入权健后,她们拿到了每周 5 万的封顶奖金,开上了宝马,实现了购买县城高价房的梦想。
消费 7500 元或更多,你就可以成为权健不同级别的经销商。成为经销商后,你发展的新成员越多,你拿到的奖金也越多。
也许你对这种洗脑嗤之以鼻。然而,权健帝国就是这么建立起来的。
我们参加的是权健「昱盛」体系招商会,「昱盛」体系的一位经销商告诉我们, 「昱盛」有 7 万人。
这只是权健商业帝国的冰山一角,权健的经销商有几十个不同的体系。根据权健「永和」「牵手」「百合」等系统的宣传,各团队拥有数万到数十万人不等的规模。
2012 年,早在权健拿到直销牌照以前,一起发生在吉林蛟河的权健案件,就详细揭露了「权健自然医学发展有限公司」的部分商业模式。
权健公司销售团队「人人系统」的最高领导人孟某某等人,由于「按照一定顺序组成层级,以发展人员的数量作为计酬或者返利依据,骗取财物」,被蛟河市检察院指控为传销。
判决书的信息显示:「 人人系统」在两三年内发展下线,涉及人数超过 5000 人,涉案金额达到 720 万元。
判决书上证人秦某某的证言称:
孟某某对上的领导就是权健创始人束昱辉。
最后蛟河市人民法院判处包括权健公司「人人系统」的最高领导人孟某某等在内的四个人组织、领导传销罪。
伴随着权健帝国扩张,越来越多的参与者开始指控它实际上是一种传销模式,洗劫了工薪阶层的家庭财富。
4 个总计近 5 千成员的名为「权健传销揭秘」的 QQ 群,每天都有老成员与新人交流,如何帮助家人远离权健。
受害者讲述被骗经历
▼


图片来源:QQ截图
百度贴吧里的「反权健吧」,累积了超过 1.6 万个帖子。

图片来源:百度贴吧截图
各地的市长信箱和工商部门官网,也有不少对权健传销的投诉和举报。

图片来源:网络截图
当事人常自述是工薪家庭,有家人被洗脑,投入数万资金,疯狂发展下线,家庭分崩离析。
在权健发展的大时代,这些是微弱的刺耳声音。
根据天眼查的工商信息,束昱辉控制的权健系公司,目前光注册资本就超过 17 亿,权健系的核心企业和关联企业超过 30 家。
束昱辉控制和关联的公司
▼

图片来源:天眼查截图
直销行业杂志《知识经济·中国直销》估算:权健近年的年销售业绩均超过百亿规模。
资金催生出更多的玩法,更精致复杂的包装技巧。
2014 年,权健收购天津足球俱乐部。董事长束昱辉曾在接受媒体采访时放话:
在中国,没有足够的资金和实力就不要搞足球。
帝国的门面变得更好看了。

坠入深渊的受害者
和全身而退的权健
周二力后来总怪自己无知,害了女儿,又输了官司。
但无力逃脱的并不只是他。
我们在媒体报道和司法判决书里,统计了近年来各地大约 20 起烧伤严重的权健火疗事故,发现了它们的共同点:
这些事故揭露了权健火疗可能存在的风险和后果——严重烧伤、高昂的治疗费、可怕的后遗症。
经销商通常要为这些事故负责,而权健公司全身而退。
比如山东的许女士,3 年前在一起火疗中双腿严重烧伤,花了 10 多万治疗,至今双腿难以蹲下。
2018 年 7 月,经过两年艰难的官司,法院判决了经销商负赔偿责任,但她的律师告诉我们,后者已经跑路了。
内蒙古一名包姓老人,2016 年在一家火疗馆(权健加盟店)做火疗时,因工作人员操作不当,使其心脏病复发导致死亡。
尽管火疗店经营者认为与其「存在挂靠关系」的权健公司也应承担赔偿责任,但最终法院的判决并未予以支持。
权健火疗导致烧伤新闻
▼

图片来源:网络截图
不只是在火疗烧伤的受害人起诉的案子里,在全国各地公诉机关起诉传销的案子里,权健公司也用不知情的说法,将责任推给了经销商。
2017 年 12 月,一起权健经销商案在贵州六盘水的二审结束,三位权健经销商因传销活动罪被判刑。组织者被控发展下线人员 39 人,组成超过 3 个层级的金字塔传销,涉案金额 164 万。
权健公司在案中提供证词称:其是依法设立的直销企业,对加盟商的销售模式不知情。
受害者坠入深渊,而发明、推广并从中得利的权健公司,总是脱身离开。
我们只发现了一起例外。
这起火疗烧伤事故发生在广东深圳。
40 多岁的肖女士在接受火疗时,右上肢、胸腹及后背等多处皮肤被烧伤,住了 24 天院,不得不接受整形治疗。
这起官司打了 2 年,2018 年 5 月,深圳市中级人民法院二审维持原判,权健公司需要和火疗馆一起负责,共计赔偿 27 万元。
从判决书看,本案的争议焦点在于权健公司是否应当承担赔偿责任。
辩护时,权健公司表明自己并不提供火疗服务,与经销商没有关系。
根据我们获得的约 20 份司法判决书的信息显示:加盟权健,在很多时候不需要签署合同,消费钱款也不是直接缴给权健公司,而是通过经销商经手。
这种早有准备的切割方式,曾经在此前的权健火疗案件中屡试不爽,但在深圳却失效了。
深圳市中级法院最终认定,给肖女士做火疗的门店招牌里有权健,介绍的也是权健火疗服务,包括微信聊天记录在内的证据都显示,参与者始终自称权健的人,并以此发展下线。
法院认为:无论是外部宣传还是内部关系,权健公司都跟火疗店存在重大关联的高度可能。
因此,法院判决权健也要承担责任。
肖女士的律师告诉我们,这起官司还没结束,权健目前还在申请再审。
如果判决结果落实,这个凭借火疗起家的百亿商业帝国,终于要为火疗烧伤事故负责了。
但对于故事开头的周二力一家来说,已经没有机会了。
至今,他把周洋的骨灰留在身边,并保留了几箱和周洋、权健相关的资料,上千张照片记录着女孩的欢笑与不幸。
而权健,还是在 2013 年拿到了直销经营许可证,从此有了护身符。
也是在那一年,束昱辉在接受直销媒体采访时说,要在 5 年内让权健的营业额达到 5000 个亿。
权健经销商涉及的部分传销案和火疗事故判决书:
传销案:
贵州省六盘水市中级人民法院 (2017)黔 02 刑终 257 号
吉林省蛟河市人民法院(2012)蛟刑初字第 121 号
山东省临沂市中级人民法院 (2014)临刑二终字第 249 号
火疗事故:
山东省青岛市中级人民法院(2018)鲁 02 民终 4204 号
广东省深圳市中级人民法院(2018)粤 03 民终 3367 号
陕西省商洛市中级人民法院 (2016)陕 10 刑终字 87 号
内蒙古科尔沁右翼中旗人民法院 (2016)内 2222 民初 1948 号
湖南省邵阳市中级人民法院(2018)湘 05 民终 1020 号
浙江省义乌市人民法院 (2017)浙 0782 民初 1738 号
辽宁省沈阳市和平区人民法院 (2014)沈和民一初字第 01326 号
湖南省怀化市鹤城区人民法院 (2018)湘 1202 民初 660 号
浙江省丽水市莲都区人民法院 (2017)浙 1102 民初 664 号
浙江省温州市鹿城区人民法院(2017)浙 0302 民初 5346 号
结尾加一句,您身边有做权健的吗?
欢迎留言
— the end —
上一篇:我为什么不去外地买车

2019-10-23 21:01:05