老板:这么美观的财务数据分析报告,从未见过,数据清晰还实用

Դhttp://www.6ke.com.cn/

ߣSEO外链

18

2020-11-17 11:25:05

老板:这么美观的财务数据分析报告,从未见过,数据清晰还实用,需要嘉奖!!

财务数据分析报告是会计对老板最好的沟通也是老板对公司财务状况了解的最好渠道,所以说一个会做财务数据分析报告的会计是非常容易向更高处发展的!

今天小编就给大家整理一份财务数据分析报告,用图表的方式为大家展示了公司的整体财务状况!

(文末有模板)

老板:这么美观的财务数据分析报告,从未见过,数据清晰还实用

 

一、经营数据

老板:这么美观的财务数据分析报告,从未见过,数据清晰还实用

 

老板:这么美观的财务数据分析报告,从未见过,数据清晰还实用

 

二、利润情况

老板:这么美观的财务数据分析报告,从未见过,数据清晰还实用

 

老板:这么美观的财务数据分析报告,从未见过,数据清晰还实用

 

三、费用情况

老板:这么美观的财务数据分析报告,从未见过,数据清晰还实用

 

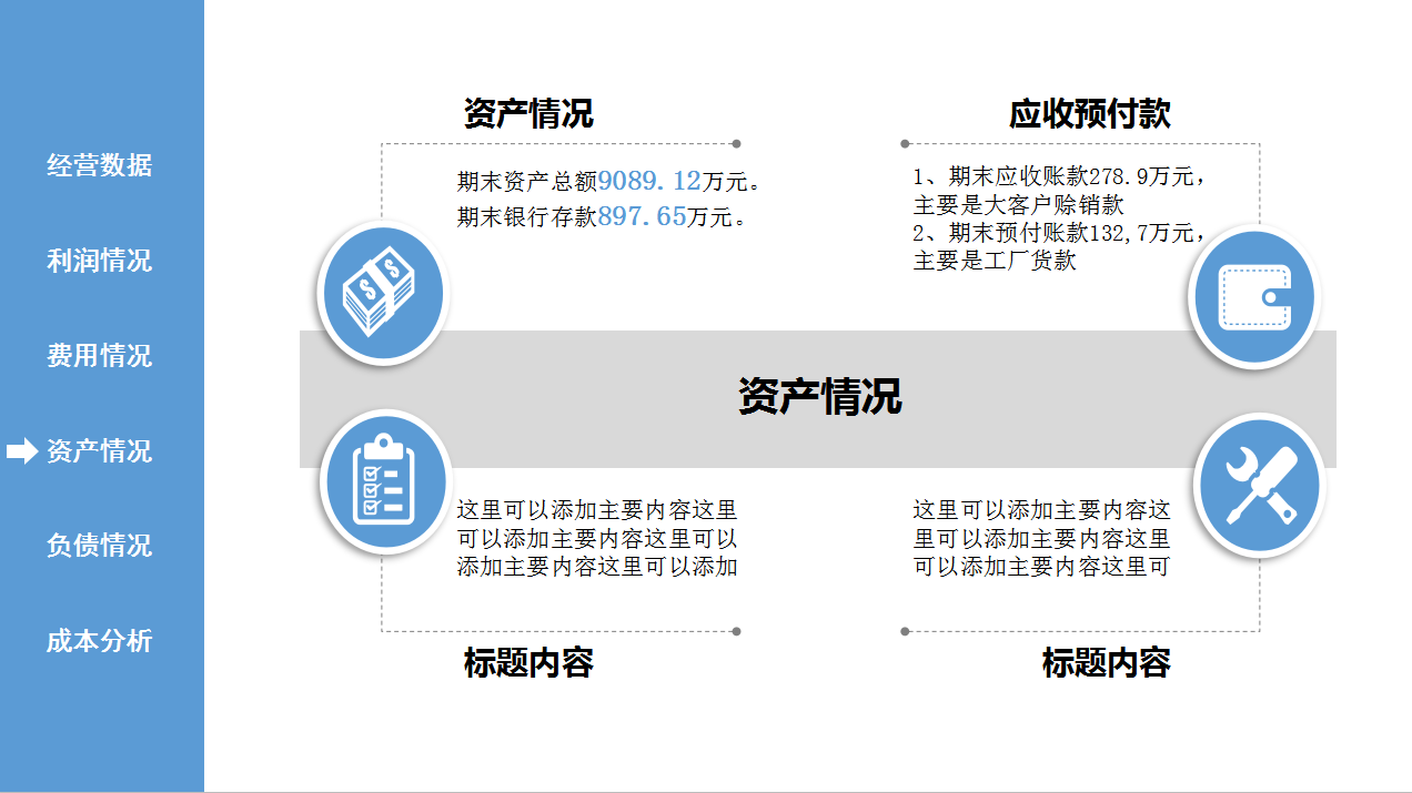
四、资产情况

老板:这么美观的财务数据分析报告,从未见过,数据清晰还实用

 

五、负债情况

老板:这么美观的财务数据分析报告,从未见过,数据清晰还实用

 

六、成本分析

.......

佭ϴý Ѷ Media8ý

在线客服

外链咨询

扫码加我微信

微信:xmbfjc

返回顶部