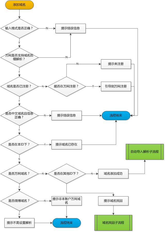
添加域名
万网域名:
万网域名无需添加,购买后将直接出现在云解析域名列表中。
非万网域名:
添加单个域名
登录阿里云管理控制台,找到【云解析】- 【域名解析列表】,选择”添加域名“。
添加批量域名
批量添加域名的入口为:
或者
点击后,进入到批量添加域名界面:
添加规则
合法字符长度为1-63个字符(域名主体),合法后缀请参考附件《域名后缀列表》,不合法后缀则提示不合法;如果合法后缀后面有“.”,则允许客户添加,成功后可不显示”.”;
英文域名合法字符为a-z,0-9, “-“(不能在开头和结尾,以及同时在第三和第四字符位置);
中文域名除英文域名合法字符外,必须含有至少一个汉字(简体或繁体),计算中文域名字符长度以转换后的punycode码为准;
不支持“xn—开头”的输入,提示:不支持此格式。如为punycode码,请输入中文域名。
对输入域名进行判断,如果www.后是已知顶级域名,则将www.作为域名主体处理。
删除域名
万网域名:
万网域名不允许删除。
非万网域名:
删除单个域名
选择【操作】-【删除】功能,会弹出提示信息如下:
点击”确认“后,域名连同其解析记录全部删除。
删除多个域名
点击列表下方批量操作”删除“按钮后,弹出提示如下:
【注意】因为万网域名不允许删除,因此在批量删除中如果存在万网域名,则提示用户,相应数量的万网域名无法删除。

2021-03-27 04:36:59