最近,一张华为总裁办电子邮件截图火了。
根据网上流传的这份邮件的部分截图显示,从今年起,华为将在人才战略上加大筹码,将从全世界招20-30名天才“少年”聘请,并且往后每年增加。
与此同时,制定了2019届顶尖员工年薪制方案,8位2019应届博士生年薪89.6万起步,最高的年薪达到了201万。
6月27日,华为心声社区发布的《任总在EMT<20分钟>的讲话》显示,华为明年还想从世界范围招进200-300名天才少年!
截图被网友广泛转发,引发了网友的评论热潮:
知识改变年薪!
华为年薪真的好高,果然还是读书有用
华为真的很注重高科技人才
有实力,才能拿到高薪,华为加油
然而就在我们羡慕这些优秀毕业生们的时候,网上有人扒出的高薪博士生简介,再一次刷了屏。
查询了下这八位应届博士的信息(如有遗漏,欢迎大家在留言里补充说明) :
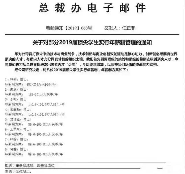
1、钟钊,博士
年薪制方案:182-201万人民币/年
方向:人工智能(CV,NAS)
学历:华中科技大学软件工程2010级本科,中国科学院大学2014级硕士生、2016级博士生,培养单位是中国科学院自动化研究所,硕博阶段攻读专业都是“模式识别与智能系统”
2、秦通,博士
年薪制方案,182-201万人民币/年
方向:机器视觉SLAM
学历:2015年获得浙江大学控制系学士学位,香港科技大学机器人研究所博士毕业。学生时代就在IEEE TRO、ICRA、IROS、ECCV等国际顶级期刊和会议发表多篇论文,获得IEEE IROS 2018最佳学生论文奖
3、李屹,博士
年薪制方案,140.5-156.5万人民币/年
方向:数学,形式化方法
学历:北京大学数学学院硕博连读生。毕业论文题目是Coordination and Composition: From Reo to Mediator
4、管高扬,博士
年薪制方案:140.5-156.5万人民币/年
方向:物联网(Internet of Things,设备与设备的联网),无线通信
学历:浙江大学本科(竺可桢学院),浙江大学博士
5、贾许亚,博士
年薪制方案:89.6-100.8万人民币/年
方向:软件定义网络
学历:东北师范大学本科,清华大学计算机系博士(直博)。在2018年度“人民网奖学金优秀技术课题奖”获奖名单中,他的课题“Intelligent path control for energy-saving in hybrid SDN networks”获得了一等奖
6、王承珂,博士
年薪制方案:89.6-100.8万人民币/年
方向:手机电池功耗控制
学历:北京大学本科,北京大学电子信息科学类专业博士,2006年全国青少年信息学联赛一等奖。
7、林晗,博士
年薪制方案,89.6-100.8万人民币/年
方向:大数据、并行计算
学历:中科大本科,中科大计算机专业博士
8、何睿,博士
年薪制方案:89.6-100.8万人民币/年
方向:不详
学历:中国科学院,数学与系统科学研究院计算数学所,计算数学专业
看了他们的学历,我们才终于知道什么叫做真正的天才,从他们的身上,我们也同样看到了读书的意义。
高尔基曾说:书籍是人类进步的阶梯,而如今这些拿着高薪的博士们让我们知道,读书才是最容易的路、也是最快的路。
成功的道路从来不止一条,可是读书学习,却是其中最快的捷径。
02
学历,从来都是能力最好的证明
网上曾流传着这样的一张图片:
这场被称为东兴的饭局,聚集了当时各行业的顶级大佬,而且个个身价过亿,网友纷纷调侃:这是一场上百亿的饭局,惹不起惹不起。
然而就在无数人冷嘲热讽他们是赶上了互联网的浪潮,基本坐享其成的时候,他们的毕业院校通通被搬出来,狠狠地打了无知者一巴掌。
美团创始人王兴、滴滴出行董事长程维、快手宿华均毕业于清华学府;以小米崛起的雷军毕业于武汉大学;而占据电商一席之地的刘强东,则毕业于著名的人民大学;靠这今日头条一鸣惊人的张一鸣,母校则是南开。
武大、人民大学纷纷上榜,清华、厦大上海交大也不堪落后,根据网友翻出的信息,所有的大咖毕业院校全是211、985,而且大多数是国内顶尖院校。
我们不得不承认,成功绝不是偶然,而那句“站在风口,猪都能飞起来”也不完全准确,他们光鲜亮丽的背后,是丰富的知识储备、是更广阔的的大视野。
2017年,复旦大学人口与发展政策研究中心、复旦大学社会科学数据研究中心最新发布的“80后的世界——复旦大学长三角社会变迁调查”,其中学历与收入之间关的关系引人瞩目。
根据这张图片来看,学历越高、收入越高已经成为不争的事实,而所谓的读书无用论的论调,也在绝对的数据面前不攻自破。
从之前的读书无用论盛行,但如今越来越多的人渴望考进名校,进入更高学府深造,其实我们越来越明白:学历不是目的,却是敲门砖,读书不是唯一,却是成功最快的途径。
两年前,考研名师张雪峰和企业家马丁在《超级演说家》的一番争论火爆网络,在戳中无数人痛点的同时,也让我们重新思考起了读书的意义。
节目中,面对张雪峰老师应该先考研、后就业,先努力提升自己学历、知识的言论,嘉宾马丁当场进行了反驳:我告诉你我的公司没一个重点的!”
面对马丁的质疑,张雪峰老师霸气回应:“所以你不是世界500强!”,一语中的,让马丁顿时语塞,赢得了阵阵掌声和喝彩。
人们总说学历不代表能力、学历根本就只是一张薄纸,然而他们不知道的是学历的背后,是素养、是能力、是视野、是不同的认知层次,就像张雪峰曾说过的一句话:在中国几乎所有的500强企业都告诉你学历不重要,但是他们不会去齐齐哈尔大学招聘!
学历不代表能力,却终究可以反映能力,读书不是目的,却可以丰富你的人生。
一张高校文凭,不能确保让人冲上巅峰,但是却会让大多数人免于跌落谷底。
03
努力读书,才是成功最快的道路
今年高考季,衡水中学再次刷了屏。
从每天长达十八个小时的学习做题,到每一周一小考、每月一大考的魔鬼训练;从几乎每天15张试卷的疯狂练习,到每一次排名的惩罚奖励,这所被称为高考工厂的中学,成为了很多学生的噩梦。
然而,就是这样的一所学校,每年本科上线率高达80%,常年包揽全县,乃至全省文理科状元,2018年清华北大录取学生为214人,其中99人被保送,进入清北的人数全国第一。
每一年,很多学生自愿来到这里学习,即使困难重重,却依旧坚持不弃;很多父母把孩子送进衡水中学,在周边租房悉心照料。
没有人愿意吃苦,也没人愿意承受这样的魔鬼教育方式,只是对于很多人、尤其是寒门的孩子来说,努力读书是他们唯一能选择的道路。
央视名嘴白岩松曾说:
孩子,除了上学,真的是没有其他的路能走,考试不是唯一的路,却是最公平的那条路,不读书,你拿什么和别人拼?
言辞恳切,却也字字扎心。
很多孩子以为世界很大,读书并不是唯一的道路,只要肯吃苦,就能拥有精彩的人生,可是越来越多的现实告诉我们:这个社会从来都不缺廉价劳动力,没有知识、没有学历,成功几乎痴人说梦。
龙应台在《亲爱的安德烈》中给儿子的一封信中说道:
孩子,我要求你读书用功,不是因为我要你跟别人比成绩,而是因为,我希望你将来会拥有选择的权利,选择有意义、有时间的工作,而不是被迫谋生。
也许读书并不能让你站上金字塔的顶端,但是却能避免你跌入生活的底层,努力读书,是为了在未来面对机会时,可以轻松抓住,离成功更进一步,而不是被迫谋生。
努力读书,从来都是成功最快的道路。
04
读书的意义,是让你看到更广阔的世界
知乎上一直有一个很热门的问题:我读了很多书,但是后来大部分都忘记了,那么读书的意义到底是什么?
下面的高赞答案是这样说的:
当我还是个孩子的时候,我吃了很多食物,大部分已经一去不复返并且被我忘掉了,但是我可以肯定的是,它们中的一部分已经长成了我的骨头和血肉,我想,读书对一个人的思想改变也是如此。
曾有人说,你曾看过的书、走过的路,从来都不会消失,而是藏在你的气质里,会伴随你一生,而读书的意义,大概也基于此。
董卿曾在一个节目中说:
我始终相信我读过的所有书都不会白读,它总会在未来日子的某一个场合帮助我表现得更出色,读书是可以给人以力量的,它更能给人快乐。
读书最好的目的在于,它能让你可以在自己构建的世界里,以体恤的温柔、消除生活的磨难,能让你在未来的日子里,看到不一样的风景、体会到不一样的世间。
读书,是成功最快的路,但是读书并不仅仅是为了得到某种利益,读书的真正意义,是可以让你看到更广阔的世界、体会不一样的人生。
芸窗e财会,为千万财会人服务
本文来源于微信公众号灼见(ID:penetratingview)

2019-08-14 23:26:19