2019年6月大学英语四六级查询时间公布啦!
真的是千呼万唤始出来有没有!
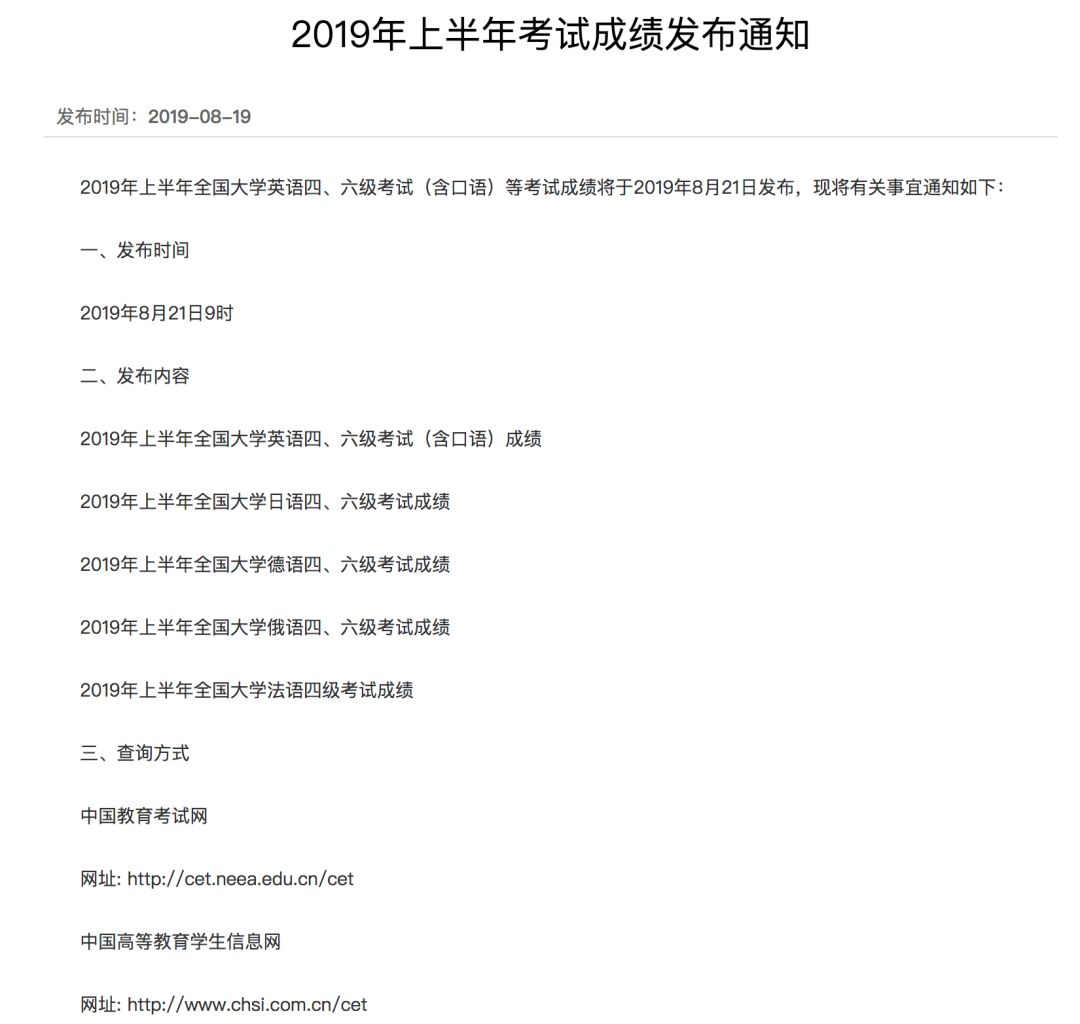
2019年6月四六级查询时间
全国大学四六级考试官网http://cet.neea.edu.cn/
已经公布了查分时间
2019年8月21日上午9时

怎么迅速查分?
1.中国高等教育学生信息网(学信网)
A.网址输入https://www.chsi.com.cn/cet/,进入四六级查询页面。
B.输入四六级准考证号和姓名即可查询成绩。
2.中国教育考试网
A.网址输入http://cet.neea.edu.cn/cet/,进入四六级查询页面。
B.四六级准考证号和姓名即可查询成绩。
3.在本公众号回复:四六级,也可自动弹出查分网址
回复:四六级↓

准考证丢了如何找回?
四六级考试报名网

到当初四六级报名网站找回,目前但仅限北京、天津、河北、吉林、上海、安徽、福建、山东、河南、广西、海南、重庆、四川、云南、青海共15个省市考生找回准考证。
淄博青年后台回复“找回”
即可找回准考证哦

重要,快速领19年12月资料!!!

今年6月四六级考完时候,听到过扎心的一句话:这次四六级又过了把瘾!
小编最近收到很多大四同学的留言,问马上毕业了,四六级还能过吗?

我只想说,考四六级是一种持久的学习,靠临时突击难度不小!
要想过四六级,不要白日做梦想裸考过级,即使有人靠运气过了四六级,但运气学不来,努力是可以的!

2020-02-21 15:22:26