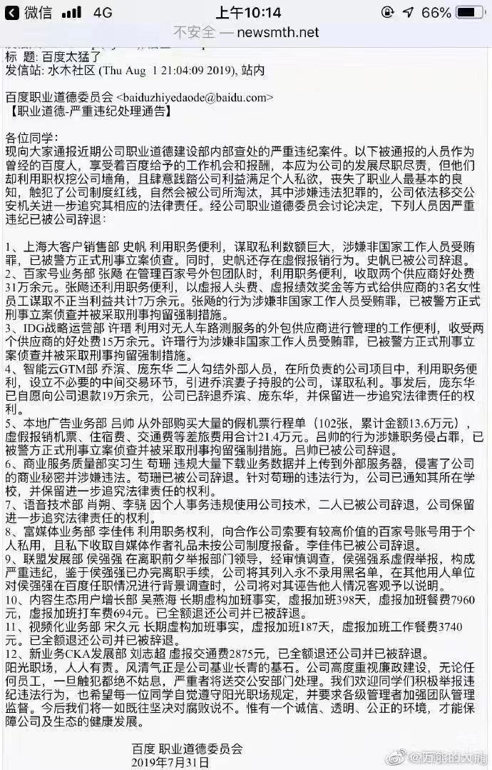
PingWest品玩8月2日讯,据北京青年报报道,百度职业道德委员会7月31日通报了12起内部腐败事件,其中既包括受贿、侵犯商业秘密等违法行为,也包括虚假报销、虚报奖金等违纪行为,涉事14人目前均已被辞退,部分员工被警方正式刑事立案侦查并被采取刑事拘留强制措施。

百度强调,风清气正是公司基业长青的基石。百度公司高度重视廉政建设,无论任何员工,一旦触犯都绝不姑息,严重者将送交公安部门处理。
PingWest品玩8月2日讯,据北京青年报报道,百度职业道德委员会7月31日通报了12起内部腐败事件,其中既包括受贿、侵犯商业秘密等违法行为,也包括虚假报销、虚报奖金等违纪行为,涉事14人目前均已被辞退,部分员工被警方正式刑事立案侦查并被采取刑事拘留强制措施。

百度强调,风清气正是公司基业长青的基石。百度公司高度重视廉政建设,无论任何员工,一旦触犯都绝不姑息,严重者将送交公安部门处理。