最近,互联网行业掀起了一场“反腐风暴”。小米、百度、美团、滴滴......这些互联网巨头都将矛头对准了内部涉嫌舞弊受贿的员工。
有人被直接从公司带走,有人被公安机关拘捕,有人因受贿被判刑......一场针对互联网公司内部的“抓鬼行动”正在火热上演。
网传小米美女总监受贿700万
这其中,顶着美女总监头衔被抓的小米原视频部总监赵芊无疑是最吸引眼球的。

7月20日,小米发布内部邮件通报称:公司2名员工涉嫌贪腐,已经被公司辞退。其中被带走的一位就是小米原视频部总监赵芊,她由于经常在抖音的小米官方账号“小米员工的日常”上露面而被米粉们称作芊姐。

有网友爆料,赵芊收了供应商700万好处费。
针对该通报,有媒体向小米相关工作人员求证,对方确认了该内部通报邮件属实,但对于网传涉及的700万的贪腐金额,小米工作人员则表示“通报里并没有说”。
2019年1月,小米年会上,雷军准备了21辆小鹏G3电动汽车奖励员工,其中一辆就是赵芊抽中的,每辆车价值近20万。赵芊在小米获得了这么多奖励,然而在金钱这方面还是没有放下。

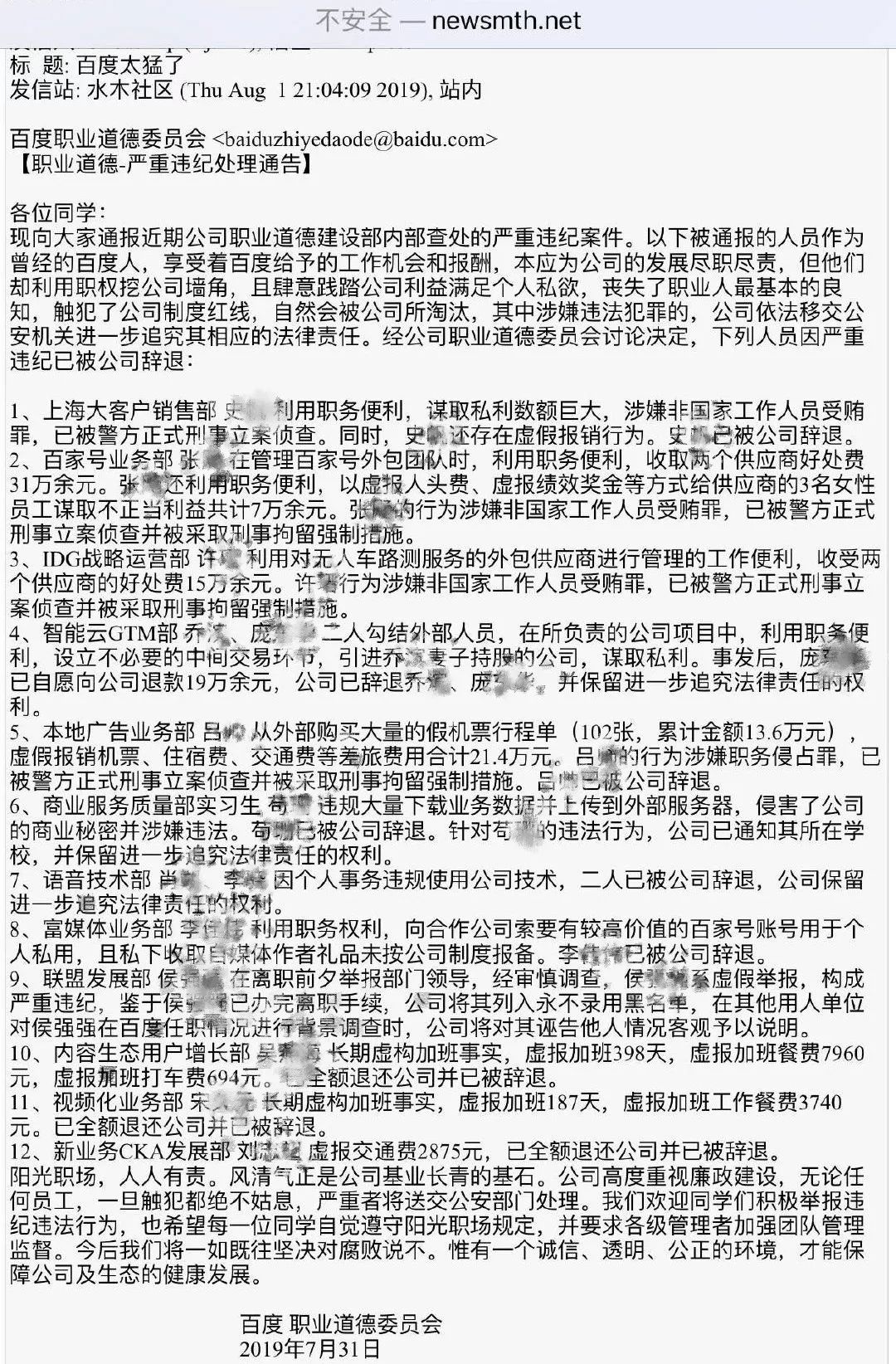
百度通报内部12起严重违纪
当然,像这样跌倒的可不止赵芊一个人。近日,百度通报内部12起严重违纪案件,通告称,被通报人员作为曾经的百度人,利用职权挖公司墙角,肆意践踏公司利益满足个人私欲,触犯了公司制度红线。其中14人被辞退,部分人员涉嫌违法犯罪,公司依法移交公安机关进一步追究其相应的法律责任。

对此,百度强调,阳光职场,人人有责。风清气正是公司基业长青的基石。百度公司高度重视廉政建设,无论任何员工,一旦触犯都绝不姑息,严重者将送交公安部门处理。欢迎百度同学积极举报违纪违法行为,也希望每一位同学自觉遵守阳光职场规定,并要求各级管理者加强团队管理监督。今后我们将一如既往坚决对腐败说不。惟有一个诚信、透明、公正的环境,才能保障公司及生态的健康发展。
这也不是百度第一次曝出员工违纪。早在2016年,百度就曾对17起严重违纪案件进行了全员通报,其中有10起案件来自百度糯米,这些违纪案件多数与内部贪腐有关。
滴滴内部反腐解聘29人
无独有偶,今天滴滴出行公布了2019上半年内部反腐败、反舞弊事件的相关情况。公告显示,滴滴在2019年上半年查处30余起内部违规事件,有29人因严重违规被解聘,其中10人因涉嫌违反法律法规被移送司法。滴滴已将相关违规信息通报“阳光诚信联盟”和“中国企业反舞弊联盟”。
滴滴出行CEO程维在转发时也表示,滴滴对腐败舞弊零容忍,决不姑息,也请大家监督。

滴滴总裁柳青则表示:“我们会尽最大努力为司机保障公平公正的环境,决不姑息内部舞弊。”

公告列举了几起典型案例,被查处的违规行为主要集中在弄虚作假、侵占、收受贿赂等方面。其中一则案例涉及滴滴司机服务顾问谢某在滴滴任职期间和外部人员方某串通,利用职务便利将不符合奖励标准的司机添加到名单中获利。此外还向金华和衢州地区司机兜售不存在的“吸单外挂”,并编造谎言宣称可“派单倾斜”,累计非法所得达百万元。滴滴宣布与其解除合同并移交司法。
滴滴方面表示,公司于2017年对外发布了《滴滴出行合作伙伴廉正合规奖励试行方案》,对外部合作方举报滴滴内部违规人员的行为进行现金奖励。2018年初,滴滴出行在公司内部发布了《廉正行为奖励方案》,对于内部举报或者拒收贿赂的员工进行奖励,目前已经对数十人进行了奖励。2019年上半年,滴滴根据《廉正行为奖励方案》和风险防控等考评标准评选出4位“阳光小桔人”。
近期这场互联网企业掀起“反腐风暴”还涉及360、美团等公司,上述公司均有员工因贪腐被通报。
可以说,几乎没有互联网大厂能够幸免。没错,互联网给了年轻人机会,让他们可以在比前辈年纪更小的时候就可以做上高层,而他们也比普通人更优秀更聪明,这些人往往离欲望也更近。毕竟,只要是有利润的地方,人心就难测。如今爆出的基层贪腐行为,固然暴露出底层员工收入低的问题。但说到底,一个人为了谋求额外的利益做出越过道德规范的行为,还是自己贪心不足。
互联网企业反腐举措盘点
当然,互联网公司的腐败现象并非近一两年才出现,很多年前就有不少互联网公司都遭遇到了不同程度的腐败危机,“千里之堤,溃于蚁穴”,各大互联网巨头们为了防范内部贪腐案件的出现,也做出不少举措防患于未然。

腾讯有六条所谓的公司“高压线”。每一位腾讯员工在入职的第一天,都会被告知这六条高压线——故意虚假报帐、收受回扣、泄漏公司商业机密、从事与公司有商业竞争的行为、违法乱纪行为、打听或泄漏薪资等保密敏感信息的行为。一旦违反,轻则免职,重则移交司法机关。
2010年,淘宝率先设立廉正部门,重点查处、打击员工违规行为。
百度在2011年成立职业道德委员会,通过自查和邮件通报进行内部反腐建设,“阳光职场”行动成为内部反贪的一面旗帜。此外,还设置了职业道德建设部,核心成员均为从事过企业内审、检察官、警察等职业的专业人士。
2011年,360成立监察部,负责公司内部贪腐自查,对收受贿赂或回扣行为、从事与公司有商业竞争行为、与公司存在利益冲突或关联交易的行为、违法乱纪行为等作出严格规定。
2017年在京东集团倡议下,联合腾讯、百度、沃尔玛中国、宝洁、联想、美的、小米、美团点评等180多家知名企业共同发起成立了“阳光诚信联盟”。京东还继续在廉洁京东网站增设“失信名单查询”功能并对外开放查询功能。刘强东甚至表示:“你贪了10万块钱,就算花1000万调查取证,也要把你给查出来。”
美团在2015年成立集团监察部,2016年成立阳光委员会,并先后出台了《阳光职场行为规范》、《避免利益冲突制度》等十几项制度作为员工的行为准则,要求员工“坚守道德与法律底线,坚决不触碰阳光职场八条高压线”。
2019年5月,瓜子二手车为了能够让内部员工充分认识到贪腐的代价之大,还组织高管代表去参观了北京市海淀区看守所的反腐败展馆和“铁窗生活”展区。
当反腐撞上公开透明的互联网,上至公司高管,下至普通员工,没有人能侥幸逃脱。小米美女总监赵芊不是第一个,估计也不会是最后一个。

2019-08-03 11:25:32