近日,有媒体曝光骚扰电话源头企业,揭露公民个人信息泄露地下黑色产业链,而百度被牵扯其中。

根据追踪的一家骚扰电话源头企业,该公司利用非法获得的公民个人信息拨打电话推销贷款业务,并按贷款金额3%收取业务费,企业负责人称公司主要“资源”都来自百度等知名互联网企业。
该新闻中,个人信息贩子称一条个人信息的“进价”约100-150元,具体需求均可订制,详细至电话号码、家庭住址等隐私。

▲针对上述报道,百度发布声明
在百度被爆出牵扯个人信息泄露地下黑色产业链的当天,全国信息安全标准化技术委员会秘书处也发布了关于开展国家标准《信息安全技术 移动互联网应用(App)收集个人信息基本规范(草案)》(下称“草案”)征求意见工作的通知。
就以百度App为例,小编来带大家一起仔细看看这份草案。

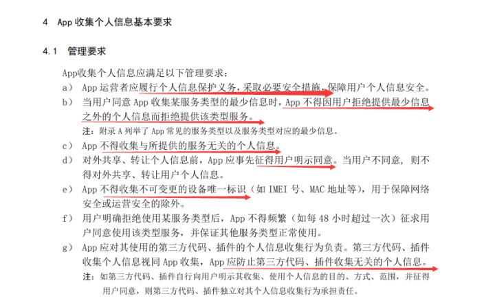
首先,该草案明确定义了最少信息和最小权限范围等概念。

其次,在App收集个人信息中的管理要求中,对收集用户信息的方式、存储等内容做出规定,旨在减少App不必要的用户重要信息被收集。
比如,草案实施后,用户在使用百度App中,可以自主同意是否共享个人信息,不同意仍可继续使用其所提供的服务。

另外,草案也针对各App收集用户个人信息的技术层面做出规定,用户必须知晓其个人信息的去向和存储,且能实时查询,让App处理用户信息的过程更透明化。


最后,以百度App作为浏览器类的移动应用为例,在条款中所规定能够获取的最少信息为网络日志,并可不获取任何权限。这就意味着用户使用百度一类的浏览器App都能够不授予任何权限即可使用,即App无法强制要求用户授权。
所以,以后我们使用App时,就算不同意其收集某些信息,也不会被强制退出啦~

保护个人信息的法律支撑
据第43次《中国互联网络发展状况统计报告》显示,我国网民规模达8.29亿,普及率达59.6%,我国手机网民规模达8.17亿,网民通过手机接入互联网的比例高达98.6%。

而随着互联网和移动互联网应用的普及,网络安全问题也日益凸显,其中个人信息泄露事件频发,致使大量网民个人隐私与人身财产等受到严重威胁。
单说国内,最为著名的徐玉玉事件相信大家都应该记忆犹新:一个即将迈入美好大学生活的少女,却因为一次电信诈骗而永远告别了人间,罪魁祸首就是信息泄露。
在网络强国战略的推动下,网络安全越来越受到国家重视,相关法律法规也不断出台。
★《刑法》规定,违反国家有关规定,向他人出售或者提供公民个人信息,情节严重的,处三年以下有期徒刑或者拘役,并处或者单处罚金;情节特别严重的,处三年以上七年以下有期徒刑,并处罚金。
★《网络安全法》规定,网络产品、服务具有收集用户信息功能的,其提供者应向用户明示并取得同意;网络运营者不得泄露、篡改、毁损其收集的个人信息,未经被收集者同意,不得向他人提供个人信息;任何个人和组织不得窃取或者以其他非法方式获取个人信息,不得非法出售或者非法向他人提供个人信息;任何个人和组织应当对其使用网络的行为负责,不得设立用于实施诈骗,传授犯罪方法等。
★《民法总则》第 111 条规定,自然人的个人信息受法律保护。任何组织和个人需要获取他人个人信息的,应当依法取得并确保信息安全,不得非法收集、使用、加工、传输他人个人信息,不得非法买卖、提供或者公开他人个人信息。
★......
虽然我国尚未推行专门的《个人信息保护法》,但在个人信息保护立法的路上,立法部门已经向前迈出了一大步。
保护个人信息人人有责
那如何保护个人信息安全呢?一方面需要继续完善相关法律法规,加强对个人信息保护的监管和执法;另一方面用户需不断加强个人信息保护意识。
除此之外,各企事业单位也都应该提升网络安全意识,从源头保护好用户信息,加强企业网站和移动应用的安全防护,不让不法分子有机可趁。
葫芦娃集团提供网络安全一站式解决方案,其涵盖App安全监测、云安全、云监测、渗透测试、应急响应、代码审计、风险评估、堡垒机、防火墙等全领域安全产品和等级保护测评服务,全方位助力互联网安全发展,助力企业保护信息安全,保障网络安全。
如有需求,请联系我们。
上一篇:头条做搜索究竟图个啥?

2019-08-10 09:30:31