如果没有监管的干预,欧盟市场的状况将不利于 RLAH 的可持续发展
2021 年 2 月 24 日,欧盟委员会发布了扩展 RLAH 法规的提案。此前,欧盟委员会对从 2017 年 6 月开始实施、初始期限为 5 年(于 2022 年 6 月 30 日到期)的取消漫游费用的漫游法规进行了审查。作为审查的一部分,欧盟委员会还在 2020 年 6-9 月就延长这些规定的影响进行了公众咨询。审查发现,与取消漫游附加费之前的夏天(2016 年)相比,2019 年夏天数据漫游的使用量增加了 17 倍,表明该法规对消费者行为产生了积极影响。然而,由于移动电信市场的情况仍然不利于 RLAH 的可持续,因此欧盟决定延长这一法规的实施时间。
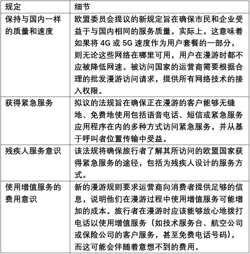
审查结果表明,“合理使用”政策以及运营商可以采取的防止滥用漫游的措施,以及对规则的特殊减损制度,一直在起作用,从而避免了对国家市场、运营商和消费者造成负面影响。审查还得出了一个结论,为确保漫游的可持续性,仍有必要采取措施规范运营商之间的价格。欧盟委员会提议引入一项的新的漫游规定,将现有规则再延长 10 年(见表 1)。规则如下:
-
使消费者在国外有可用网络时获得与在国内相同的移动网络连接质量和速度;
-
提高对残疾人替代服务手段的认识;
-
提高消费者对漫游时使用增值服务可能产生的费用的意识。

表格:RLAH 规则。资料来源:欧盟委员会,Omdia。
批发漫游费用的两步走下降路线将间接使客户受益
Omdia 法规高级分析师 Sarah McBride 指出,新规则旨在通过进一步降低批发漫游服务价格,确保运营商的免费漫游服务可以持续下去,批发漫游服务费用是运营商之间因使用彼此的网络而相互收取的费用。欧盟委员会设定了运营商间的价格上限,允许运营商收回提供漫游服务的成本,同时保留了对网络进行投资的激励措施,并避免被访问国家市场中国内竞争的扭曲。欧盟委员会的提案为数据、语音和短信的最高批发费用设定了一条两步走下降的路线。降低最高批发服务的费用也有望改善用户的环境,因为这会影响根据批发水平计算的各种价格组成部分,尤其是在合理使用政策机制下的付费上限、可持续性减损,以及对开放数据包和预付费限制合理使用政策的数据流量额度。
在该提案中,从 2022 年 7 月开始,受访问网络运营商可向漫游提供商因提供受管制的数据漫游服务收取的平均批发费用不得超过每 GB 数据传输 2.00 欧元的保障限额。到 2025 年 1 月,最高批发费用将降至每 GB 数据传输 1.50 欧元。在 2032 年 6 月 30 日之前,每 GB 数据传输将一直保持 1.50 欧元。批发数据收费上限的逐步下降反映了未来几年提供漫游和数据服务成本的预期将会下降。数据消费预计将继续增长,这将使运营商能够从更大规模的经济中受益。
受访问网络运营商可向漫游提供商收取用于在受访问网络上提供受管制的漫游呼叫平均批发费用,包括始发、传输和终止费用,不能超过每分钟 0.222 欧元的保障限制。然后,最高批发费用将在 2025 年 1 月 1 日降至每分钟 0.019 欧元,然后直到 2032 年 6 月 30 日将一直保持在每分钟 0.019 欧元。与此同时,受访问网络运营商可向漫游提供商在提供受访问网络上受管制的漫游短信收取的平均批发费用,不能超过每条短信 0.004 欧元的保障限制。最高批发费用将在 2025 年 1 月 1 日降至每条短信 0.003 欧元,然后直到 2032 年 6 月 30 日将一直保持在 0.003 欧元。

2021-04-07 15:05:34