
苹果“鸽王”AirTag 追踪器正式发售刚过一个月,就已经被“玩坏”了。
仅仅在 B 站上搜索关键词“AirTag”,就有 800 多个视频映入我们眼帘。只是在商场、车库或某个犄角旮旯体验测评的内容就占了一大半,科普的、讨论是否是智商税的,或是亲自上手拆解的 up 主也不在少数,甚至还有花一万多大洋买 64 个 AirTag 下五子棋的,P 了 192 次 AirTag 图片做定格动画的……
只有你想不到,没有他们办不到。在“大神”们各显神通背后,不难看出苹果 AirTag 已彻底引爆市场讨论热度。
同样疯狂的也许还有国内的追踪器供应链玩家。
就在今年 4 月 21 日苹果 AirTag 在发布会上亮相当天,国内厂商清研讯科同步发布了兼容安卓生态的类 AirTag 硬件产品,名为 TicTag,支持厘米级 ToF 测距精度。随后几天,OPPO 的工程版 Tag 产品也在网络上被曝出。
实际上早在 2016 年,苹果 AirPods 耳机推出时也引起了一片群嘲,市场调侃纷至沓来。但在三年后,它也真正引爆了 TWS 耳机市场,带动了一连串供应链成熟发展,市场规模成倍增长。那 AirTag 是否也在经受着被误解和误判的过程?
尽管目前市场上还未出现一些消费者们所期待的“华强北 19.9 元 AirTag”产品,反倒是各色配件层出不穷,但智东西在和业内人士交流的过程中发现,在苹果 AirTag 引燃的市场背后,许多玩家正摩拳擦掌,准备着新一波的机会爆发。
而被苹果这一枚小小的 AirTag 搅入局的,不仅仅是定位追踪器厂商、手机玩家,还有对这个市场爆发起着关键性作用的芯片原厂。
刀光剑影间,他们牵动起的一场消费级 Tag 抢跑之争已逐渐浮现在我们眼前。

▲B 站棋牌区 up 主“-LKs-”(右)与世界五子棋锦标赛中国队队员“一休哥”(左)用 AirTag 下五子棋
AirTag 背后的长长供应链,国内 Tag 市场爆发的关键
要想了解当下国内 Tag 玩家们的战局,我们就需要从引燃这场竞赛的“导火索”入手,以苹果 AirTag 为鉴,简单看看它背后的供应链布局。
拧下 AirTag 的后盖、拿出电池、拆掉外壳,AirTag 内部的硬件构造就呈现在我们眼前 ——0.4 毫米厚的环形主板上,密集紧凑地分布着大大小小的元器件,这即是苹果硬件设计的一贯风格,也是令许多人感叹苹果工程师牛掰的地方。
据美国知名拆解网站 iFixit 的拆解报告,AirTag 内部主板上的元器件主要包括:

▲AirTag 内部主板元器件部分汇总(整理自 iFixit)
此外,AirTag 还采用了松下的 CR2032 纽扣电池,而在代工方面,业内关于苹果 AirTag 的代工厂则众说纷纭。
去年 2 月,知名分析师郭明錤的报告称环旭电子是苹果 AirTag 的 UWB(Ultra Wide Band,超宽带)模组 SiP 封装供应商,而环旭电子在 2019 年起就已新增了 UWB 模组业务。今年 5 月也有业内人士爆料,AirTag 由立讯精密收购的苏州纬创代工生产。
如此看来,一元硬币般大小的 AirTag 背后,也覆盖了从 UWB 芯片到电源管理芯片、从音频放大器到功率放大器、从电池到封装等长长的供应链。

▲苹果 AirTag 内部拆解图
那么,像 AirTag 这样消费级的 Tag 产品研发门槛低吗?目前国内的 Tag 供应链情况如何?
一位业内从事 UWB 相关研究的资深人士告诉智东西,目前除了 UWB 芯片以外,国内供应链厂商并不缺其他的元器件。
例如,在电池方面,我国的供应链早已成熟,包括重庆紫建电子、广东国光电子、惠州亿纬锂能、广州鹏辉能源、江西赣锋锂业等电池厂商,都有着成熟的产品线,一直为华为、小米、OPPO、vivo 等手机厂商,以及万魔、漫步者等传统音频厂商供应电池。
而在 UWB 环节,我国 UWB 产业链及生态则刚刚起步,虽然已出现从芯片到解决方案的小生态雏形,但未形成配套的供应链。
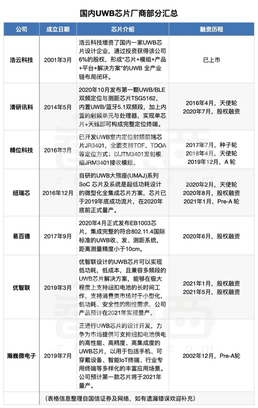
其中在芯片方面,目前仅有精位科技、易百德等极少数玩家推出了 UWB 芯片产品,大部分玩家的芯片产品则预计在今年量产,如瀚巍微电子、优智联等。
而在国际市场上,UWB 芯片市场则被 Decawave 啃下大头,市场占比高达 95%,这也是现阶段全球少数能提供成熟 UWB 芯片的供应商。此外,恩智浦也曾陆续推过多款 UWB 芯片产品。

▲国内 UWB 芯片厂商部分汇总
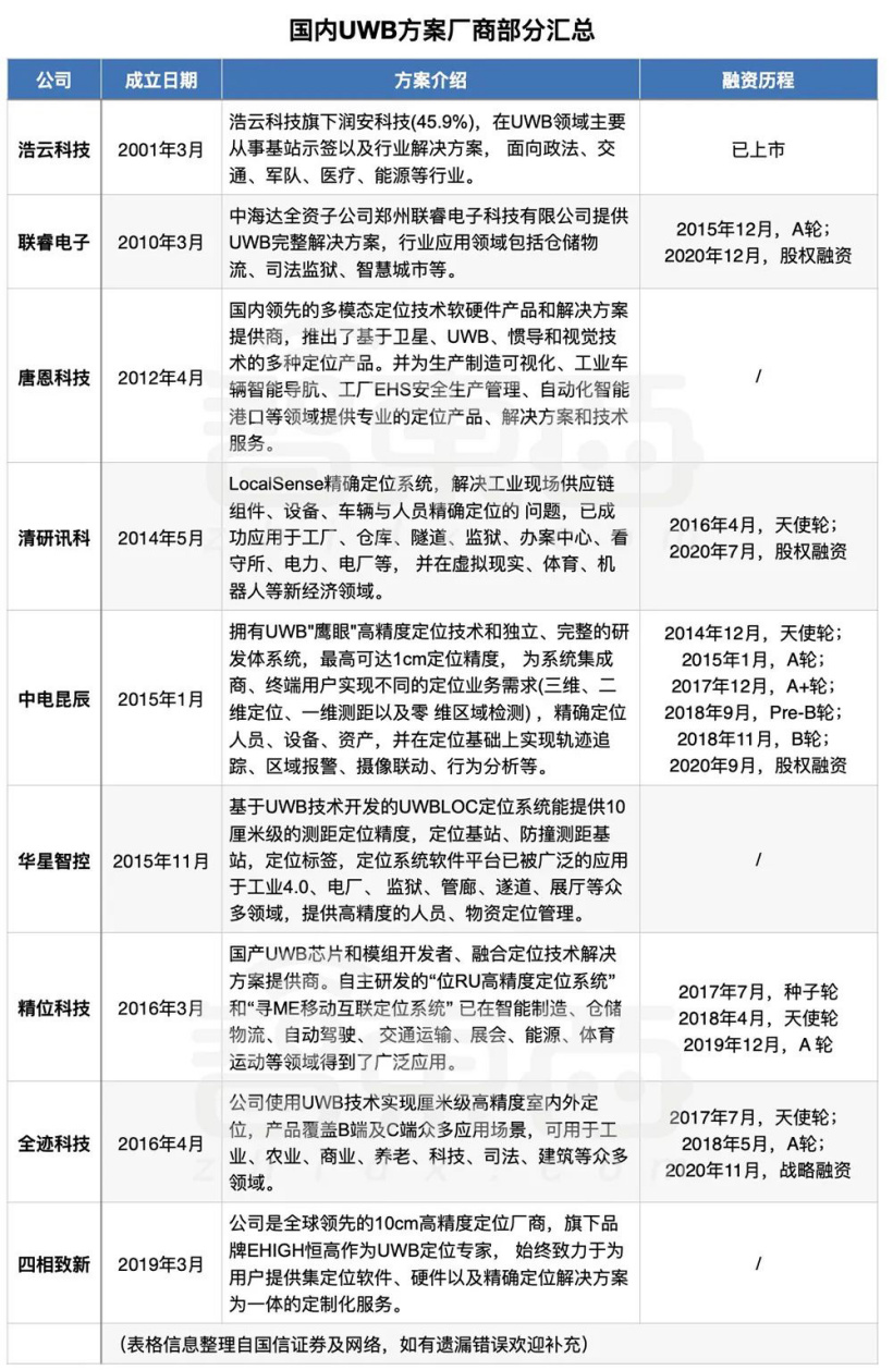
另一方面,浩云科技、联睿电子、清研讯科等厂商都基于 UWB 技术开发了一系列定位系统及解决方案,尤其是浩云科技作为 UWB 领域少有的上市公司,正在构建“芯片 + 模组 + 产品 + 平台 + 解决方案”的 UWB 全产业链布局闭环 。
不过,大多供应商的 UWB 解决方案都长期集中在工业、商场、监狱、能源、建筑等 To B 领域,一定程度上市场相对封闭,缺少切入消费级市场的渠道和经验。

▲国内 UWB 方案厂商部分汇总
因此,如何快速构建成熟完整的 UWB 供应链,也将成为我国消费级 Tag 市场爆发的关键。
押注 UWB Tag 市场的两类玩家,缺芯与生态问题显著
实际上,自从苹果开始在 iPhone 11/11Pro 系列手机上搭载 UWB 技术后,业内也重新掀起了对这项技术的关注 —— 尤其是手机厂商。
2020 年 10 月,小米发布“一指连”UWB 技术,通过在手机和一系列智能家居设备中内置 UWB 芯片和阵列天线,为手机和智能设备之间增添空间感知能力。
不可否认,UWB 技术以其传输速率高、抗干扰性强、带宽极宽、功耗低、安全性高、穿透力强、定位精准等优势,也将成为各个玩家争抢市场的重要“杀器”,在 Tag 市场亦是如此。

▲小米“一指连”UWB 技术展示
“随着苹果 AirTag 的上市,国内玩家的确会跟进布局,但更多还是在观望阶段,可能也会推出一些类似的 Tag 产品。”业内资深人士提到。
主要原因在于,AirTag 的落地需要一个良好的生态环境,目前国内能做这类生态的玩家并不多,“今年会有玩家开始尝试,不过若从 Tag 出货量上看,借用苹果的生态会比较容易。”他说。
回看国内市场,目前已有清研讯科、深圳云里物里科技等公司推出了消费级 Tag 产品。
清研讯科脱胎于清华大学测试技术与仪器国家重点实验室,也是全球 UWB 标准组织 FIRA 联盟成员,主要开发工业精确定位产品和解决方案。
2020 年 3 月,清研讯科推出了兼容安卓生态的类 AirTag 产品 ——TicTag,据称采用 802.15.4Z UWB 标准协议以及蓝牙 5.0 技术规范,提供厘米级的 ToF 测距精度、高灵敏度 AOA 测向精度。而今年推出的新一代 TicTag,其支持的蓝牙技术规范则升级为蓝牙 5.1,其余并无太大更新升级。

▲清研讯科推出的 TicTag 产品
成立于 2007 年的云里物里,拥有 8 年的蓝牙定位硬件研发经验,主要基于蓝牙技术开发模块、传感器、网关及解决方案,并与谷歌、华为、InBev 等国内外公司建立了合作伙伴关系。
该公司也曾推出类似 Tag 的产品,名为 F5 蓝牙超薄智能防丢器,厚度为 3.2mm,搭载自研感知触发功能,能快速感知被移动的物体,并通过内置的蜂鸣片发出警报。
不过这款产品仅支持蓝牙定位,与其他基于 UWB 定位的 Tag 产品相比,精确测距和空间定位的能力都有一定差距。
但正如业内资深人士所说,传统玩家原先的生态更多是偏 To B 客户,在消费级 Tag 市场上的经验较少。“就算他自己有一颗合封的芯片,再联合方案商推产品,但他们也会面临产能的问题,因为他们还是属于芯片级的方案公司,在芯片上的渠道资源有限。”他解释。

“目前国内最热衷 Tag 的公司主要有两类,他们各自面临的问题也有所不同。”谈及国内以 UWB 技术为基础的 Tag 市场,业内资深人士提到。
一类是苹果生态链上的公司。“他们现在对 UWB 技术非常感兴趣,想在今年推出一个类似 AirTag 的产品,且完全可以跟苹果兼容做通讯。”他说。
但这类玩家遇到的问题是 —— 缺 UWB 芯片。业内资深人士透露,目前市场上只有两家公司在卖 UWB 芯片,其中一家公司的芯片还不带 MCU,因此这些公司需要在芯片上做集成的开发难度较大。
在他看来,这些玩家的研发进度也与 DecaWave 的支持力度息息相关,“因为这两个芯片厂商的支持策略是大客户优先,而非支持所有客户,这导致不少方案公司获得不了支持。”他解释。

▲DecaWave 的 DW1000 无线测距模块
另一类是手机玩家,现阶段以 OPPO、小米为主。据透露,小米和 OPPO 已有类似的产品,除了 OPPO 被曝光的 Tag 之外,小米似乎以手环形态为主,并且相关产品都已在去年预研完毕。
其中在今年 4 月下旬,网络上有人曝光了 OPPO 的工程版 Tag 产品,据称同样基于 UWB 技术,但采用的是 USB 接口充电的方式,预计今年内发售。
尽管小米和 OPPO 并不愁买不到 UWB 芯片,但他们真正面临的问题是,并未搭建好与手机配套的 UWB 生态,“Tag 做完之后和谁搭配?卖给谁?这是个问题。”业内资深人士说,因此手机玩家的关键突破口在于,今年是否还推出支持 UWB 技术的手机。

▲博主“数码闲聊站”曝光的 OPPO 相关 Tag 产品
从另一个角度看也说明,目前国内自有的纯 Tag 玩家就算能推出相关产品,也没有自己的生态,而是需要靠手机厂商构建配套生态后推动市场发展的可能性更高。
19 块 9 还包邮的 AirTag 靠谱?背后暗藏的庞大新应用
实际上,小小的 AirTag 背后,也蕴藏着巨大的应用想象空间。
例如,B 站 up 主“大宽物理”就畅想着,行业期待多年的苹果 AR 眼镜或许能利用 UWB 技术将现实和虚拟结合,未来路上各个商店都配备一个类似 AirTag 的设备作为信标,用户只需戴上 AR 眼镜,就能直接查看路上商店信息,甚至直接标记路线导航。

▲B 站 up 主“大宽物理”对 AirTag 应用的畅想示例
尽管关于 Tag 产品的未来有着无数想象,但当我们回归现实,对于苹果推出售价 229 元起的 AirTag,不少消费者都在调侃期待华强北 19 块 9 的 AirTag 推出。
如今距 AirTag 上市已过去了一个多月,目前看来,华强北玩家们还没正式发力,某电商平台上也迟迟未看见白牌 AirTag 的身影。
不过,19 块 9 的 AirTag,这有可能吗?实际上,19 块 9 连一颗 UWB 芯片都买不起!
据智东西向供应链人士求证,目前供应链一颗 UWB 芯片普遍约 20-25 人民币左右,“现在芯片行业产能那么紧张,芯片不涨价已经谢天谢地了,还指望卖到十几块钱,有点过于乐观了。”他说。
一般来说,如果国内玩家推出一整套的方案,预计价格会比苹果便宜一些,但刚开始应该达不到便宜一半的价格。同时对华强北的白牌玩家来说,一套成本可能在 50 元附近的 Tag,估计也将买到 150 元左右。
整体来看,国产 UWB 芯片的量产以及手机 UWB 技术的应用生态构建,无疑是国内 Tag 市场真正起步并逐渐爆发的关键性前提,这背后也带来了不少市场机遇。
一是随着明年国产 UWB 芯片的量产,包括苹果生态链在内的玩家会迅速跟进,至明年年底,供应链人士预计单个客户出货量预计将超 20 万套。
市场调研机构 ABI Research 预测,到 2025 年,支持 UWB 技术的智能手机出货量将从 2019 年的 4200 万台增长到 5.14 亿台,主要用于解锁、无线支付等应用,这也将进一步催生更多 UWB 设备的诞生与发展,带动 C 端 UWB 市场发展。
二是面对 B 端市场。据物联传媒预计,到 2022 年,中国 UWB 企业级应用市场芯片的出货量将达到 1200 万片,相比 2018 年复合增速为 86.12%
同时,随着 UWB 应用的不断渗透,市场研究机构 Market&Market 预计,全球 UWB 市场规模也将从 2020 年的 11 亿美元增长到 2025 年的 27 亿美元。

相比之下,最初广受消费者吐槽的苹果 AirPods 耳机,在 2016 年 12 月正式发售后,其销量迅速飙升至 2016 年美国市场全年耳机销量平均值的 10 倍,市场份额占美国无线耳机市场的 26%。
在 AirPods 的推动下,全球 TWS 耳机市场不断升温爆发。据 Counterpoint 数据,在 2020 年,全球无线立体声 TWS 耳机出货已达 2.38 亿副。
目前看来,我们并没有更多的实质性数据去印证和推断 Tag 产品的未来,但我们仍然期待,它将复刻下一个 TWS 市场的传奇。
结语:风向标苹果能否开启下一片蓝海?
AirTag 能否成为下一个引爆市场的“AirPods”?这也是 AirTag 诞生以来,一直盘旋在不少人心中的疑问。但无论如何,如今我们也看到一个以 UWB 技术为轴心的供应链江湖正潜滋暗长,等待 Tag 市场的真正爆发。
而在 Tag 市场爆发之后,从应用到生态,从手机、可穿戴设备到更广泛的 IoT 市场,也蕴藏着无限的想象空间和可能性。我们也期待,未来 Tag 市场的爆发不仅将推动下一个蓝海市场发展,也将给人们带来新的生活方式。

2021-06-07 21:31:31