今日,富满电子董秘罗琼对财联社记者表示:“蓝普视讯会从多家拿货,也会从代理商拿货,我们无权干涉。市场那么多家供应商,价格(变动)是市场行为,由买卖双方自己选择。一切以工商、法院裁决为准,我们相信政府。”
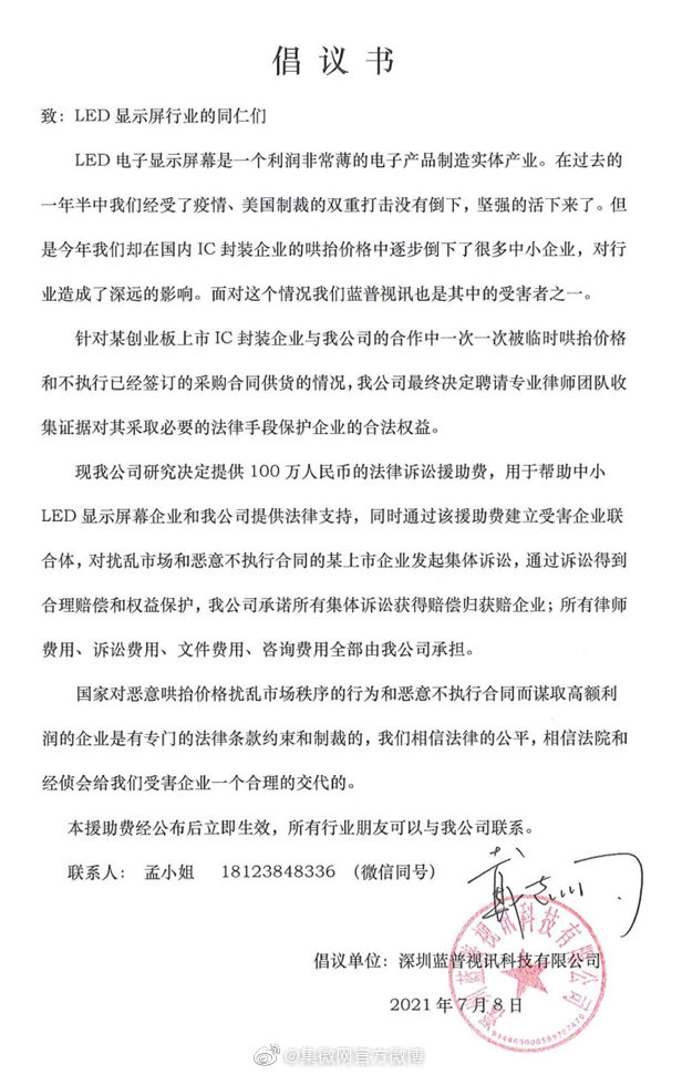
此前报道,蓝普视讯于今年 7 月 8 日发起了一份倡议,表示国内某上市 IC 封装企业恶意哄抬价格,扰乱市场秩序。这家公司就是富满电子,其在今年多次不执行已签订的采购合同,哄抬芯片价格,国内多家 LED 屏幕厂商因无法承受压力而被迫倒闭,蓝普视讯是受害者之一。
蓝普视讯在此前的公开信中表示,宣布提供 100 万元人民币的法律诉讼援助费,用于帮助中小 LED 显示屏企业和蓝普视讯公司提供法律支持。此外,还将建立受害企业联合体,对对扰乱市场和恶意不执行合同的某上市企业发起集体诉讼。

▲ 图片来自集微网
公司称,已经向中国光学光电子行业协会,和国家市场监督管理总局反垄断局提交了《关于富满电子涉嫌滥用市场支配地位垄断相关芯片市场的举报信》,希望通过实名举报的方式再次向 LED 显示行业发声,通过合法合理的方式抵制 IC 封装企业富满电子无正当理由不履行合约和恶意哄抬价格的行为。
根据每日经济新闻消息,截至目前,蓝普视讯已经收到了行业近 100 家受害企业的声援,9 家显示屏幕企业请求参与联合诉讼。根据每经记者的采访,富满电子今年的 IC 产品价格从 0.27 元涨到 1.4 元,明显属于恶意涨价行为,且对方拒不执行已经签订的合同。
深圳蓝普视讯科技有限公司主要生产大屏拼接用 LED 屏幕。富满微电子集团股份有限公司目前已经在深证 A 股上市,拥有模拟及数模混合集成电路设计研发、封装、测试和销售业务,目前的产品涵盖电源管理、LED 驱动、MOSFET 等 IC 芯片产品四百余种。


2021-08-13 07:48:22