0元用淘宝红包买了个电子钟。无聊的时候只想提高旅行时间的准确性。
电子钟,精度无非是依靠晶体振荡器,普通的晶体振荡器。我们都知道的美德不是调节不准确,而是温度影响很大。春天可能一天1秒,冬天可能一天10秒。
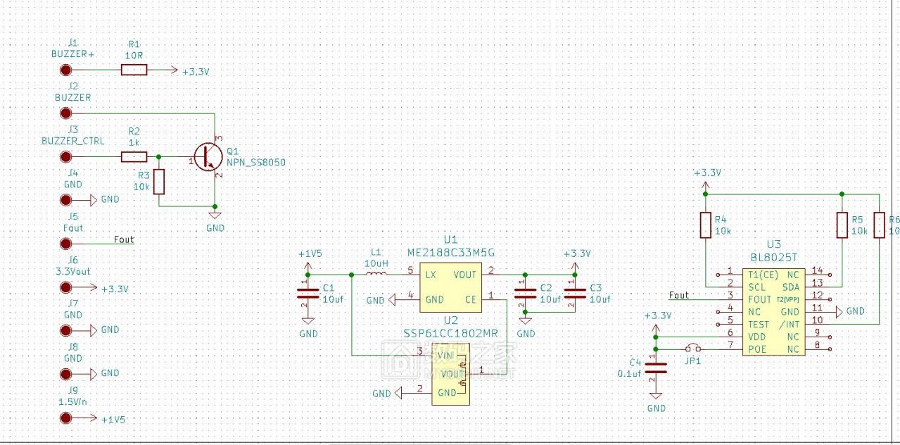
这里选择了一款RX8025T的温度补偿时钟芯片,默认可以输出32.768KHz的频率,而且是cmos输出,可以节省更多的功耗。PDF说只有少数uA耗电。另外,对于小时钟来说,可调电源已经发现了很多问题,比如2.8v以上的电源无法接通,估计是设计有问题,蜂鸣器死了,2.7v时太暗看不清楚,没有办法解决便宜时钟的常见问题。
以下改革主要解决这三个主要问题,包括高精度行程时间:
1.时钟频率信号输出到RX8025频率的时钟,而不是垃圾圆柱晶体振荡器。
2.因为有蜂鸣器,所以不能打开。改为外置npn驱动器,原蜂鸣器仅作为信号使用。
3.电源低,看不清楚。已经使用的方法是使用ME2188的单个AA-升3.3v芯片。结构简单可靠,静态小。
不同的
自制电路图
制作模型
自带晶振频率误差可达4.5秒/天。受不了了。
自制频率发生器(信号发生器)
测试看看。
正常温度稳定在32.7679千赫,误差约为0.26秒/天。打火机的芯片烧热的时候大概会飘到32.7677KHZ,芯片温度下降的时候会回到之前的32.7678KHz,满意。
电路板固定在后盖上。

2021-11-13 20:01:53