19 日消息,据了解,小米组织架构进行了最新调整以及干部任命,其中涉及到手机部门、销售运营、市场体系等。
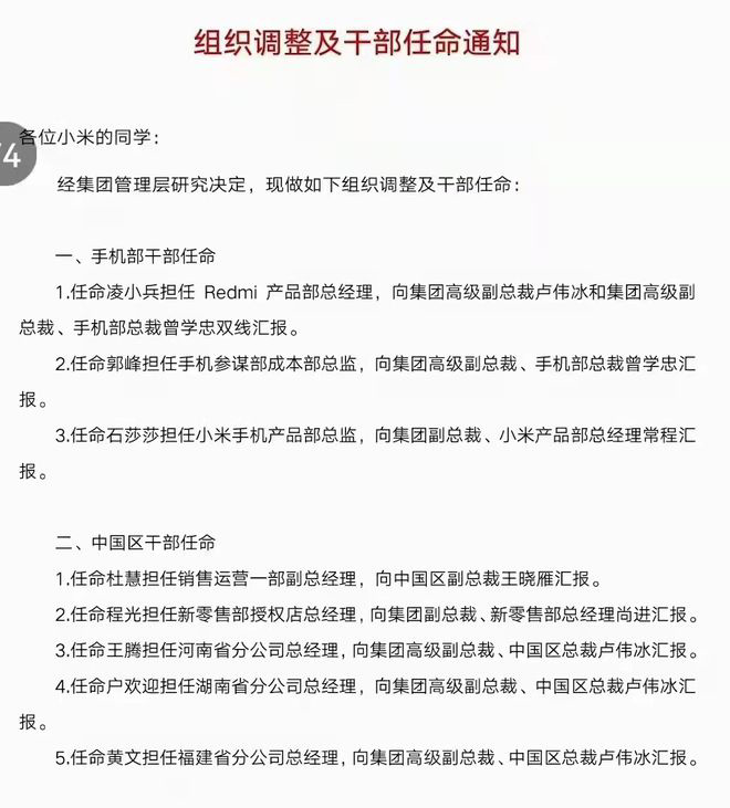
根据小米最新的组织调整以及干部任命通知,凌小兵担任红米 Redmi 产品经理,向卢伟冰、曾学忠双线汇报;任命郭峰担任手机参谋部成本总监,向曾学忠汇报;任命石莎莎担任小米手机产品总监,向常程汇报。
另外,中国区有一批干部任命,比较让大家熟知的是王腾担任了河南省分公司总经理,向卢伟冰汇报。
杜慧担任销售运营一部副总经理,向王晓雁汇报;程光担任新零售部授权店总经理,向尚进汇报;任命户欢迎担任湖南省分公司总经理,向卢伟冰汇报;任命黄文担任福建省分公司总经理,向卢伟冰汇报。
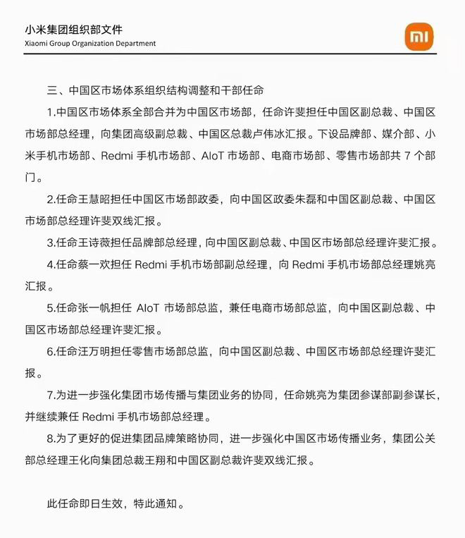
中国区市场体系进行了架构调整,全部合并为中国区市场部,任命许斐担任中国区副总裁、中国区市场部总经理,向集团高级副总裁、中国区总裁卢伟冰汇报。下设品牌部、媒介部、小米手机市场部、Redmi 手机市场部、AIoT 市场部、电商市场部、零售市场部共 7 个部门。
据透露,小米组织架构一直在调整当中,几乎每周都有新的任命。
以下为此次小米组织架构调整的具体内容:



2021-11-19 22:21:27