行业介绍
- 核心标的物:用户投资的标的为可自由交割给C端的实物;例如:种植蘑菇、猪、牛、羊等等。
- 目标用户:有明确/意向购买的用户。
- 业务流程:(不包括资金流)。

遇到的困境:
- 用户群体为:金融投资类用户、电商消费用户等。
- 用户对于此模式的信任度不够?
- 互联网金融属性产品获客难?
- 平台商品种类单一(标的的制成品,及加工品)(例如:猪肉,蘑菇,牛,羊这类标的为核心的企业)?
- 受制于政策以及市场环境的限制?
社交电商则天生以圈子为中心,聚合人,人拉人、人向人层层递进地卖货,把营销从B端过渡到C端,本质上是打造一个关系链,并把销售搭载其上。这是一个模式上的巨大变革,或者说是一种全新的模式。
从成本结构上,社交电商的成本则很大程度上转移到了打造关系链的社交成本,例如利用社交红包、砍价等,结合巨大的投资把用户向平台不断聚合,增长逻辑从商品类目的经营转变到关系链的经营。
结合种植/养殖得实物特性,以砍价免费拿为结合点去设计产品中的一个子模块。
指导模型——Y模型

按Y模型分析:
(1)需求:在目前的市场环境下怎么解决平台拓客?
方法一:直接投放到能影响目标用户群体的媒体广告?
方法二:利用已有的种子用户进行裂变拉新?
(2)目的:快速获取新的投资用户
用户流程:购买菌棒——种植菌棒——出售蘑菇——提现。此流程只能针对目标明确的用户。
怎么与小白用户的建立链接?
要让小白用户真实感知到标的物存在,且需要一些利益吸引他参与。
流程:参加活动——赠送蘑菇——赠送红包——赠送菌棒——种植菌棒——出售蘑菇——提现。
整体流程成本控制100-200元一个用户,限定单次启动时间,砍价难度依次递增,奖品依次递增。
(3)人性:人性的贪婪(免费/金钱奖励)
在特定的时间内,获得一定的奖励金额,这样用户参与感强,配上金钱的诱惑很容易上脑。
(4)功能:根据1-2-3推出解决功能:砍价免费拿
增加用户参与度,快速拉新,建立用户对平台认识。
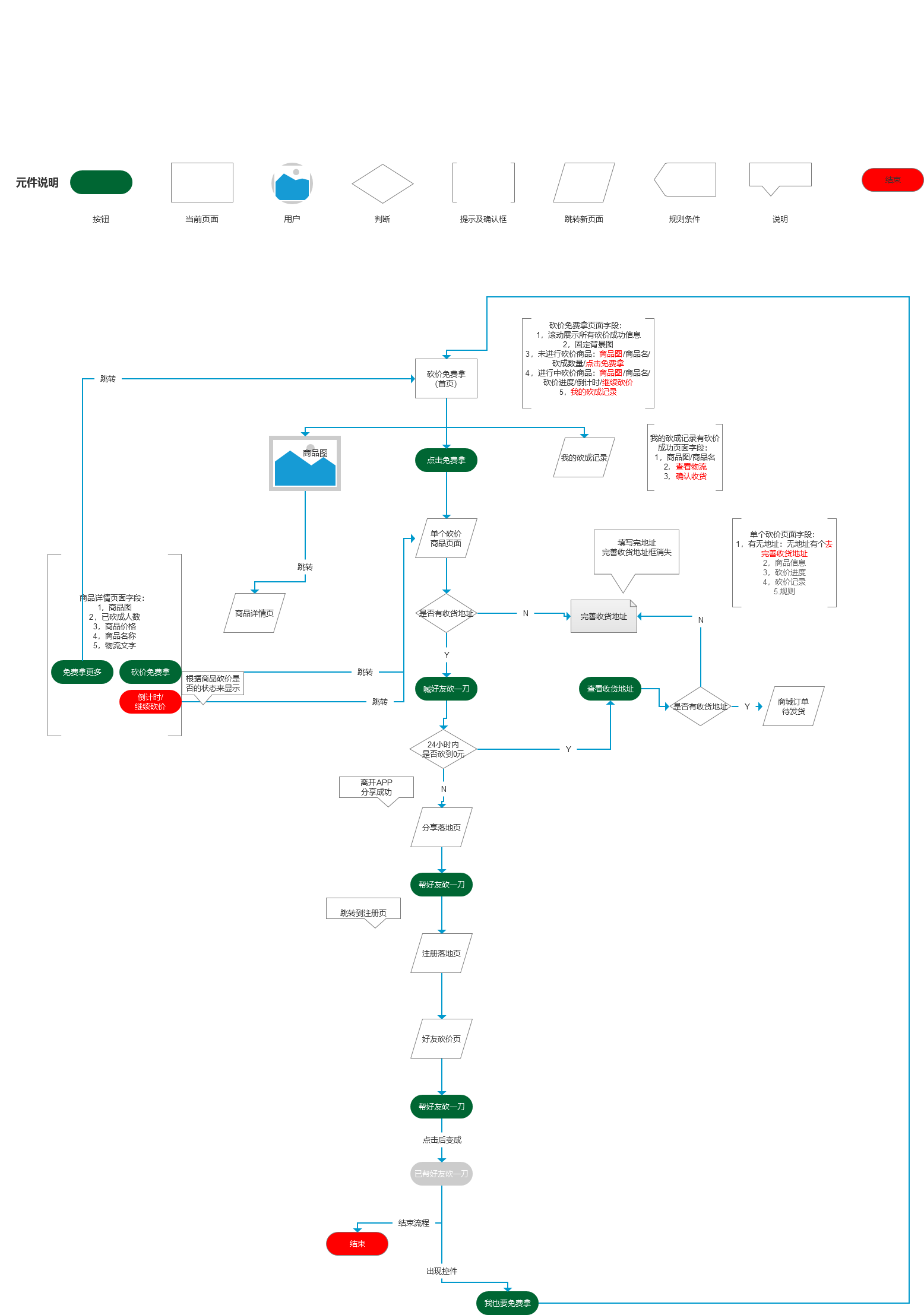
具体落地
砍价流程:

砍价目的:
- 第一步:通过从蘑菇干货商品砍价入手,让用户花很小成本免费试吃,初步建立获得用户信任;
- 第二步:成功完成商品砍价后触发砍红包,进行金钱刺激,返利给用户;
- 第三步:最后引入标的物(商品形式)砍价,让用户体验种植流程(类似网贷体验金活动);
- 最终用户体验了整个流程,获得参与感同时得到了收益和食用的实物。
砍价设计:
- 商品是否限量?
- 设定商品总砍价人数?
- 用户自己首次砍价金额?
- 是否区分新老用户助力比例?同一商品是否能重复砍价等等?
- 商品砍价是否设置截止时间?
- 整体的获客成本?
砍价逻辑:
- 商品价格M
- 新用户砍价系数为X
- 老用户砍价系数为Y
- 单件商品砍价人数Z
- 为了保证砍价系数设置不当时,最后砍价人数由于显示小数点原因显示为0,但整体价格没到100%,所有预留数0.01*Z;实际砍价金额=M-0.01*Z。

总结
此类功能利用人性贪婪,来刺激用户进行开发小白用户。当用砍价玩法培养用户进行投资行为,让用户获得既实物又能选择获取收益,用户再吃着蘑菇(标的长成物)又获取了投资菌棒成长后进行出售获取收益。
对于当前环境来说,此功能契合度很高;既可获得用户增长,也可以给用户实物体验增加对于平台的信心。弊端不能建立长期稳定的投资用户,只能做为产品成长期拉新的方式之一。
上一篇:疫情之下,对在线长视频有何影响?

2020-03-02 11:27:59