我相信不少产品经理在面试期间都会被问及这样一个问题——你认为什么样的产品才是一个出色的产品?
答者不一,有人认为是创造商业价值的,有人认为是某一领域行业独树一帜的,也有人认为是改变了人们日常生活的。
而产品咨询顾问Jeff Davidson在Medium上发表了一篇文章,详细总结了一个好的产品需要有如下十条特征:让一项不受欢迎的任务变得更容易;具有集中的价值;很耐用;具有审美吸引力;很直观;有效的;触及内心的;满足了探索系统;是用户的一种表达方式;会帮助人们。其实这几大特征理解下来,围绕的核心就是我们今天要说的——用户体验感。
何谓用户体验,其实纵观全网相关文章,大家对于这一概念的理解基本相差无异,主要原因在于在产品分析与设计中,用户体验离不开以下5大要素,如下图:

战略层
关于产品的战略层,大多数产品人会觉得,这一层面的战略敲定,基本可以确认产品经营者最终想到什么。其实不仅如此,还包括了产品的用户想要得到什么。
就拿最近因为疫情又一次大火的「丁香医生」举例(据说他们运营部门已经提前完成全年的业绩指标),我们思考两个问题:
- 用户可以从「丁香医生」获得什么?痛点是什么?
- 公司可以从「丁香医生」获得什么?目标是什么?
从用户角度来看,用户使用「丁香医生」这类医疗问答平台,主要目的在于增加收益和提高效率:
- 增加收益:医生用户可以在平台上利用碎片化时间帮助普通用户解决常见病症问题,从而增加医生的经济收益。此外,医生在平台上打造自己的互联网个人品牌,随之而来的是网红流量收益;而普通咨询用户可以在平台上第一时间获取医学常识知识收益;
- 提高效率:针对一些日常生活中的常见病症,用户如果说按照正常流程去医院看病,这一流程想必大家都比较清楚,虽说算不上繁琐,可一旦碰上就诊高峰期,在外支出的时间成本可想而知。而「丁香医生」在线问诊就大大提高了用户常见病症的就诊效率。
从公司角度来看,战略层面往往应该考虑3大因素:
- 商业目标:商业目标说白了,就是公司应该怎么赚钱?怎么赢利?就和我们做生意一样,我们需要提高收益,控制成本。类比到产品也是一样,如何提高产品收益、如何节约产品成本……都是需要在战略层面考虑清楚的!
- 品牌形象:公司希望在社会掏出怎么样一张名片,往往会通过产品表达出来。譬如全民记录美好生活的抖音、文艺范十足的简书、搭建医患桥梁的丁香医生,追求设计品质的网易系产品。总之,在用户脑海中,什么样的产品,就会形成什么样的标签,这些对于公司在后续发展过程中,用户都会有着潜移默化品牌认知。
- 战略规划:一个公司的战略制定,绝非一次战略目标制定就能完全定义的。换句话说,公司的产品战略,往往会依据一系列的战略规划来实现目标。产品如何去规划迭代,往往和公司目前的发展状况与阶段有着必然联系。
就拿上述中提及的「丁香医生」举例,最开始的丁香园是从免费的医学论坛起步,笼络领域资源;而后进军移动医疗领域,推出面向医生群体为主的「丁香医生」,再到发展母婴模块-丁香妈妈。不难看出,从某一款产品的迭代历史中,往往能够寻找出该公司的发展规划的影子
范围层
顾名思义,我们在战略制定中找到了目标方向、用户痛点,那接下来一步显然是需要圈定我们产品功能与内容的范围去达到目标,解决痛点。
我们一般可以从四个方面去考虑:

1. 行业背景
一般来说,我们着手任何一个产品,都是需要分析其所在的行业大趋势、政府支持、政策法令、宏观微观的经济环境,像常见的方法论有PEST方法。比如要做「丁香医生」,我们就需要去看看有哪些医疗相关的政策,这些政策对于我们产品的定位是好是坏?是制约还是促进?
2. 用户需求
既然我们在战略层已经明确用户痛点是什么了,那我们就需要想方设法去为用户解决痛点,明确用户的需求。
还是拿「丁香医生」举例,我们需要设计一款在线医学问答平台,用户的需求可能分以下几点:

3. 竞品分析
明确我们需要做什么样的产品、用户的需求是什么,这时候我们就需要搜寻市面上同样满足这类用户需求的产品,即竞品。
竞品分析对于产品意义何在?
我们可以这样设想,假设我们设计的这款产品市面上没有类似产品,我们可能只能摸石头过河,需要踩多少坑,我们可能无法估量。但是如有后来者居上,依据我们的产品进行分析改良,将前浪拍死于沙滩之上也是互联网常态。
当然,依据竞品分析并非照抄,主要意义在于“避坑、择优”,即“取其精华去其糟粕”,我们可以参考比较各类竞品的特色模块其设计意义。
比如目前主流的几款在线医疗问答平台:

4. 优化流程
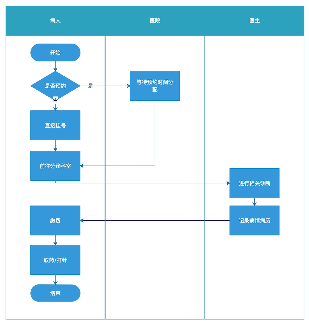
在用户没有我们这款产品时,我们需要代入用户角度去返现某些场景的流程,还是拿在线问诊这个产品举例。
大家比较传统的看病问诊流程可能如下:

但当我们明确大致需求之后,我们对于产品的功能流程会有一个初步设想,我们需要把这个设想流程化:

最开始的流程设想肯定是不够全面,但对比用户传统的流程,我们可以发现初步的流程设想已经可以解决用户的部分痛点,如线下转线上,减少部分不必要的时间成本。之后我们再依据相关的功能范围,来完善我们的产品预期,比如是否需要提供用户更多筛选选择?是否考虑医生的在线时间?医生是否可以/愿意回答?线上是否可以直接指导开具处方药物?
这样我们的流程可以进一步完善:

当然这可能只是目前我们针对现阶段考虑的业务逻辑,更多细致的业务逻辑肯定是需要一点一点去构思完善,比如超时机制、预约机制等。
总的来说,范围层主要是为了建立功能池,详细地完善产品功能组合。
结构层
当功能池建立好,我们便需要对这些功能进行交互设计。页面与页面之间的交互是怎么样的?
即要考虑某些操作完成事情之后能够去哪里,主要专注于系统如何响应用户的操作请求。明确层级结构,以及层级之间的跳转逻辑。
我们仍旧拿「丁香医生」的用户问诊举例,该功能对应的结构层如下:

页面之间可以通过这种结构层逻辑串起来,并且每个页面添加功能与信息,彼此也互不干涉。这是对于整个产品起到承上启下的重要作用的一步,不管是对之前流程功能的验证,还是对之后的产品设计都有很大的意义。
框架层
如果说结构层关注的是功能与功能(对应的不同页面)间的跳转以及某个功能内部流程的逻辑性,那么框架层则是将功能具象化,用设计图和文档说明的形式展示出来,这就是我们常见的原型图与PRD文档。
原型设计基本分为如下几点:

所有的产品,每一个界面都是由若干按钮或其他界面控件组成,每个界面再由我们之前定好的页面逻辑进行关联。我们再加之以导航与信息设计进行引导与说明,让用户更直观地了解到对应功能的使用,这便是我们需要的效果。
而这些设计基本都是基于用户共有的习惯以及主次内容展示规则去确立,就好比大家共有的刷新习惯是下拉刷新而非左/右拉刷新,购物列表页肯定将每一个item放在主要展示区域,筛选功能作为其次。
比如在「丁香医生」中“我的问诊”这一功能的层级结构:

我们需要删除对应问诊,这个操作逻辑如下:

体验下来,如果单从删除操作的繁琐角度来看,个人感觉「丁香医生」问诊删除操作体验并不是很方便,需要多次点击进入问诊详情后才能进行删除。如果简化删除这一功能的框架层,设计在列表页面进行更多删除或长按删除,这类大家共有习惯的删除可能会更好,不过任何一个功能都需要从多方考量。「丁香医生」可能也有出于删除时需要先知晓问诊内容这一方面考虑。
表现层
最后一层表现层,更多是从人的审美感知以及趣味感知出发,通过特定的感知进行合理设计与交互。兴许是一块色块的大小与颜色调整,亦或是某个交互动效的视觉冲击,都可以给人眼前一亮的感觉。不过真正好的产品主要还是取决去前面几层的确立,表现层有时只是锦上添花,当然,总有一批用户是被别出心裁的视觉设计所打败。

最后总结一下,个人觉得用户体验五要素并非产品设计分析的必要因素。从某些层面来说,五要素的理念把产品的分析过于局限,不过里面的一些分析思路真的很全面,我们可以把产品分析得很细致入微,还是值得大家一同学习深挖的。
感谢大家阅读,我是把产品当做刻章去打磨的伪文青,欢迎指正和订阅!
原文作者:Jeff Davidson
上一篇:怎么设计一个砍价功能?
下一篇:钉钉:不疯魔不成活

2020-03-02 11:28:31