11 日消息 据“网信中国”消息,近期,针对人民群众反映强烈的 App 非法获取、超范围收集、过度索权等侵害个人信息的现象,国家互联网信息办公室依据《中华人民共和国网络安全法》《App 违法违规收集使用个人信息行为认定方法》《常见类型移动互联网应用程序必要个人信息范围规定》等法律和有关规定,组织对运动健身、新闻资讯、网络直播、应用商店、女性健康等常见类型公众大量使用的部分 App 的个人信息收集使用情况进行了检测。现将有关情况通报如下:
一、运动健身类 App 情况

二、新闻资讯类 App 情况

三、网络直播类 App 情况

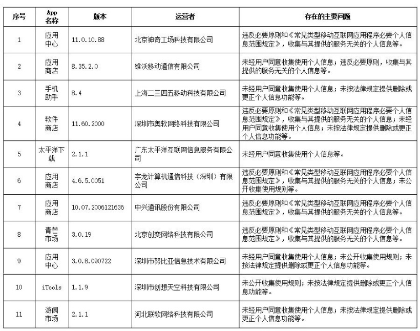
四、应用商店类 App 情况

五、女性健康类 App 情况

六、网上购物类 App 情况

七、学习教育类 App 情况

八、婚恋相亲类 App 情况

针对检测发现的问题,相关 App 运营者应当于本通报发布之日起 15 个工作日内完成整改,并将整改报告加盖公章发至电子邮箱:Appzhili@cac.gov.cn。各地网信办指导督促本地区 App 运营者按要求限期进行整改。逾期未完成整改的网信办将依法予以处置。

2021-06-11 17:32:20