11 日消息 今日,“腾讯试点强制 6 点下班”登上热搜。据第一财经报道,腾讯光子工作室群表示,为鼓励员工劳逸结合,进一步提升工作效率,同时也更好地关注身心健康,留出更多时间陪伴家人,在近期推出了此项措施。
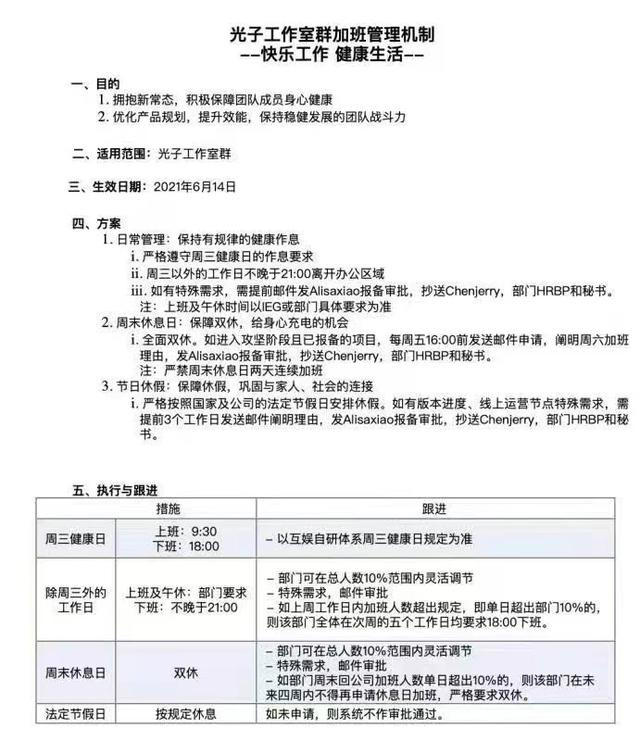
近日,有腾讯员工在某职场平台上透露腾讯光子工作室群强制不加班、双休,该规定生效日期为 2021 年 6 月 14 日,严格遵守周三健康日的作息要求,也就是周三健康日九点半上班,下午六点下班。而周三以外的工作日不晚于 21:00 离开办公区域,如果有特殊需要要提起报备审批。此外全面双休,节假日休假严格按照国家法定节假日安排休假。
值得一提的是,如果违背上述规定,违规团队将在下周全体 6 点下班,周末违规加班的团队,还要连续四周不准加班。
对于这个规定,有网友表示实名羡慕,也有网友认为本来就是劳动法要求,不应该被视为福利。

腾讯光子工作室群成立于 2008 年,由腾讯游戏旗下原有的量子工作室、光速工作室、QQ 游戏棋牌等团队合并升级而来,是腾讯 IEG(互动娱乐事业群)四大游戏工作室群之一,旗下有《和平精英》、《欢乐斗地主》等知名游戏。
腾讯 2021 年 Q1 财报显示,期内腾讯游戏业务收入为 436 亿元,同比增长 17%。其中,PC 端业务收入为 119 亿元,手游端业务收入为 415 亿元(包括归属社交网络业务的手游收入)。

2021-06-11 17:37:08